职工社保与灵活就业社保在参加的险种、缴费主体与比例、缴费基数与比例、户籍限制与缴费意愿以及保险对象与享受待遇等方面都存在显著差异。
据新社通app数据显示,2024-2025年宜春灵活就业人员养老保险的缴费标准是根据缴费基数来确定的:
个人养老保险缴费比例为20%,缴费基数的下限为3839元。
(注:本文数据仅供参考,具体以当地缴费标准为准)
社保一个月自费多少钱?灵活就业交社保划算吗?根据新社通app-社保缴费查询工具提供的最新数据如下:

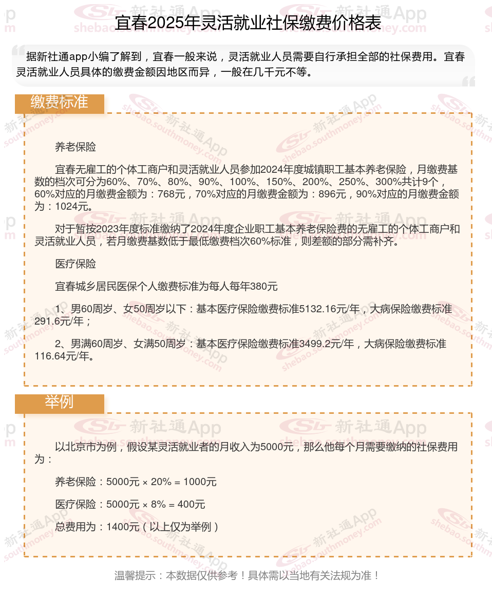
养老保险
宜春无雇工的个体工商户和灵活就业人员参加2024年度城镇职工基本养老保险,月缴费基数的档次可分为60%、70%、80%、90%、100%、150%、200%、250%、300%共计9个,60%对应的月缴费金额为:768元,70%对应的月缴费金额为:896元,90%对应的月缴费金额为:1024元。
对于暂按2023年度标准缴纳了2024年度企业职工基本养老保险费的无雇工的个体工商户和灵活就业人员,若月缴费基数低于最低缴费档次60%标准,则差额的部分需补齐。
医疗保险
宜春城乡居民医保个人缴费标准为每人每年380元
1、男60周岁、女50周岁以下:基本医疗保险缴费标准5132.16元/年,大病保险缴费标准291.6元/年;
2、男满60周岁、女满50周岁:基本医疗保险缴费标准3499.2元/年,大病保险缴费标准116.64元/年。

灵活就业人员是自己交社保划算?
灵活就业人员买社保是否划算,这个问题并没有一个确定的答案,因为它取决于多种因素,包括个人的经济状况、职业规划、健康状况以及对未来生活的预期等。以下是对这一问题的详细介绍:
潜在挑战
经济压力:
灵活就业人员收入不稳定,全额缴纳社保费用对他们来说可能是较大的经济负担。而且随着全口径社平工资逐年上涨,未来社保费用还会进一步增加。
回本周期长:
以女性灵活就业人员为例,多数省份法规参加企业职工基本养老保险的女性灵活就业人员退休年龄为55周岁,而企业女性职工法定退休年龄为50周岁。这意味着女性灵活就业人员退休时间晚,回本周期更长。并且若在领取养老金期间不幸离世,由个人负担且纳入社会统筹部分的钱不退还,遗属只能领取个人养老金账户中的剩余部分。
参保险种有限:
企事业单位人员缴纳的社保包含医疗、养老、生育、工伤和失业5项,而灵活就业人员以个人身份缴纳职工社保,往往只能享受医疗和养老,无法享受工伤保险等其他险种。
社保风险较大:
灵活就业社保的员工需要自行缴纳社保费用,而且社保待遇相对较少,一旦发生意外或者疾病等情况,可能需要承担较大的医疗费用和养老费用。
划算性介绍
其他保险:
灵活就业人员还可以享受生育保险、失业保险等附加福利(具体取决于当地法规)。
这些保险能够在特定情况下提供经济支持,减轻生活压力。
医疗保险:
缴纳的医疗保险可以在生病住院时享受医保报销待遇,减轻个人和家庭的经济负担。
医疗费用是生活中的一大开支,有了医保报销,可以更加安心地应对疾病风险。
养老保险:
灵活就业人员缴纳养老保险后,在达到退休年龄后可以领取养老金,为晚年生活提供稳定的经济来源。
随着方案的调整,养老金也会相应上调,从而保险晚年生活质量。
法规优惠:
部分地区为灵活就业人员提供社保补贴或优惠法规,如缴费补贴、税收减免等。
这些法规能够减轻灵活就业人员的缴费压力,提高参保的积极性。
综上所述,灵活就业人员买社保在一定程度上是划算的,但具体是否划算还需根据个人实际情况和需求来判断。在做出决策时,充分考虑个人经济状况、职业规划以及对未来保险的需求,并充分了解当地社保方案。
温馨提示:本数据仅供参考!具体需以当地有关法规为准!