据新社通app数据显示,宁波灵活就业养老保险最低缴费基数为:4462元;个人的缴费比例分别为:20%;
个人缴费金额:892.4元。
(注:本文数据仅供参考,具体以当地缴费标准为准)
宁波灵活就业自己交社保一个月要交多少钱?交多久可以领?根据新社通app-社保缴费查询工具提供的最新数据如下:

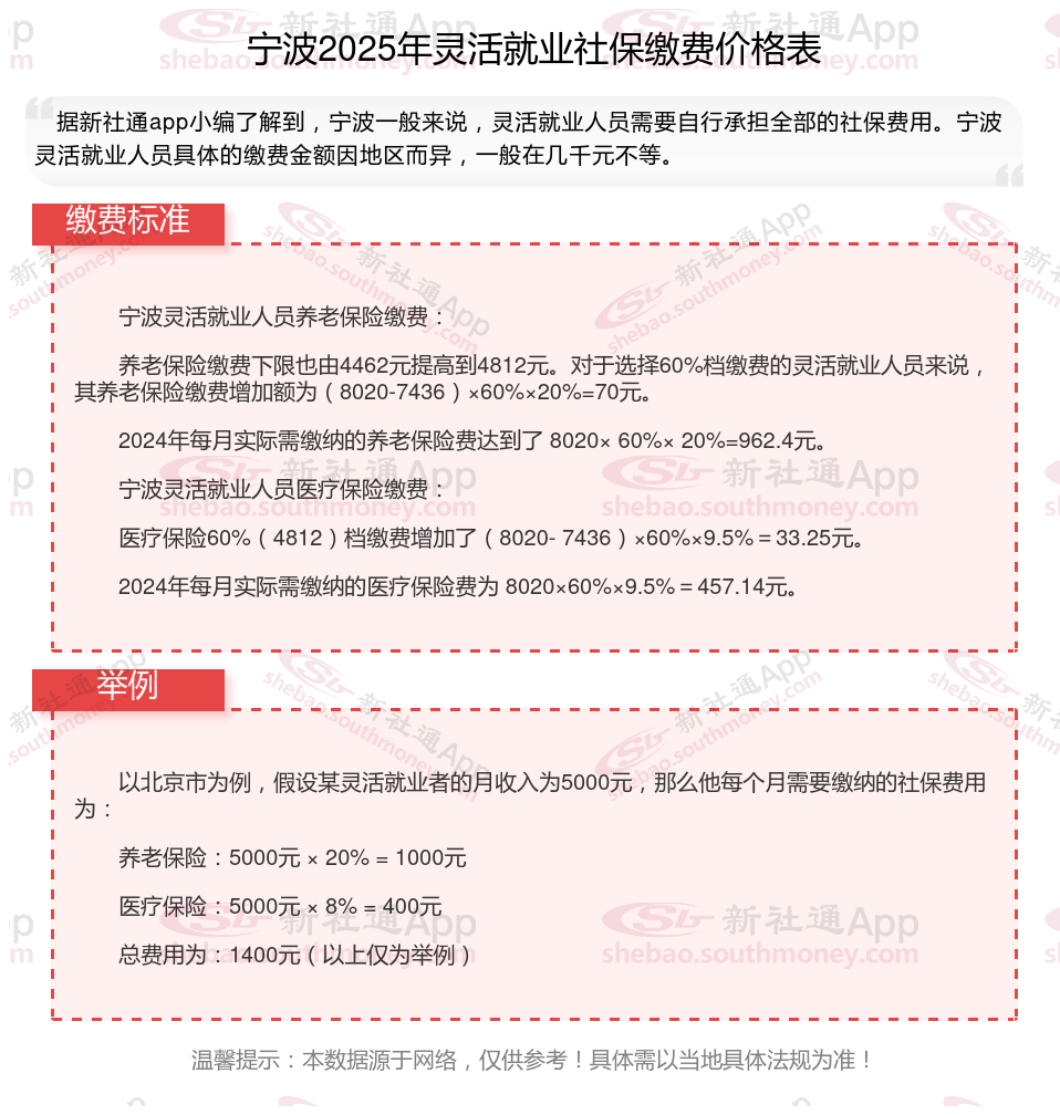
宁波灵活就业人员养老保险缴费:
养老保险缴费下限也由4462元提高到4812元。对于选择60%档缴费的灵活就业人员来说,其养老保险缴费增加额为(8020-7436)×60%×20%=70元。
2024年每月实际需缴纳的养老保险费达到了 8020× 60%× 20%=962.4元。
宁波灵活就业人员医疗保险缴费:
医疗保险60%(4812)档缴费增加了(8020- 7436)×60%×9.5%=33.25元。
2024年每月实际需缴纳的医疗保险费为 8020×60%×9.5%=457.14元。
社会保险基数简称社保基数,是指职工在一个社保年度的社会保险缴费基数。它是按照职工上一年度1月至12月申报个人所得税的工资、薪金税项的月平均额来进行确定。
养老金领取时间指南:早了解,早规划
养老金的领取时间主要取决于个人的退休年龄、缴费年限以及是否满足当地养老保险制的领取条件。以下是对养老金领取时间的详细介绍:
缴费年限:
根据《中华人民共和国社会保险法》及相关方案法规,参加基本养老保险的个人,在达到法定退休年龄时,需要累计缴费满十五年,才能按月领取基本养老金。
值得注意的是,从2025年1月1日至2029年12月31日,领取基本养老金的最低缴费年限依然为15年。而从2030年1月1日起,这一最低缴费年限将开始逐步提高,每年增加6个月,直至2040年达到20年。
法定退休年龄
企业职工:2025年起实施渐进式退休,1965年后出生男性/1970年后出生女性首批适用65岁弹性退休制(可提前1-3年申请,养老金按比例递减)
特殊工种/病退人员:仍可提前5年申领,需提供岗位证明或劳动能力鉴定
养老金领取年限的相关法规
领取保证期:养老金的领取保证期为10年。这意味着,如果被保险人在领取养老金期间不足10年死亡,剩余年限的养老金将由其指定的受益人或者法定继承人领取。
终身领取:只要领取人还在世,就可以一直领取养老金。即使个人账户养老金已经用完,仍然会继续按照原标准计发。这一法定确保了老年人的基本生活保险。
综上所述,养老金的领取时间主要取决于个人的退休年龄、缴费年限以及是否满足当地社保方案的其他相关要求。一旦满足这些条件,参保人员就可以向当地社保部门申请领取养老金。
温馨提示:本数据仅供参考!具体需以当地有关法规为准!