社会保险作为保证公民基本生活和社会稳定而设立的一项重要体系,涵盖了养老保险、医疗保险、失业保险、工伤保险和生育保险等多个方面。
接下来了解一下,吐鲁番灵活就业人员社保缴费标准是多少?吐鲁番灵活就业人员社保退休能领多少钱呢?根据新社通app-社保缴费查询工具提供的2025社保缴费标准详情数据:

提示:若您想知道更多的社保缴纳明细,可点击下方使用查询社保计算器,新社通app还为您提供社保养老规划方案。
新社通社保计算器计算所得,数据仅供参考。
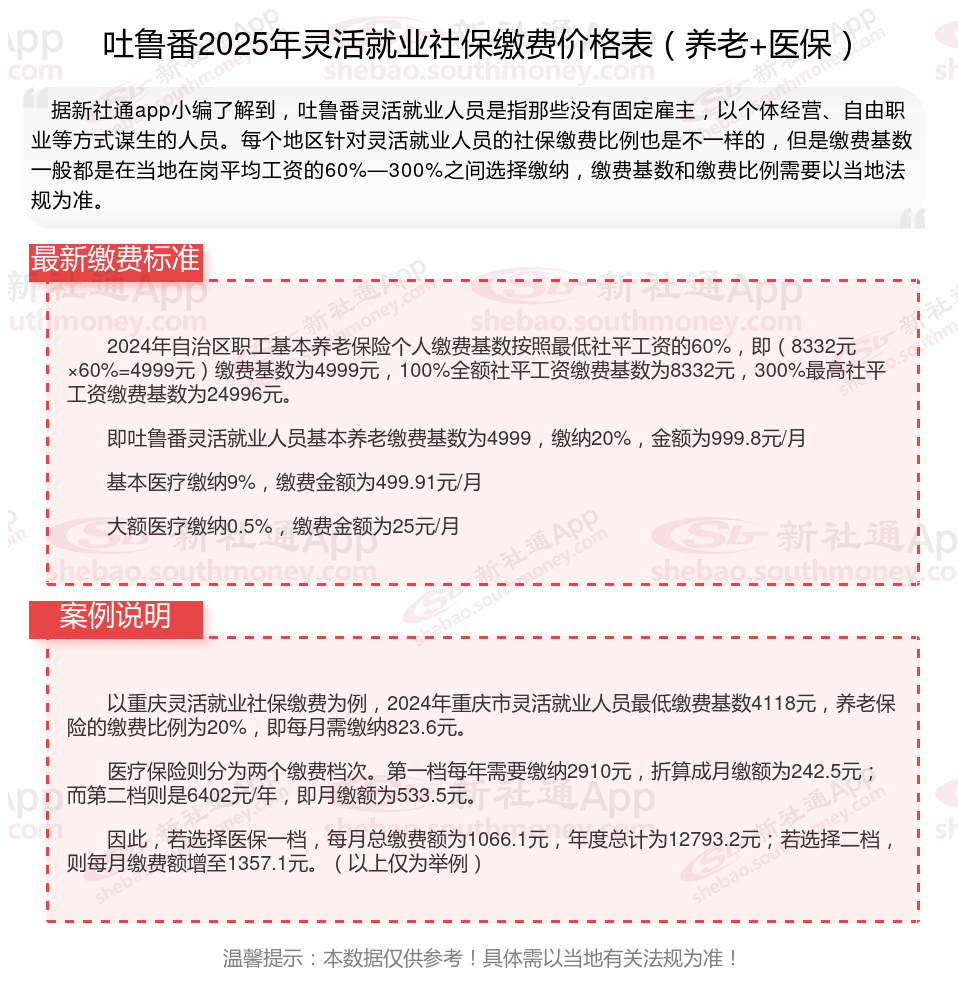
据新社通app数据显示,吐鲁番灵活就业养老保险缴费基数2024-2025年最新标准如下:
2025年度,全省职工基本养老保险缴费基数上限为全口径工资的300%,即24996元/月;下限为全口径工资的60%,即4999元/月。
个人缴费比例:20%;
(注:本文数据仅供参考,具体以当地缴费标准为准)
社会保险交多少年才可以领钱?
法定的企业职工退休年龄是男干部、职工年满60周岁,女干部年满55周岁,女职工年满50周岁。然而,对于从事井下、高温等繁重体力劳动或其他有害身体健康工作的职工,法定退休年龄是男职工年满55周岁,女职工年满45周岁。如果职工因病或非因工致残,完全丧失劳动能力,那么退休年龄为男职工年满50周岁,女职工年满45周岁。请注意,具体的退休年龄可能因方案调整、地区差异等因素而有所不同。因此,在规划退休计划时,建议咨询相关部门或专业人士以获取最准确的信息。
退休金计算方式是怎样的?
基本养老金=基础养老金+个人账户养老金+过渡性养老金+增发养老金
基础养老金是退休人员养老金的重要组成部分,其计算公式为:退休上年度社会平均工资(社平工资)×(1+本人平均缴费指数)÷2×缴费年限×1%。这个公式反映了退休人员在整个职业生涯中的工资水平和社会平均工资之间的关系,以及他们的缴费年限对养老金的影响。
基础养老金的计算公式是这样的:(退休时当地的社会平均工资 + 个人平均缴费指数×退休时社会平均工资)÷2×缴费年限×1%。这里的关键点是“社会平均工资”、“个人平均缴费指数”和“缴费年限”。
个人账户养老金的计算公式为:个人账户储存额÷计发月数。个人账户储存额是指个人在工作期间缴纳的养老保险费以及利息等收入的总和。计发月数根据退休年龄确定,如60周岁为139,50周岁为195。
个人账户养老金的计算则是:个人账户累计储存额÷计发月数。这部分的计算依赖于个人在养老保险期间的累计储存额以及养老金的计发月数。
过渡性养老金=(上一年吐鲁番在岗职工月平均工资+上一年吐鲁番在岗职工月平均工资×个人平均缴费工资指数)÷2×1995年12月31日以前未建立个人账户的累积缴费年限×1.3%。
增发养老金=上一年吐鲁番在岗职工月平均工资×个人平均缴费工资指数×累计缴费年限(含视为缴费年限)×增发比例。
社保需要累计缴纳满15年才可以在你法定退休年龄之后享受社保待遇。社保交满15年后可以不再交费。如果有单位,即使缴满15年,但职工还未退休的,企业还得继续缴费,直至退休;个人缴纳社保的话,可停缴,也可继续缴纳,根据当地要求,肯定也是继续缴纳好,养老保险是遵循“多缴多得”的原则,缴费基数越高、年限越长,退休时领取养老金也越多。
养老金主要由基础养老金、个人账户养老金两个部分构成。
基础养老金是退休人员养老金的重要组成部分,其计算公式为:退休上年度社会平均工资(社平工资)×(1+本人平均缴费指数)÷2×缴费年限×1%。这个公式反映了退休人员在整个职业生涯中的工资水平和社会平均工资之间的关系,以及他们的缴费年限对养老金的影响。
基础养老金的计算公式是这样的:(退休时当地的社会平均工资 + 个人平均缴费指数×退休时社会平均工资)÷2×缴费年限×1%。这里的关键点是“社会平均工资”、“个人平均缴费指数”和“缴费年限”。
个人账户养老金的计算公式为:个人账户储存额÷计发月数。个人账户储存额是指个人在工作期间缴纳的养老保险费以及利息等收入的总和。计发月数根据退休年龄确定,如60周岁为139,50周岁为195。
个人账户养老金的计算则是:个人账户累计储存额÷计发月数。这部分的计算依赖于个人在养老保险期间的累计储存额以及养老金的计发月数。
过渡性养老金=(上一年吐鲁番在岗职工月平均工资+上一年吐鲁番在岗职工月平均工资×个人平均缴费工资指数)÷2×1995年12月31日以前未建立个人账户的累积缴费年限×1.3%。
退休金计算方式是怎样的?
基本养老金=基础养老金+个人账户养老金+过渡性养老金+增发养老金
基础养老金是退休人员养老金的重要组成部分,其计算公式为:退休上年度社会平均工资(社平工资)×(1+本人平均缴费指数)÷2×缴费年限×1%。这个公式反映了退休人员在整个职业生涯中的工资水平和社会平均工资之间的关系,以及他们的缴费年限对养老金的影响。
基础养老金的计算公式是这样的:(退休时当地的社会平均工资 + 个人平均缴费指数×退休时社会平均工资)÷2×缴费年限×1%。这里的关键点是“社会平均工资”、“个人平均缴费指数”和“缴费年限”。
个人账户养老金的计算公式为:个人账户储存额÷计发月数。个人账户储存额是指个人在工作期间缴纳的养老保险费以及利息等收入的总和。计发月数根据退休年龄确定,如60周岁为139,50周岁为195。
个人账户养老金的计算则是:个人账户累计储存额÷计发月数。这部分的计算依赖于个人在养老保险期间的累计储存额以及养老金的计发月数。
过渡性养老金=(上一年吐鲁番在岗职工月平均工资+上一年吐鲁番在岗职工月平均工资×个人平均缴费工资指数)÷2×1995年12月31日以前未建立个人账户的累积缴费年限×1.3%。
增发养老金=上一年吐鲁番在岗职工月平均工资×个人平均缴费工资指数×累计缴费年限(含视为缴费年限)×增发比例。
养老金与退休工资一样吗?
资金渠道不同:
养老金的资金来源则是社会保险资金。领取养老金的人员需要在退休前缴纳养老保险费用,且缴费年限不少于15年。
退休金一般都是相关部门列支,未参加养老保险社会统筹的退休人员(如公务员、事业单位人员,不含事业单位企业化管理的单位)的退休待遇简称退休金或退休生活费;
概念不同:
养老金是一种比较普遍的社会保险形式,涵盖了更广泛的人群,包括参与社会养老保险的普通职工、灵活就业人员以及城乡居民等。养老金的计算方式较为复杂,通常涉及个人缴费基数、缴费年限、替代率等多种因素。其资金来源也更加多元化,既包括个人缴费部分,也包括单位缴费部分,甚至可能涉及补贴。因此,养老金的发放标准和调整体系往往更加灵活和复杂,以适应不同地区和人群的需求。
我们常说的退休金,是按照社保体系要求,在参保人到了退休年龄了,或者丧失了劳动能力后,根据他们所享受的养老保险资格,按月份、或一次性支付货币形式的一种待遇。
缴费方式不同:
而养老保险则是我们平时所缴纳的社保中的其中一个,一般由参保人所在的单位进行代缴,部分计入参保人个人账户。
退休金由单体或企业提供,不需要受益人缴费即可享受;
领取方式不同:
社会养老保险金由相关部门机构统一发放,养老金的领取问题方面,对每个社会成员有统一的养老金领取规则。
法律依据:《中华人民共和国社会保险法》第十六条,参加基本养老保险的个人,达到法定退休年龄时累计缴费不足十五年的,可以缴费至满十五年,按月领取基本养老金;也可以转入新型农村社会养老保险或者城镇居民社会养老保险,按照相关法规享受相应的养老保险待遇。
按退休金的支付方式可分为一次支付退休金和分期支付退休金。前者指在职工退休后一次支付退休金,企业支付退休金后对职工退休退职无任何给付义务,后者指在职工退休后分期支付退休金,直至死亡为止,如按月或按年支付退休金;
温馨提示:本数据仅供参考!仅供参考和学习交流之用,不对您构成任何决策建议。具体需以当地有关法规为准!