2024年,上海的灵活就业人员社保缴费基数范围在7384元至36921元之间,养老保险的缴费比例为20%,医疗保险的缴费比例为10%。
那么,恩施灵活就业人员社保缴费基数最新标准,恩施灵活就业社保多少钱一个月?根据新社通app-社保缴费查询工具提供的2025社保缴费标准详情数据:

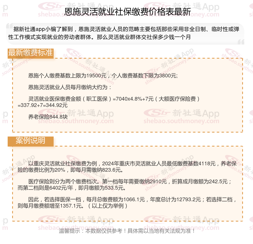
据新社通app数据显示,恩施养老保险缴费基数2024-2025年最新标准如下:
恩施灵活就业人员基本养老保险缴费基数暂按不低于3800元;
缴费比例:个人承担20%;养老保险缴费个人760元。
(注:本文数据仅供参考,具体以当地缴费标准为准)
新社通APP社保计算器,可以查询您的社保缴费明细啦~,点击下方获取
新社通社保计算器计算所得,数据仅供参考。
社保如同一道坚实的后盾,为公民在生活的风雨中提供遮蔽,确保每个人都能在面对挑战时得到应有的支持与关怀,维护个人的基本生活需求,同时也为社会的和谐稳定贡献力量。关于社保的作用为:
1.经济保险:社保中的各项保险体系,如养老保险、医疗保险、失业保险等,能够为参保人在遭遇风险时提供经济上的支持。
2.社会保险:社保体系还体现了对公民的社会责任,通过为公民提供基本的生活和福利,促进社会公平和稳定。缴纳社保是公民履行社会责任的体现,也是享受社会保险体系的前提。
3.储蓄和投资:社保体系中的公积金体系,为公民提供了一种储蓄和投资的方式。通过缴纳公积金,公民可以在购房、租房等方面获得资金支持,同时也可以通过公积金的增值收益获得一定的投资回报。
根据最新的退休养老金由两部分组成:养老金=基础养老金+个人账户养老金
基础养老金 = (退休时当地上一年度在岗职工月平均工资 + 本人平均工资指数) ÷ 2 × 缴费年限 × 1%。
养老金:基础养老金=(全省上年度在岗职工月平均工资+本人指数化月平均缴费工资)÷2×缴费年限×1%。公式中,本人指数化月平均缴费工资=全省上年度在岗职工月平均工资×本人平均缴费指数。
个人账户养老金月标准为个人账户储存额除以计发月数。计算公式为:
个人账户养老金=参保人员退休时个人账户累计储存额÷计发月数
个人账户储存额是参保人员在职期间缴纳的养老保险费及利息的总和,计发月数根据退休年龄确定,如50岁为195、55岁为170、60岁为139。
社保一分钱没交,能领养老金吗
一分钱不交60岁不能领养老金,一般情况下,参保人员需要缴纳满15年的基本养老保险,才能在达到法定退休年龄后领取基本养老金。如果没有缴纳养老保险费,是无法领取养老金的。因此,如果没有缴纳养老保险费,即“一分钱不交”,是无法在60岁时领取养老金的。如果想要在退休后有稳定的养老金收入,应当按照法规参加基本养老保险并按时足额缴纳养老保险费。
如何增加自己退休后的养老金待遇?
养老保险应提前规划,通过多种途径提高自己的养老金待遇:
选择在经济发达的地区办理退休:
社会平均工资越高的地区,养老金待遇通常也会更高。
如果有多地参保的经历,并且想要在经济发达的城市享受更好的养老金待遇,需要在该城市累计缴费满10年以上。
避免提前退休:
退休年龄越晚,缴费年限长的可能性就越大,另外计算个人账户养老金的计发月数也会越小,计算出来的个人账户养老金就会越高。
关注个人健康,延长寿命:
养老金是终身制的,只要活着就会持续发放。因此,保持健康,延长寿命,可以领取更多的养老金。
温馨提示:本数据仅供参考!仅供参考和学习交流之用,不对您构成任何决策建议。具体需以当地有关法规为准!