福建宁德灵活就业社保缴费价格表 2024-2025年福建宁德灵活就业养老、医保缴费标准一览表,下表是2024-2025年福建宁德社保费用明细参考,根据新社通app-社保缴费查询工具提供的最新数据如下:

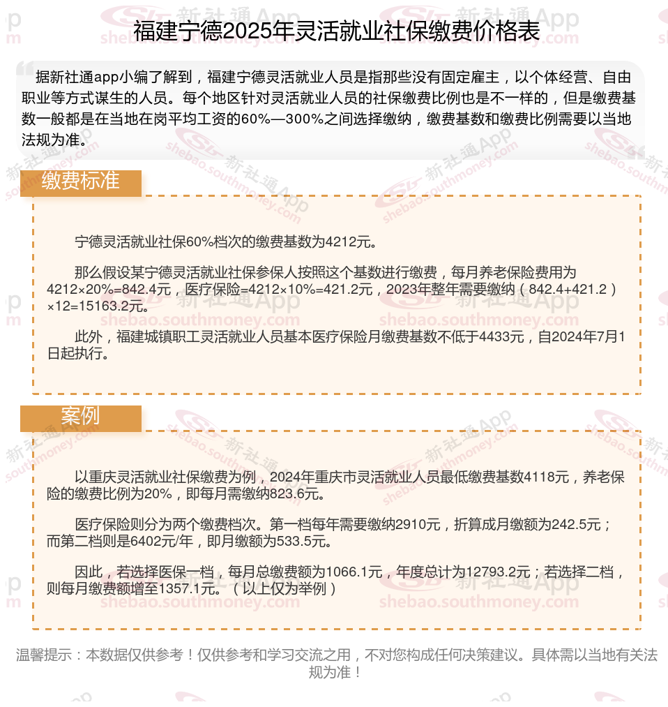
宁德灵活就业社保60%档次的缴费基数为4212元。
那么假设某宁德灵活就业社保参保人按照这个基数进行缴费,每月养老保险费用为4212×20%=842.4元,医疗保险=4212×10%=421.2元,2023年整年需要缴纳(842.4+421.2)×12=15163.2元。
此外,福建城镇职工灵活就业人员基本医疗保险月缴费基数不低于4433元,自2024年7月1日起执行。
据新社通app数据显示,福建宁德灵活就业养老缴费基数明细如下:
养老缴费缴费基数为:4212元;
个人缴费比例:20%;
(注:本文数据仅供参考,具体以当地缴费标准为准)
灵活就业人员养老保险的缴费基数通常为本省上年度在岗职工月平均工资的100%来确定,但也可能存在不同的缴费档次,有些地区会提供60%至100%的不同缴费档次供灵活就业人员选择。缴费比例一般为20%,其中,8%部分进入个人账户,12%部分进入社会统筹基金。
养老保险应该如何交纳才划算?
要使养老金缴纳最划算,需要考虑多个因素,包括个人的经济状况、年龄、健康状况、对未来养老需求的预期,以及当地的社保方案等。以下是一些看法,帮助您做出更明智的决策:
关注方案动态和地区差异
方案动态:各地有关部门可能会根据经济发展情况和人口老龄化趋势调整养老保险方案。因此,定期关注方案变化,以便及时调整缴费计划。
选择计发基数高、有特殊照顾的地区:
不同地区养老金方案有所差异,部分地区的计发基数比较高,退休后能领取的养老金也越高。另外部分地区养老金方案会有优势,每年能够增加的基础养老金会更高一些。
选择合适的缴费档次:
一般来说,缴费档次越高,未来领取的养老金也越多。在经济条件允许的情况下,选择较高的缴费档次可以最大化未来的养老金收益。同时,有关部门通常会对选择较高档次缴费的参保人员给予额外的有关部门补贴。
尽量延长缴费年限:
基本养老保险的缴费期限越长,未来领取的养老金就越高。因此,在可能的情况下,应尽量延长缴费年限,以获得更高的养老金待遇。
综上所述,要使养老金缴纳最划算,需要综合考虑多个因素并做出合理的规划。同时,还需要定期关注方案变化和市场动态,以便及时调整自己的养老金缴纳方案。
》点击新社通app社保计算器,了解你的社保缴费明细!
新社通app数据所得,数据仅供参考。
温馨提示:本数据仅供参考!仅供参考和学习交流之用,不对您构成任何决策建议。具体需以当地有关法规为准!