云南临沧灵活就业人员社保缴费最低标准是多少?灵活就业人员的社保缴费金额受到多种因素的影响,包括个人收入、缴费基数、缴费比例以及所在地区的具体方案。下面随新社通app小编一起了解详情吧。
2024-2025年云南临沧灵活就业人员社保缴费标准是多少?社保交完退休能领多少钱?下表是2024-2025年云南临沧社保费用明细参考,根据新社通app-社保缴费查询工具提供的最新数据如下:

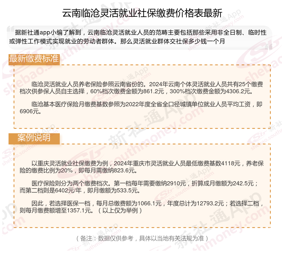
临沧灵活就业人员养老保险参照云南省份的。2024年云南个体灵活就业人员共有25个缴费档次供参保人员自主选择,60%档次缴费金额为861.2元,300%档次缴费金额为4306.2元。
临沧基本医疗保险月缴费基数参照为2022年度全省全口径城镇单位就业人员平均工资,即6906元。
若您想了解自己的社保缴费明细,可点击下方查询
新社通社保计算器计算所得,数据仅供参考。
参加个人养老金账户有什么好处?
个人养老金账户内的资金可以用于购买符合要求的储蓄存款、理财产品、商业养老保险和公募基金等金融产品。这些投资工具不仅提供了多样化的投资选择,还能享受税收优惠,增加养老资金的增值潜力。
灵活就业社保:缴费基数为上年全省在岗职工月平均工资的60%-300%,养老保险缴费比例为20%,医疗保险缴费比例为当地上年度城镇在岗职工月平均工资的80%的4.2%或8%。
温馨提示:本数据仅供参考!仅供参考和学习交流之用,不对您构成任何决策建议。具体需以当地有关法规为准!