广东佛山灵活就业人员社保缴费最低标准是多少?灵活就业人员的社保缴费金额受到多种因素的影响,包括个人收入、缴费基数、缴费比例以及所在地区的具体方案。下面随新社通app小编一起了解详情吧。
2024-2025年广东佛山灵活就业人员社保缴费标准是多少?社保交完退休能领多少钱?下表是2024-2025年广东佛山社保费用明细参考,根据新社通app-社保缴费查询工具提供的最新数据如下:

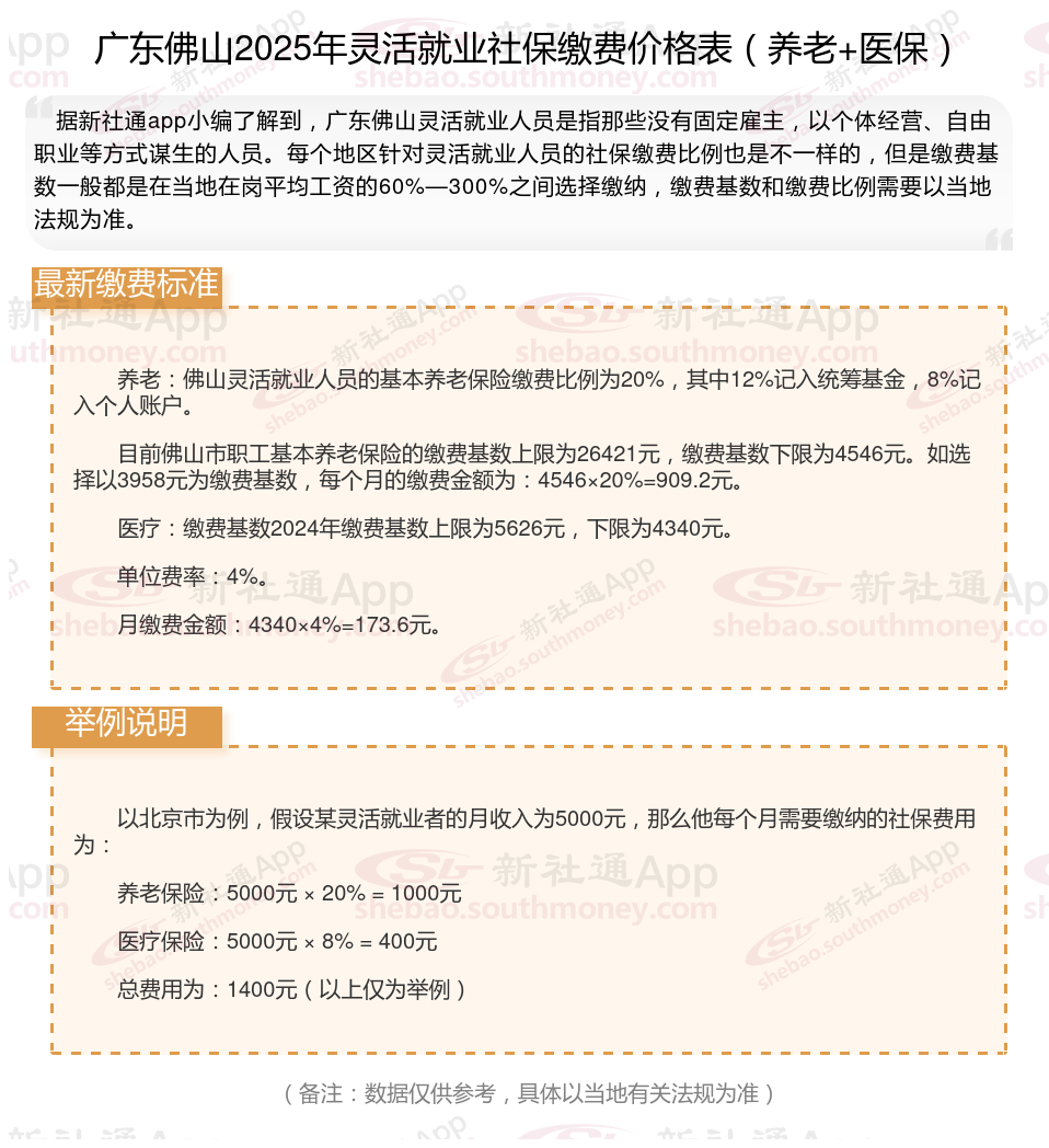
养老:佛山灵活就业人员的基本养老保险缴费比例为20%,其中12%记入统筹基金,8%记入个人账户。
目前佛山市职工基本养老保险的缴费基数上限为26421元,缴费基数下限为4546元。如选择以3958元为缴费基数,每个月的缴费金额为:4546×20%=909.2元。
医疗:缴费基数2024年缴费基数上限为5626元,下限为4340元。
单位费率:4%。
月缴费金额:4340×4%=173.6元。
》》还不知道自己社保缴纳明细吗?点击新社通app社保计算器,查询所在城市社保缴费明细!
新社通app数据所得,数据仅供参考。
每个月一般几号交社保的?社保缴纳时间要求
缴费时间
单位缴费时间:用人单位应当于每月10日至25日自行向税务部门申报缴纳社会保险费。
个人缴费时间:个人可以通过医保个人账户、银行批量扣款、京通小程序、电子税务局等多种方式进行缴费。医保个人账户的划扣时间为每月月底最后一天,税务缴费时间为每月5日至20日,银行批量扣款日为每月15日,遇法定节假日、双休日顺延至下一个工作日。
缴费方式
?京通小程序?:可通过微信、支付宝、百度客户端搜索“京通”小程序进行缴费。
?银行批量扣款?:参加批量扣款的缴费人在批量扣款期间不能使用其他渠道缴费,需及时关注缴费情况。
?医保个人账户?:由北京市医保局主动对足额的医保个人账户发起划扣。
?电子税务局?:通过国税务总局北京市税务局官网进入北京市电子税务局(Web端)办理缴费。
?银行APP?:可通过邮储、北京、农商、浦发银行APP办理缴费。
注意事项
?查询平台?:初次使用医保个人账户为家庭成员缴纳保费时,需先通过“北京医保公共服务平台”或经办柜台办理共济备案。
?减员手续?:无意愿或不具备条件继续参加城乡居民基本医疗保险的参保人,请及时办理减员手续,避免征收。
社保需要缴纳多少年,才能享受养老金?
一般情况下,参加基本养老保险的个人,达到法定退休年龄时累计缴费满15年的,就可以按月领取基本养老金。例如,一位普通职工从25岁开始参保,一直正常缴费,到40岁时累计缴费满15年,在达到法定退休年龄(男性60岁、女性干部55岁、女性工人50岁)后就可以领取养老金。
但如果在达到法定退休年龄时,累计缴费不足15年,有几种处理方式。可以缴费至满15年,然后按月领取基本养老金;也可以转入新型农村社会养老保险或者城镇居民社会养老保险,享受相应的养老保险待遇。
灵活就业人员参保的基数是可以根据档次来进行选择的,每个省都不一样,且选择性很大,就基本养老保险而言,有的有五个档,有的有七个档,有的有十个档,而基本医疗保险有的分一档,有的分二档,有的分一档,二档,有的可以一次性缴纳的。
温馨提示:本数据仅供参考!具体需以当地有关法规为准!