灵活就业人员:个人需承担全部社保费用。
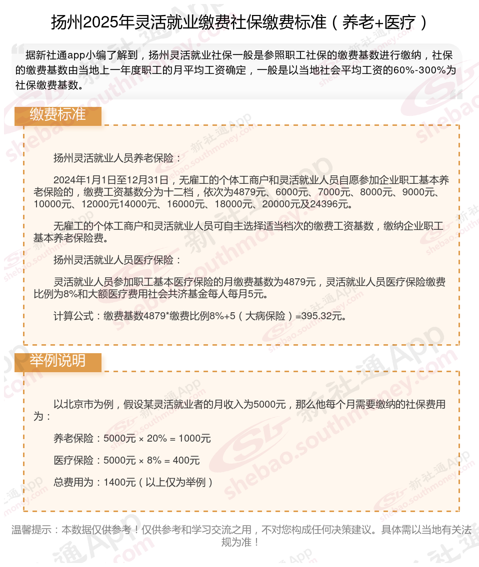
2025年灵活就业社保最低要交多少钱?灵活就业人员社保缴费最新明细来了~根据新社通app-社保缴费查询工具提供的2025社保缴费标准详情数据:

社保缴费的年限长短,对养老保险的影响那可是首当其冲。
首先,15 年可是养老保险缴费的一道 “底线”,是法定的最低年限要求。养老保险大家庭里主要有城镇职工养老保险和城乡居民养老保险这两大 “成员”。
依据《中华人民共和国社会保险法》,参加基本养老保险的个人,达到法定退休年龄时累计缴费满十五年的,按月领取基本养老金。这里面还有些细微差别,职工养老是参保人达到法定退休年龄便可领取养老金,而居民养老则要求参保人年满 60 周岁才具备领取资格。
再者,养老保险一直遵循着 “多缴多得” 这项铁打的原则,缴费水平越高,缴费年限越长,将来个人领取的养老金就如同 “滚雪球” 一般,越积越多。
提示:若您想知道更多的社保缴纳明细,可点击下方使用查询社保计算器,新社通app还为您提供社保养老规划方案。
新社通社保计算器计算所得,数据仅供参考。
交15年社保和交20年区别
社保交15年和20年的区别主要体现在以下几个方面:
医疗保险待遇不同
社保中的医疗保险也有缴费年限的要求。一般来说,需要达到一定的缴费年限才能在退休后享受终身医保待遇。例如,在某些地区,女性退休前需要交满20年,男性需要交满25年的社保,才能享受到终身医保待遇。这意味着,交20年社保的个人在达到退休年龄后,无需继续缴纳医疗保险费用,即可享受到医保待遇。而交15年社保的个人则可能需要继续缴纳医疗保险费用才能享受同等待遇。
养老金待遇不同
基础养老金:
计算公式:基础养老金=退休上年度社会平均工资×(1+本人平均缴费指数)÷2×缴费年限×1%。
区别:缴费年限是影响基础养老金的关键因素之一。缴纳20年社保的人员,相比缴纳15年的人员,在同等条件下(如社会平均工资、平均缴费指数相同),基础养老金会更高。因为每多缴一年,基础养老金就会相应增加。
个人账户养老金:
计算公式:个人账户养老金=个人账户储存额÷计发月数。
区别:缴纳20年社保的人员,在同等缴费基数和缴费指数下,个人账户中的资金和利息会比缴纳15年的人员更多。因此,退休后领取的个人账户养老金也会更高。
抚恤金待遇
根据抚恤待遇的法规,缴费15年和20年,在职时去世,可以领取的抚恤金分别为9个月和14个月的城镇居民月人均可支配收入。退休以后,养老金每领取一年,发放月数减发一个月,最低是9个月。也就是说,在退休前以及退休后的几年内,缴费20年的抚恤待遇会更高一些。
回本时间
虽然缴费20年相比缴费15年,个人需要投入更多的资金,但考虑到养老金的增长以及其他因素,实际回本时间可能会缩短。同时,随着人均预期寿命的不断提高,缴费20年意味着在退休后有更充足的养老金保险,可以更好地应对长寿风险。
综上所述,社保交15年和20年的区别主要体现在养老金领取额度、医疗保险待遇、抚恤金待遇以及回本时间等方面。个人在规划自己的社保缴纳年限时,应充分考虑自身的实际情况和需求,做出合理的选择。如果经济条件允许,尽量选择较长的缴费年限,以便在退休后获得更高的养老金和更好的医疗保险。}
退休养老金就是退休工资吗?
资金渠道不同:
养老金是由社会保险资金列支的,参加养老保险社会统筹的退休人员的退休待遇统称为养老金;
退休金一般都是相关部门列支,未参加养老保险社会统筹的退休人员(如公务员、事业单位人员,不含事业单位企业化管理的单位)的退休待遇简称退休金或退休生活费;
概念不同:
养老金是一种社会福利,确保人们在退休后能够维持基本生活水平。它通过企业或个人长期储蓄和投资的方式积累资金,主要用于保证老年人经济支持,减轻家庭和社会的负担。
我们常说的退休金,是按照社保体系要求,在参保人到了退休年龄了,或者丧失了劳动能力后,根据他们所享受的养老保险资格,按月份、或一次性支付货币形式的一种待遇。
缴费方式不同:
而养老保险则是我们平时所缴纳的社保中的其中一个,一般由参保人所在的单位进行代缴,部分计入参保人个人账户。
退休金由单体或企业提供,不需要受益人缴费即可享受;
领取方式不同:
社会养老保险金由相关部门机构统一发放,养老金的领取问题方面,对每个社会成员有统一的养老金领取规则。
法律依据:《中华人民共和国社会保险法》第十六条,参加基本养老保险的个人,达到法定退休年龄时累计缴费不足十五年的,可以缴费至满十五年,按月领取基本养老金;也可以转入新型农村社会养老保险或者城镇居民社会养老保险,按照相关法规享受相应的养老保险待遇。
退休金可以按月领取,也可以按年领取,甚至一次性支付。领取退休金的主体通常是事业单位的退休人员。
如何提高养老金?提高养老金的路径,你知道几个?
养老保险应提前规划,通过多种途径提高自己的养老金待遇:
关注个人健康,延长寿命:
养老金是终身制的,只要活着就会持续发放。因此,保持健康,延长寿命,可以领取更多的养老金。
在经济发达的地区办理退休:
社会平均工资越高的地区养老金越多。如果有多地参保的经历,并且想要在经济发达的城市办理退休手续,需要确保在该城市累计缴费满10年以上。
避免提前退休:
退休年龄也是影响养老金的一个因素。退休年龄越晚,缴费年限长的可能性就越大,同时计算个人账户养老金的计发月数也会越小,从而增加每月领取的养老金数额。
养老金通常是有基础养老金,个人账户养老金以及过渡性养老金来进行组成的。
基本养老金=基础养老金+个人账户养老金+过渡性养老金+增发养老金
基础养老金为:上一年退休地在岗职工月平均工资(1 个人平均缴费指数)÷2×累计缴费年限(含视为缴费年限)×1%。
基础养老金计算公式为当地当年的养老金计发基数×(1+本人平均缴费指数)÷2×缴费年限×1%。
个人养老金其计算方式为:个人账户养老金=个人养老金账户总额÷计发月数。
个人账户储存额是参保人员在职期间缴纳的养老保险费(含个人和单位缴纳的部分)以及利息的总和。
计发月数根据退休年龄和当时的人口平均寿命来确定,具体数值可在相关表格中查找。
过渡性养老金:过渡性养老金仅适用于 1996 年之前工作的人。具体资格和付款方式因地域而异。
增发养老金=上一年扬州在岗职工月平均工资×个人平均缴费工资指数×累计缴费年限(含视为缴费年限)×增发比例。
退休人员退休金2025计算方法:
基础养老金为:上一年退休地在岗职工月平均工资(1 个人平均缴费指数)÷2×累计缴费年限(含视为缴费年限)×1%。
基础养老金计算公式为当地当年的养老金计发基数×(1+本人平均缴费指数)÷2×缴费年限×1%。
个人养老金其计算方式为:个人账户养老金=个人养老金账户总额÷计发月数。
个人账户储存额是参保人员在职期间缴纳的养老保险费(含个人和单位缴纳的部分)以及利息的总和。
计发月数根据退休年龄和当时的人口平均寿命来确定,具体数值可在相关表格中查找。
过渡性养老金:过渡性养老金仅适用于 1996 年之前工作的人。具体资格和付款方式因地域而异。
温馨提示:本数据源于网络,仅供参考!具体需以当地具体法规为准!