灵活就业人员在参加养老保险时,其缴纳基数通常参照当地在岗职工的平均工资。一般来说,灵活就业人员可以选择按照在岗职工月平均工资的一定比例(如20%)来缴纳基本养老保险费。此外,也有地区允许灵活就业人员按照当地职工平均工资的40%至100%为基数来计算缴费,具体比例可能因地区而异。对于医疗保险,灵活就业人员一般是按照当地上年度月平均工资的一定比例(如4.2%)来缴纳基本医疗保险费。这一比例也可能根据地方法规有所不同。
那么,张家界灵活就业社保交多少钱?最新张家界灵活就业人员社保养老、医疗缴费标准明细,根据新社通app-社保缴费查询工具提供的2025社保缴费标准详情数据:

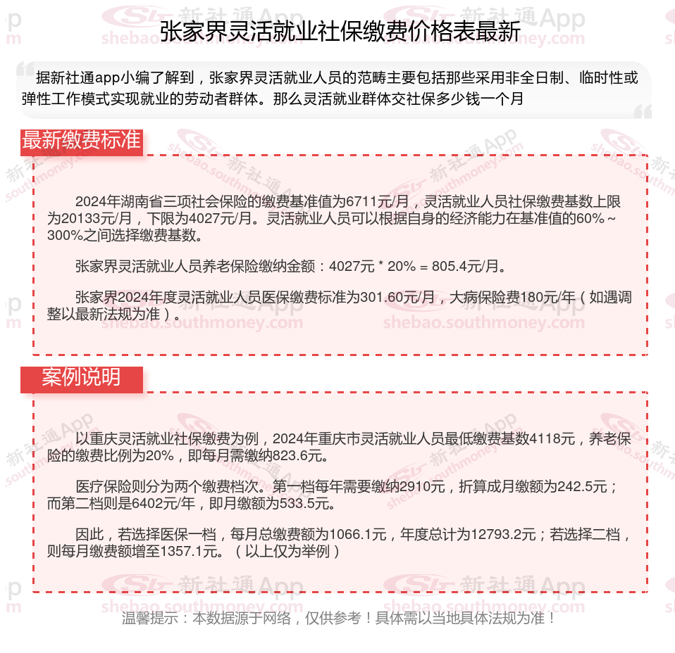
据新社通app数据显示,2024-2025年张家界灵活就业人员养老保险的缴费标准:
养老保险缴费基数的下限为4027元;养老保险缴费比例为20%。
(注:本文数据仅供参考,具体以当地缴费标准为准)
张家界养老金的计算公式:
退休人员领取的养老金一般主要包括基础养老金、个人账户养老金、过渡性养老金三部分构成。
第一,张家界基础养老金=退休当年的养老金计发基数或者退休当年上年度的全口径社平工资×(1+本人平均缴费指数)÷2×缴费年限×1%。
第二,张家界个人账户养老金部分=退休时养老保险个人账户的余额,除以退休年龄确定的计发月数。
这一部分说实话是非常好计算的。
大家的退休年龄普遍涉及的计发月数,分别是50岁195个月,55岁170个月,60岁139个月。
只要查到个人账户的余额,然后再确定退休年龄就可以计算了。比如说退休时养老保险个人账户余额有10万元,60岁退休,每月可以领取720元左右的个人账户养老金。
第三,张家界过渡性养老金部分,是最复杂的一部分,因为各个省份的计算方式都有不同。但是大部分都跟养老金计算基数挂钩,根据建立个人账户制,以前的缴费年限和本人的平均缴费指数、视同缴费指数等因素,综合计算而来。
其他省份的计算公式也差不多,都是以上三部分构成的。
举例说明:我们以张家界退休网友的例子说明一下,张家界2024年的计发基数则为7618元,个人平均缴费指数0.6,该网友累计缴费年限为31年(含视同缴费年限7年),退休时账户余额为119843.52元,视同缴费指数为0.6,张家界的过渡性指数为1.20%,我们来用新社通app养老金计算器测算:这位网友退休时的养老金情况如何。
基础养老金=(1+个人平均缴费指数)/2*计发基数*累计缴费年限*1%=(1+0.6)/2*7618*31*1%=1889元。
个人账户养老金=退休时个人账户累计余额/计发月数=119843.52/139(60岁退休计发基数为139)=862.18元。
过渡性养老金=视同缴费指数*计发基数*视同缴费年限*过渡性指数=0.6*7618*7*1.20%=383.95元。
所以这位张家界退休人员的养老金=1889+862.18+383.95=3135.13元。
各地公布的养老金计发基数不同,情况因人而异,具体需以个人情况及当地有关部门法规为准。
如何了解自己的社保缴纳明细吗?点击新社通app社保计算器,帮您计算!
新社通app数据所得,数据仅供参考。
断交灵活就业养老保险,后果你知道吗?
灵活就业养老保险可以断交。灵活就业人员为自愿参保,未就业期间的养老保险是自愿缴纳,因此可以中断。但需要注意的是,虽然养老保险中断后个人账户不会作废,且中断前后的缴费年限可以累计计算,但断交养老保险可能会带来以下影响:
失去社保补贴机会:
有些地区对灵活就业者提供社保补贴,比如50岁以上的男性、40岁以上的女性可以申请。但享受补贴的前提是必须处于正常参保状态。一旦中断缴费,这些补贴机会可能会溜走。
丧失医疗报销资格:
停缴期间,享受不到相关福利。停缴社保不仅意味着养老金账户“停滞”,还会丧失医疗报销资格。生病住院时,全部费用都得自己承担。
影响养老金待遇:
个人享受基本养老金与个人缴费年限直接相关,缴费年限越长,退休后领取的养老金就越多。如果中断缴费,将减少个人的缴费年限,从而降低未来的养老金待遇。
总的来说,虽然灵活就业养老保险可以断交,但考虑到养老金的待遇与缴费年限和缴费基数直接相关,灵活就业人员尽可能保持连续缴纳,以确保退休后能够享受到更高的养老金待遇和更好的医疗保险。同时,在做出停缴或补缴确定时,应充分了解相关方案法规和可能产生的影响,并咨询当地社保部门或专业机构以获取更详细的信息和。
灵活就业社保和职工社保有哪些区别
险种不一样:
灵活就业社保是针对没有与用人单位签订劳动合同,劳动时间、收入、工作场所、劳动关系等与企业用人不同的就业形式而设立的社会保险体系。
职工社保则包括医疗保险、养老保险、生育保险、失业保险和工伤保险,即通常所说的“五险”。
户籍限制:
灵活就业社保:一般是两险,医疗保险和养老保险。个别城市可以交三险,多交一个失业险。
职工社保是由单位和个人共同缴纳。
退休年龄:
灵活就业人员缴纳养老保险,退休年龄都是为女性满55周岁、男性满60周岁的,少部分女性灵活就业人员符合当地法规要求的,则退休年龄是可以提前至50周岁的
养老金(当地上年度职工平均工资+本人指数化月平均缴费工资)/2×[缴费年限(含视同缴费年限)×1%+个人账户存额/计发月数(50岁为195、55岁为170、60岁为139。年龄,男职工60周岁,特殊岗位55周岁,病退50周岁,女干部55周岁,女职工50周岁,特殊岗位,病退45周岁。随着新规的逐步实施,这一年龄条件可能会有所调整。
温馨提示:本数据仅供参考!仅供参考和学习交流之用,不对您构成任何决策建议。具体需以当地有关法规为准!