一、2025年晋城灵活就业社保缴费基数及比例是什么意思?一起来看看
(1)晋城灵活就业社保参照职工社保的缴费基数进行缴纳。灵活就业社保由于各地区经济发展水平不一,职工月平均工资存在差异,所以各地区的社保缴费基数上下限也不同。
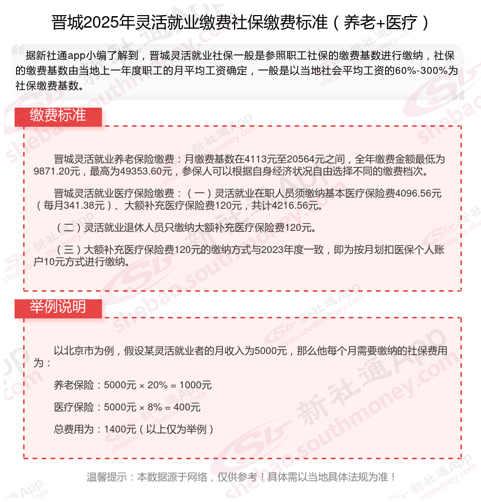
而社保缴费基数由当地上一年度职工的月平均工资确定,一般是以当地社会平均工资的60%-300%为社保缴费基数,基本上分为60%、80%、90%、100%、150%、200%、250%、300%等八个缴费档次。
(2)晋城灵活就业人员社保缴费比例不是固定的,它取决于个人选择的缴费基数和险种。一般来说,灵活就业人员可选择以当地上一年度月平均工资的60%~300%作为缴费基数,按一定比例进行缴费。养老保险的缴费比例通常为20%左右,其中8%进入个人账户,其余进入社会统筹。医疗保险的缴费比例各地法规不同,一般在4%~9%之间。
此外,灵活就业人员还可以根据自身情况选择是否缴纳失业保险,但工伤保险和生育保险通常由单位缴纳,个人无法缴纳。需要注意的是,具体的缴费比例和基数可能因地区和具体法规而有所不同,因此建议咨询当地的社保机构以获取最准确的信息。
总的来说,灵活就业人员社保缴费比例具有一定的灵活性,可以根据个人经济状况和需求进行选择。
二、2024年晋城灵活就业社保缴费标准是多少钱,最新如下:

晋城灵活就业人员社保缴费档次表:一般分为五个档次,具体为上年度在岗职工平均工资的60%、70%、80%、90%和100%。灵活就业人员可以根据自己的意愿选择缴费档次,缴费比例为20%,其中12%进入统筹基金,8%进入个人账户。
三、灵活就业交100%还是60%,退休差多少?
灵活就业交60%和100%的缴费档次,其养老金的差额会根据缴费年限、退休年龄、退休地的养老金计发基数等因素而有所不同。以下是对这一问题的详细:
灵活就业人员在选择60%和100%的缴费档次时,其每月养老金的差额会因个人情况和地区差异而有所不同。具体差额需要通过养老金计算公式进行计算。
养老金计算公式?:
养老金=个人账户养老金+基础养老金
个人账户养老金=退休时个人账户养老金储蓄额÷计发月数
基础养老金=退休时当地上年度社会平均工资×(1+本人平均缴费指数)÷2×缴费年数×1%
?缴费档次与养老金的关系?:
灵活就业人员可根据自身经济条件,在全省全口径城镇单位就业人员平均工资的60%至300%之间选择适当的缴费基数。
缴费档次越高,个人账户养老金储蓄额和基础养老金都会相应增加。
?具体差额的计算?:
以山东为例,假设灵活就业人员缴费年限为20年,退休年龄为60岁,养老金计发基数为7468元,那么按照60%和100%的档次缴费,其养老金待遇分别为1662.51元和2105.11元,差额为442.6元。
如果退休地的养老金计发基数较高,如上海,那么在相同缴费条件下,养老金的差额会更大。
?其他影响因素?:
除了缴费档次外,养老金的差额还受到缴费年限、退休年龄、退休地的养老金计发基数等多种因素的影响。
综上所述,灵活就业人员在选择60%和100%的缴费档次时,其每月养老金的差额会因个人情况和地区差异而有所不同。具体差额需要通过养老金计算公式,并结合个人缴费年限、退休年龄、退休地的养老金计发基数等因素进行计算。
四、灵活就业社保断缴后可以补缴吗
灵活就业社保断缴后原则上是可以补缴的,但具体细节和条件需要根据当地社保法规确定。
首先,根据《中华人民共和国社会保险法》的相关法规,灵活就业人员可以参加基本养老保险,并由个人缴纳基本养老保险费。如果灵活就业人员因某种原因断缴了社保,他们通常会有机会补缴这部分费用。法规具体来说,补缴社保的方式和条件可能因地区而异,但通常包括以下几种情况:
社保局补缴:灵活就业人员可以直接到当地的社保局进行补缴。在补缴时,可能需要提供身份证明、社保缴费记录等相关材料。
中介代缴:有些地区可能允许通过社保代理机构进行补缴。这种方式可能需要支付额外的服务费用,但可以省去一些繁琐的手续。
需要注意的是,补缴社保可能存在一定的时间限制和条件限制。例如,有些地区可能只能补缴最近几年的社保费用,而有些地区则可能对补缴的金额或年限有一定的限制。
此外,还需要特别注意的是,在补缴社保时要谨慎对待要求提供个人信息、向用户收费、索取验证码等情形,以避免不必要的损失。建议在进行补缴操作前,先咨询当地社保局或相关部门了解具体的法规。
以上就是晋城灵活就业社保缴费的全部内容,数据及内容供参考!希望对你有帮助,欢迎关注新社通app解锁更多社保专业资讯。