今天聊一下灵活就业人员社保缴费问题!
广东清远灵活就业人员社保缴费最低标准来了!养老金高低由缴费基数确定,提高缴费年限更划算。选择缴费档次时应考虑个人经济状况和养老需求。下面随新社通app小编一起了解广东清远灵活就业人员社保的详情吧。
据新社通app数据显示,广东清远养老保险缴费基数2024-2025年最新标准如下:
广东清远灵活就业人员基本养老保险缴费基数暂按不低于4190元;
缴费比例:个人承担20%;养老保险缴费个人838元。
(注:本文数据仅供参考,具体以当地缴费标准为准)
灵活就业人员自己交保险一个月多少钱?广东清远自己社保缴纳金额是怎么计算?根据新社通app-社保缴费查询工具提供的最新数据如下:

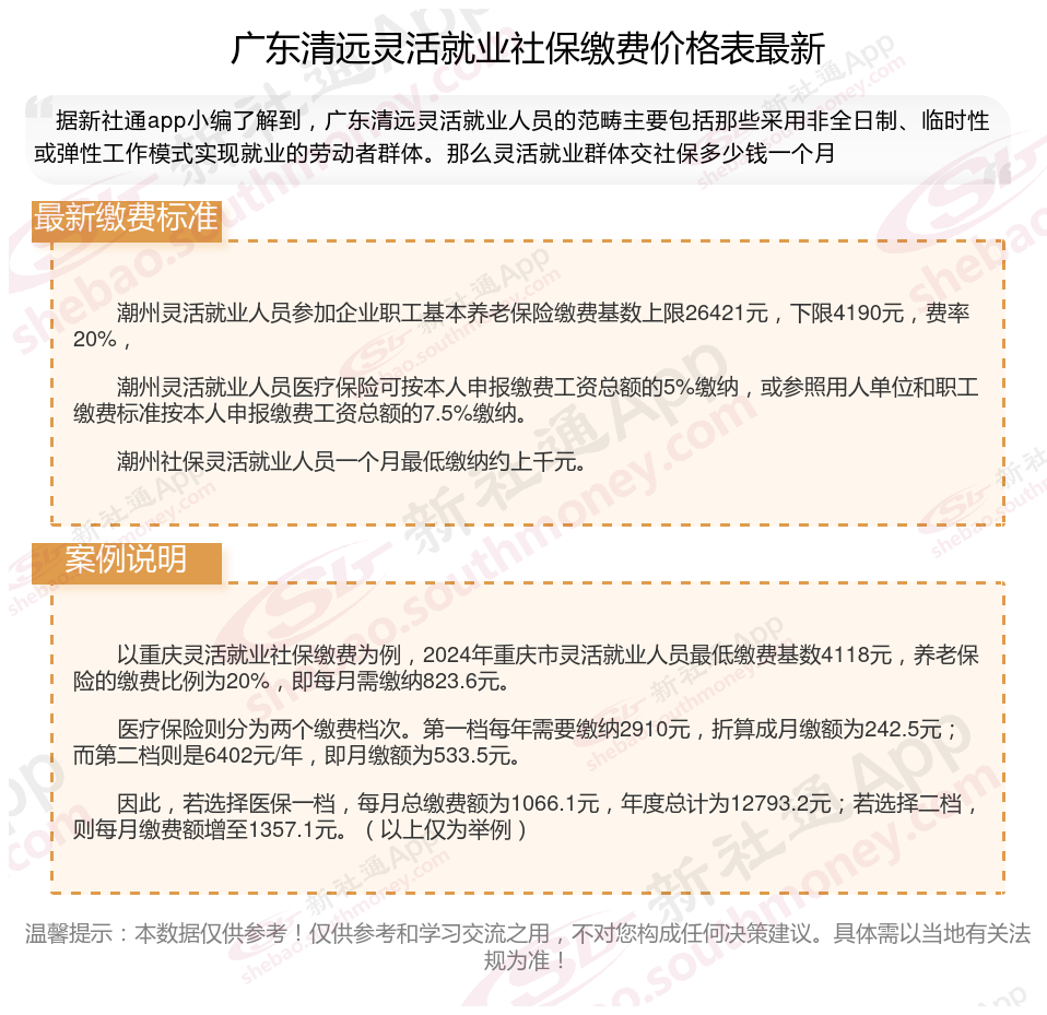
潮州灵活就业人员参加企业职工基本养老保险缴费基数上限26421元,下限4190元,费率20%,
潮州灵活就业人员医疗保险可按本人申报缴费工资总额的5%缴纳,或参照用人单位和职工缴费标准按本人申报缴费工资总额的7.5%缴纳。
潮州社保灵活就业人员一个月最低缴纳约上千元。
若您想了解自己的社保缴费明细,可点击下方查询
新社通社保计算器计算所得,数据仅供参考。
退休金能否继承?详细介绍您的疑问
退休金是可以继承的,但具体继承方式需根据相关法律法规进行。以下是对退休金继承的详细介绍:
遗嘱继承:如果退休人员在生前立有有效的遗嘱,指定了继承人,那么其退休金将按照遗嘱的法规进行继承。
法定继承:如果没有遗嘱,则将按照法定继承的方式处理。在法定继承中,第一顺序继承人为配偶、子女、父母;第二顺序继承人为兄弟姐妹、祖父母、外祖父母。继承开始后,由第一顺序继承人继承,第二顺序继承人不继承;没有第一顺序继承人继承的,由第二顺序继承人继承。
继承程序:
继承人需要向退休人员所属的社会保险管理机构或单位提出申请,并提交相关证明材料,如死亡证明、继承人的身份证明、亲属关系证明等。
社会保险管理机构或单位会对提交的材料进行审核,审核通过后,会将未领取的退休金发放给继承人。
注意事项
未领取部分的界定:继承人需要确定退休人员去世时未领取的退休金具体数额,可以通过查阅退休人员的社保记录或向相关部门咨询了解。
继承纠纷:在多个继承人之间,可能会因为分配问题产生纠纷。在申请前,继承人之间达成一致看法,必要时可以通过法律途径解决。
法律法规不统一:不同地区和单位对退休金继承的法规不完全一致,继承人应提前了解相关法规,避免不必要的麻烦。
所以,退休金是可以继承的,但具体继承方式需根据相关法律法规进行。在继承过程中,继承人需要遵循一定的程序,并注意相关事项,以确保继承的顺利进行。
养老保险要交多少年可以领养老金?
根据有关法规,职工现行退休年龄是男性60周岁,女干部55周岁,女工人50周岁。此外,对于从事井下、高温等繁重体力劳动或其他有害身体健康工作的职工,法定退休年龄是男职工年满55周岁,女职工年满45周岁。因病或非因工致残,由医院证明并经有关部门确认完全丧失劳动能力的,退休年龄为男年满55周岁、女年满45周岁。请注意,这些法规可能会根据具体情况有所变化,并且不同行业、职业或地区可能存在一些特殊的退休方案。因此,具体的退休年龄可能因个人情况和所在地的具体方案而有所不同。为了获取最准确的信息,建议咨询所在地的社保部门或相关机构。
温馨提示:本数据仅供参考!具体需以当地有关法规为准!