承德4050社保补贴多少钱一个月?承德4050社保补贴2025年最新标准是多少?2025承德4050补贴主要针对的是年龄在40岁以上的女性和50岁以上的男性,这些人群通常因为年龄较大而面临就业困难。
“4050人员”是国对大龄就业困难人员的一种称呼,指的是女性年满40岁,男性年满50岁的人员,那么承德4050灵活就业社保补贴标准是多少钱?承德4050社保补贴条件是什么?接下来随新社通APP小编了解一下最新资讯。
一、2025年承德灵活就业4050社保补贴在哪办理?
承德灵活就业4050社保申请可以在户口所在地乡镇、街道(开发委)所属社区(村)办理。
1.申请时间:2-4月。
2.申请地点:到户口所在地乡镇、街道(开发委)所属社区(村)办理申报登记手续。
3.申请资料:《再就业优惠证》或《就业失业登记证》原件及复印件、身份证复印件、灵活就业证明1份、《审核认定表》一式两份、银行出具的加盖公章的缴纳社会保险费单据。
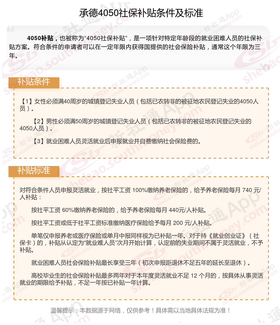
二、承德4050社保补贴多少钱一个月?承德4050社保补贴2025年最新标准是多少?

三、?怎样查询4050补贴款是否到账?
1. 社保局发放:通过社保局发放的4050补贴,可以在社保局柜台进行查询。需要提供户口所在地社保局的工作凭证、个人身份证原件和复印件以及补贴发放的存折账号,工作人员核实后,会告知补贴的发放情况。
2. 银行发放:如果4050补贴是银行发放,可以到银行柜台或者银行ATM机上进行查询。需要提供银行卡的账号,如果补贴已经到账,会有提示音提醒。
3. 支付宝查询:如果4050补贴是通过支付宝发放,可以登录支付宝账号,在首页点击“市民中心”选项,选择“社保”选项,进入页面后点击“4050补贴查询”即可查看补贴的发放情况。
四、2025年承德灵活就业4050社保补贴申请流程:
承德办理4050社保需要哪些手续?
所需材料
办理4050社保补贴时,需要准备以下材料:
有效身份证件:包括身份证、户口簿等。
《就业失业登记证》:原件和复印件。
社保缴费凭证:灵活就业个人缴纳的养老保险、医疗保险凭证的原件(如原件丢失,可凭社保经办机构开具的个人缴费证明)。
托管合同书(如有):部分地区可能需要提供。
其他相关表格:由申请人填写的相关申请表格。
办理流程
办理4050社保补贴的流程通常包括以下几个步骤:
准备材料:按照上述要求准备好所有相关材料。
提出申请:携带准备好的材料,前往户籍所在地的街道(乡镇)劳动事务所或社区劳动工作站提出申请。
审核与公布:劳动事务所或社区劳动工作站将对申请人的材料进行初审,并进行公布。公布无异议后,将材料上报至市就业办审核。
复核与拨付:市就业办审核通过后,将材料交至市部门复核。复核通过后,部门将通过指定的银行直接将补贴资金拨付给申请人本人。
五、?领了失业金还可以享受4050补贴吗?
领取失业保险金与4050补贴并不直接冲突的,但需要满足各自的条件。一般来说,失业人员如果符合的法规,即可以领取失业保险金。这些条件包括:失业前用人单位和本人已经缴纳失业保险费满一年,非因本人意愿中断就业,已经进行失业登记,并有求职要求。
而4050补贴则是针对特定年龄段(通常为女性40岁以上、男性50岁以上)的就业困难人员提供的一种社保补贴。领取4050补贴也需要满足一定的条件,如年龄要求、就业状况以及社保缴纳情况等。
因此,如果失业人员在领取失业保险金期间达到了4050补贴的年龄要求,并且满足其他相关条件,是可以同时申请领取4050补贴的。但需要注意的是,两种补贴的申请流程和所需材料可能有所不同,建议咨询当地劳动就业部门或相关机构以获取具体信息。
综上所述,领取失业保险金并不影响申请4050补贴的资格,但需要分别满足两者的条件。
以上就是承德4050灵活就业社保补贴的相关内容,欢迎关注新社通/下载新社通APP了解更多五险一金专业资讯。