石嘴山灵活就业人员社保缴费最低标准是多少?灵活就业人员的社保缴费金额受到多种因素的影响,包括个人收入、缴费基数、缴费比例以及所在地区的具体方案。下面随新社通app小编一起了解详情吧。
2024-2025年石嘴山灵活就业人员社保缴费标准是多少?社保交完退休能领多少钱?下表是2024-2025年石嘴山社保费用明细参考,根据新社通app-社保缴费查询工具提供的最新数据如下:

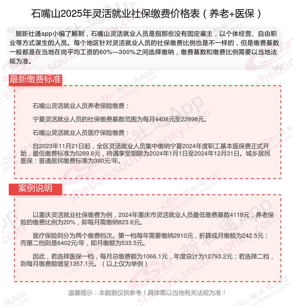
石嘴山灵活就业人员养老保险缴费:
宁夏灵活就业人员的社保缴费基数范围为每月4408元至22998元。
石嘴山灵活就业人员医疗保险缴费:
自2023年11月21日起,全区灵活就业人员集中缴纳宁夏2024年度职工基本医保费正式开始,最低缴费标准为5289.6元,待遇享受期限为2024年1月1日至2024年12月31日。城乡居民医保:普通居民缴费标准为380元/年。
》》还不知道自己社保缴纳明细吗?点击新社通app社保计算器,查询所在城市社保缴费明细!
新社通app数据所得,数据仅供参考。
社保缴纳时间是什么时候?
缴费时间
个人缴费时间:个人可以通过医保个人账户、银行批量扣款、京通小程序、电子税务局等多种方式进行缴费。医保个人账户的划扣时间为每月月底最后一天,税务缴费时间为每月5日至20日,银行批量扣款日为每月15日,遇法定节假日、双休日顺延至下一个工作日。
单位缴费时间:用人单位应当于每月10日至25日自行向税务部门申报缴纳社会保险费。
缴费方式
?医保个人账户?:由北京市医保局主动对足额的医保个人账户发起划扣。
?京通小程序?:可通过微信、支付宝、百度客户端搜索“京通”小程序进行缴费。
?电子税务局?:通过国税务总局北京市税务局官网进入北京市电子税务局(Web端)办理缴费。
?银行APP?:可通过邮储、北京、农商、浦发银行APP办理缴费。
?银行批量扣款?:参加批量扣款的缴费人在批量扣款期间不能使用其他渠道缴费,需及时关注缴费情况。
注意事项
?减员手续?:无意愿或不具备条件继续参加城乡居民基本医疗保险的参保人,请及时办理减员手续,避免征收。
?查询平台?:初次使用医保个人账户为家庭成员缴纳保费时,需先通过“北京医保公共服务平台”或经办柜台办理共济备案。
社保交够多少年就能够退休领取退休金?
社保需要累计缴纳满15年才可以在你法定退休年龄之后享受社保待遇。社保交满15年后可以不再交费。如果有单位,即使缴满15年,但职工还未退休的,企业还得继续缴费,直至退休;个人缴纳社保的话,可停缴,也可继续缴纳,根据当地要求,肯定也是继续缴纳好,养老保险是遵循“多缴多得”的原则,缴费基数越高、年限越长,退休时领取养老金也越多。
灵活就业社保的缴费基数则一般是以当地上年度在岗职工月平均工资的一定比例(如40%~100%)来确定。在缴费比例上,灵活就业社保的养老保险缴费比例通常为20%,医疗保险缴费比例根据当地法规有所不同。
温馨提示:本数据仅供参考!具体需以当地有关法规为准!