据新社通app数据显示,恩施企业灵活就业养老保险的缴费基数为:3800元。
缴费比例:在企业参保缴费的情况下,单位缴纳比例为16%,个人缴纳比例为8%。而灵活就业人员参保缴费的比例为个人20%。
另外,需要注意的是,这些缴费标准可能会随着时间和方案的变化而调整。为了获取最新的恩施灵活就业养老保险缴费标准信息,建议查阅相关消息或咨询当地社保部门。总的来说,了解并遵守当地的养老保险缴费标准是每个人的责任,也是保证个人权益的重要方案。
(注:本文数据仅供参考,具体以当地缴费标准为准)
灵活就业社保缴费价格表来了!2024-2025年恩施灵活就业人员社保需要缴费多少钱一个月?根据新社通app-社保缴费查询工具提供的最新数据如下:

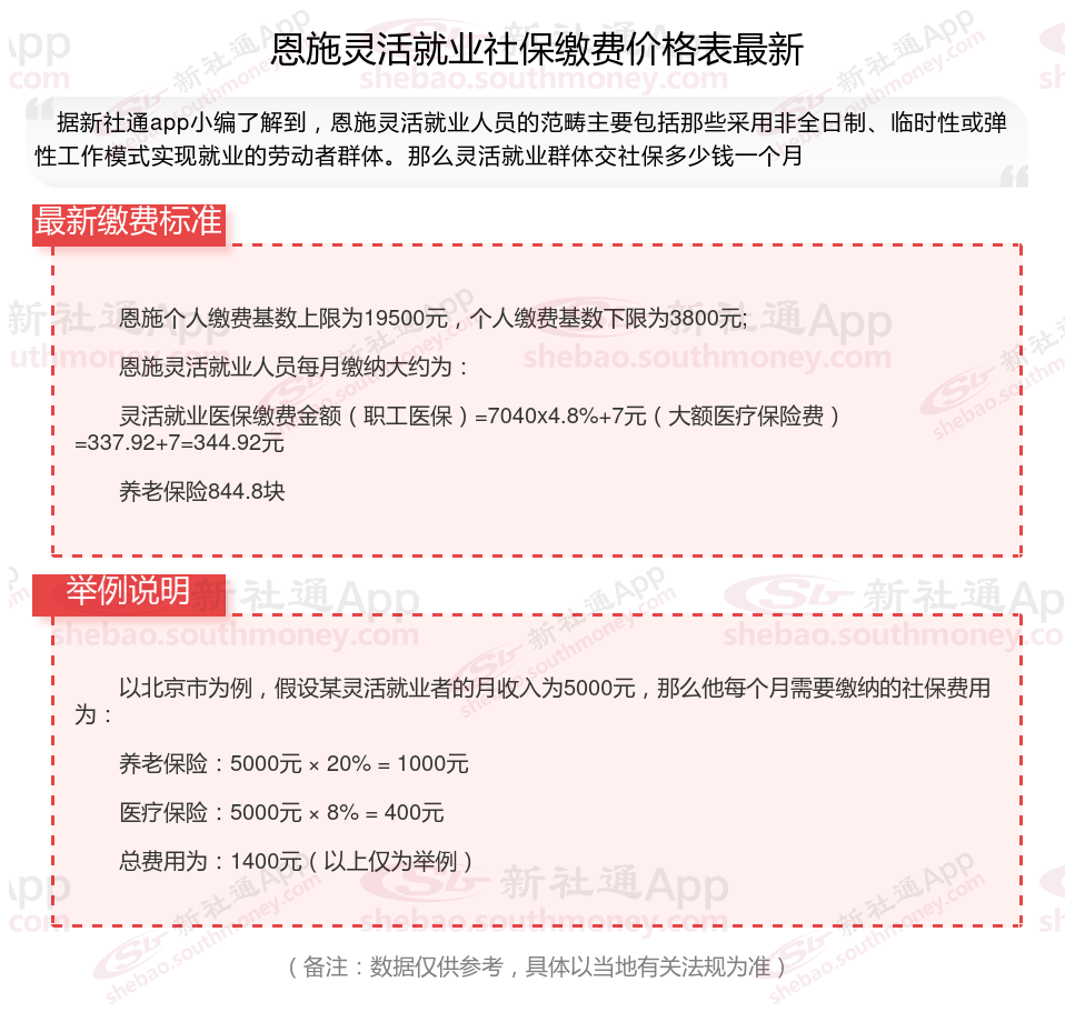
恩施个人缴费基数上限为19500元,个人缴费基数下限为3800元;
恩施灵活就业人员每月缴纳大约为:
灵活就业医保缴费金额(职工医保)=7040x4.8%+7元(大额医疗保险费)=337.92+7=344.92元
养老保险844.8块
若您想了解自己的社保缴费明细,可点击下方查询
新社通社保计算器计算所得,数据仅供参考。
社保续交需要哪些手续?
个人续交社保需要下列手续:先向社保经办机构提出续交的申请;然后提交申请表格、本人的身份证、社保卡等资料;再由社保经办机构审核其需要缴纳的费用;最后按要求缴纳即可。
社保缴费的基数有哪几个标准
社保缴费的基数标准因地区而异,但通常遵循一定的规律。
1.一般来说,社保缴费基数的确定主要依据当地职工上一年度申报个人所得税的工资、薪金税项的月平均额,在此基础上,各地会设定不同的标准范围。
(1)职工缴费工资高于所在地上年度社会平均工资300%的,以所在上年度社会平均工资的300%为缴费基数;
(2)职工缴费工资低于所在地上年度社会平均工资60%的,则以所在地上年度社会平均工资的60%为缴费基数。
2.当职工工资收入处于这两个极值之间时,通常按实申报,即按照职工实际工资收入作为缴费基数。
温馨提示:本数据仅供参考!仅供参考和学习交流之用,不对您构成任何决策建议。具体需以当地有关法规为准!