【一】 2025年日照灵活就业人员社保的缴费时间有何要求?
最低缴费年限:根据有关法规,参加基本养老保险的个人,需要达到法定退休年龄时累计缴费满十五年,可以按月领取基本养老金。这意味着,日照灵活就业人员在参加养老保险时,最少需要累计交满15年。
缴费与待遇:
在同一城市,累计缴纳基本养老保险满15年,基本医疗保险20年,退休时,即按缴纳所在城市标准发放最低基本养老金,执行缴纳所在城市医疗保险标准。
流动工作人员,在每一城市,基本养老保险与基本医疗保险均未够年限,而在所有城市的累计缴纳基本养老保险满15年,基本医疗保险满20年,则按其户藉所在地标准发放基本养老金,执行户籍所在地医疗保险标准。
在所有城市,基本养老保险与基本医疗保险缴纳均不够年限,则在退休时,按当年度所在地社保缴纳基数,一次性补足法定年限的基本养老与基本医疗。

【二】日照2025年灵活就业社保缴费基数及比例
(1)日照社保缴费比例各个地区标准有些细微的差别,并且会不断产生新的变化。
社保缴纳费用是以缴费基数为基数以一定的比例进行缴费,职工社保分为单位缴纳部分和个人缴纳部分,两者缴纳比例不同,但是灵活就业人员参保职工社保没有单位负责,将全部由个人缴费。
提示:灵活就业养老保险的缴费比例一致,都是社保缴费基数的20%。
灵活就业医保的缴费比例就有些差异了,有些地方是6%,有些地方是8%,有些地方是13%。
(2)日照灵活就业社保参照职工社保的缴费基数进行缴纳。灵活就业社保由于各地区经济发展水平不一,职工月平均工资存在差异,所以各地区的社保缴费基数上下限也不同。
而社保缴费基数由当地上一年度职工的月平均工资确定,一般是以当地社会平均工资的60%-300%为社保缴费基数,基本上分为60%、80%、90%、100%、150%、200%、250%、300%等八个缴费档次。
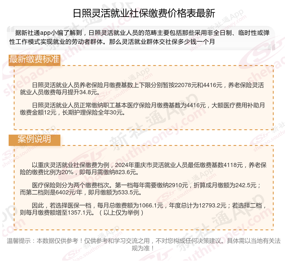
【三】2025年日照灵活就业社保缴费标准如下

【四】发现社保不够15年,咋办?2025年,社保缴费有了新的法规。除了延后退休备受关注之外,还有“最低缴费年限延长”值得让人注意。
按照之前我们一贯的理念,是缴纳15年社保,法定退休年龄满足后可以退休领取养老金。从2025年开始,这些门槛要提高。5年缓冲期后,2030年退休的职工,最低缴费年限将变成20年,这对于灵活就业人员来说,可是一个“爆炸性”消息。
社保作为一项重要的社会福利制,关乎着每个人的切身利益。如果社保没有交够时间,该怎么办?有没有什么补救的方法?2025年起可以有以下三种解决方法。
01,首选延后退休
延后退休是一种常见的解决方式,不过,这种自己缴费不够最低年限带来的延后退休,属于无奈之举。
当参保人达到法定退休年龄,但社保缴费未达年限时,只能自己继续缴费,一直交到满足年限为止。
比如一位50岁的女职工,社保只缴纳了10年,没办,想要领取养老金,一方面在退休年龄上得延迟,另一方面最低缴费年限得缴满,全部都满足后才可以退休领取养老金。
这对于缴纳年限多,欠缴年限少的人比较合适。如果一个人仅仅缴费了三两年,一方面又不想延迟十几年退休,一方面还想领养老金,不想让之前的保险白瞎,怎么办?来看看居民社保。
02,职工社保转居民社保
时光来到了2025年,即便是法规再变,也有职工社保转居民社保的途径可走。转成居民社保后,一般可以一次性补缴费用,在满足年限要求后,就能享受到退休待遇。
不过,居民社保的退休金要比职工社保低很多。例如,一位老职工按职工社保缴纳满15年,每月可能领取2000元左右养老金,若转为居民社保补缴满15年,每月可能只能领取几百元。
不过,话又说回来,一分耕耘一分收获,社保缴费满15年,大概是15万,领2000元养老金也能理解,要是转给居民社保补缴,同样是15年,最多只能按照每月3000元补缴,所以,从付出的费用上就少了很多,养老金也高不到哪里去。
03,先延迟5年后,按规一次性补缴
根据法规,如果参保人在2011年以前就已经参保,到了退休年龄但社保未缴满15年,在延迟缴费5年后仍未缴满的,就可以一次性补缴。
这是属于《社会保险法》实施以前,针对于部分不够年限的人群,设置的特殊通道。
比如某人在2011年以前就开始参保,退休年龄为60岁,但只交了8年社保,延迟5年缴纳后为13年,这时就可以一次性补缴剩余2年的费用,无需再逐年缴纳。
也就说最晚可以延后5年退休,属于比较好的选择了。
以上就是带来日照灵活就业社保缴费标准相关知识,内容及数据仅供参考,希望对你有帮助,欢迎关注/下载新社通app解锁更多社保专业资讯。