灵活就业人员的上年度月平均工资低于统筹地区上年度全口径城镇单位就业人员平均工资的60%,则缴费基数按60%计算;反之,如果月平均工资超过平均工资的300%,则缴费基数按300%计算
社保自己到底可不可以交?
个人是可以自己交社保的。
社保自己交是可以的,灵活就业社保是面向自由职业者、灵活就业等无雇主的劳动者所推出的一种社保类型,包含基本养老保险和医疗保险两类,部分地区还包含了生育和失业保险;
目前随着社会的发展,除了北京以外的城市基本都已经开放了外地户籍缴纳灵活就业社保的资格;
比如在上海,年满16周岁且男性未满60周岁、女性未满55周岁,在上海市劳动就业的自雇人员、无雇工个体工商户、未在用人单位参加基本养老、医疗保险的非全日制从业人员以及其他灵活就业人员均可自己交灵活就业社保。
那么,打工人社保,要交多少钱一个月?根据新社通app-社保缴费查询工具提供的2025社保缴费标准详情数据:

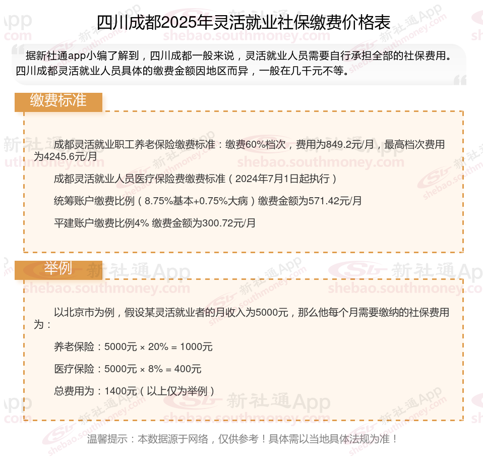
据新社通app数据显示,四川成都灵活就业人员养老保险缴费基数2024-2025年最新标准如下:
缴费基数下限暂按不低于4511元/月执行。按照个人20%的缴费费率,个人养老保险缴费金额低于902.2元/月。
(注:本文数据仅供参考,具体以当地缴费标准为准)
如何了解自己的社保缴纳明细吗?点击新社通app社保计算器,帮您计算!
新社通app数据所得,数据仅供参考。
(备注:数据仅供参考,具体以当地有关法规为准)