今天聊一下灵活就业人员社保缴费问题!
宜春灵活就业人员社保缴费最低标准来了!养老金高低由缴费基数确定,提高缴费年限更划算。选择缴费档次时应考虑个人经济状况和养老需求。下面随新社通app小编一起了解宜春灵活就业人员社保的详情吧。
据新社通app数据显示,宜春灵活就业人员养老保险缴费基数2024-2025年最新标准如下:
缴费基数下限暂按不低于3839元/月执行。按照个人20%的缴费费率,个人养老保险缴费金额低于767.8元/月。
(注:本文数据仅供参考,具体以当地缴费标准为准)
灵活就业人员自己交保险一个月多少钱?宜春自己社保缴纳金额是怎么计算?根据新社通app-社保缴费查询工具提供的最新数据如下:

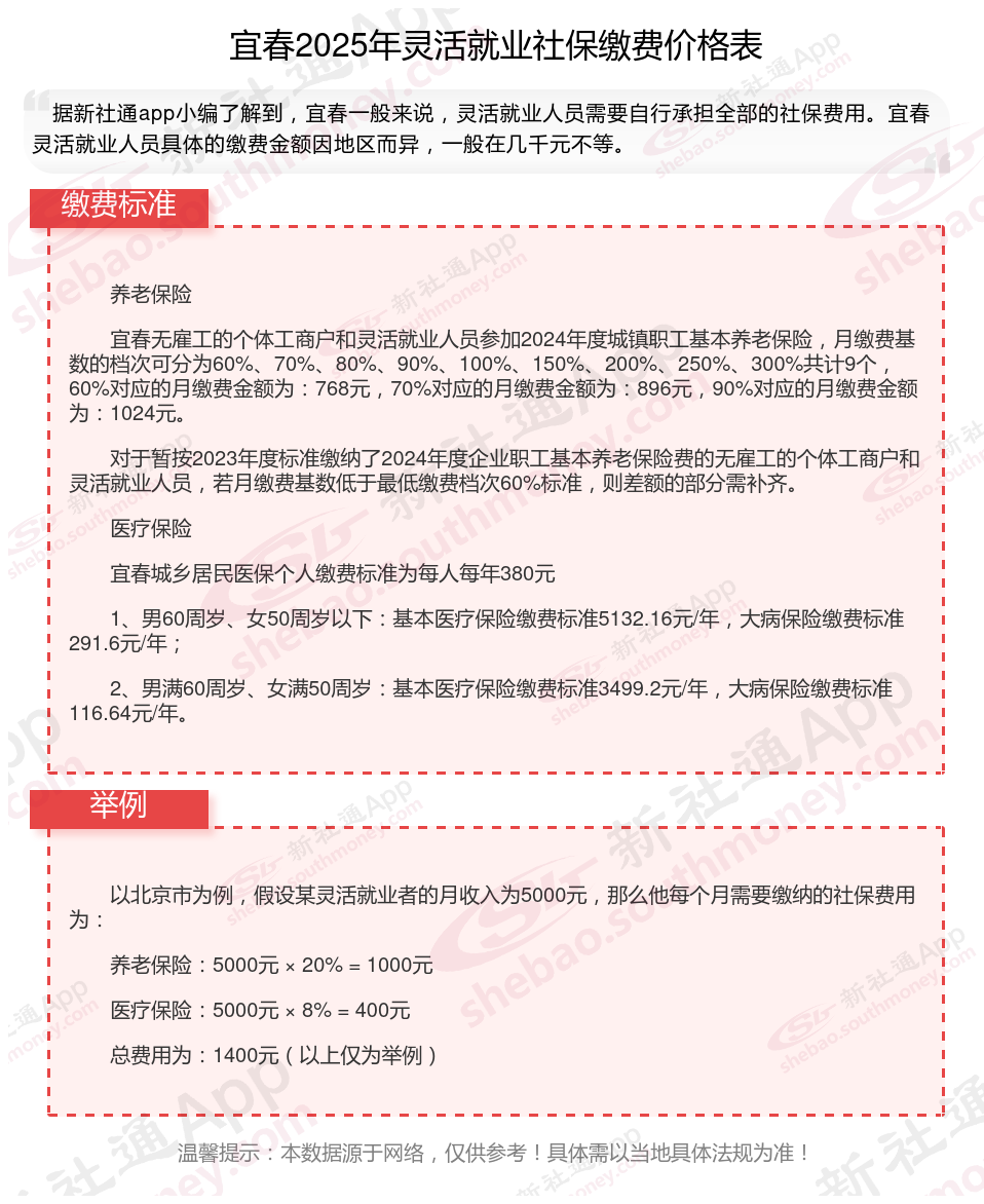
养老保险
宜春无雇工的个体工商户和灵活就业人员参加2024年度城镇职工基本养老保险,月缴费基数的档次可分为60%、70%、80%、90%、100%、150%、200%、250%、300%共计9个,60%对应的月缴费金额为:768元,70%对应的月缴费金额为:896元,90%对应的月缴费金额为:1024元。
对于暂按2023年度标准缴纳了2024年度企业职工基本养老保险费的无雇工的个体工商户和灵活就业人员,若月缴费基数低于最低缴费档次60%标准,则差额的部分需补齐。
医疗保险
宜春城乡居民医保个人缴费标准为每人每年380元
1、男60周岁、女50周岁以下:基本医疗保险缴费标准5132.16元/年,大病保险缴费标准291.6元/年;
2、男满60周岁、女满50周岁:基本医疗保险缴费标准3499.2元/年,大病保险缴费标准116.64元/年。
提示:若您想知道更多的社保缴纳明细,可点击下方使用查询社保计算器,新社通app还为您提供社保养老规划方案。
新社通社保计算器计算所得,数据仅供参考。
交社保的根本目的在于,确保公民在经历年老体弱、疾病缠身、工伤意外、失业困境或生育等特殊时期,能依法享有从社会获取必要物质援助的权利。关于社保的作用,简而言之:
1、保证基本生活:社保通过提供养老金、医疗保险等福利,帮助参保人在退休或患病时维持基本生活水平。
2、缓解经济压力:在面临失业、工伤或生育等特殊情况下,社保可以提供经济援助,减轻个人和家庭的经济负担。
3、促进社会稳定:通过建立社会保险网络,减少社会不稳定因素,维护社会和谐稳定。
4、支持劳动力再生产:社保保险有助于提高劳动者的生活质量,促进劳动力的健康和持续发展。
退休金子女可以继承吗?
据新社通小编了解,退休金是可以继承的。以下是对退休金继承问题的详细介绍:
法定继承:如果没有遗嘱,则将按照法定继承的方式处理。在法定继承中,第一顺序继承人为配偶、子女、父母;第二顺序为兄弟姐妹、祖父母、外祖父母。继承开始后,由第一顺序继承人继承,第二顺序继承人不继承;没有第一顺序继承人继承的,由第二顺序继承人继承。
遗嘱继承:如果退休人员在生前立有有效的遗嘱,其退休金将按照遗嘱的法规进行继承分割。
退休金继承的申请流程
申请领取:继承人需要向退休人员所属的社会保险管理机构或单位提出申请,提交相关证明材料。
材料证明:一般需要提供死亡证明、继承人的身份证明、亲属关系证明等资料。
审核发放:社会保险管理机构或单位会对提交的材料进行审核,审核通过后,会将未领取的退休金发放给继承人。
退休金继承的注意事项
未领取部分的界定:继承人需要确定退休人员去世时未领取的退休金具体数额,可以通过查阅退休人员的社保记录或向相关部门咨询了解。
继承纠纷的预防:在多个继承人之间,可能会因为分配问题产生纠纷。在申请前,继承人之间达成一致看法,必要时可以通过法律途径解决。
法律法规的不统一:不同地区和单位对退休金继承的法规不完全一致,继承人应提前了解相关法规,避免不必要的麻烦。
所以,退休金是可以继承的,但具体继承方式需根据相关法律法规进行。在继承过程中,继承人需要遵循一定的程序,并注意相关事项,以确保继承的顺利进行。
社会保险交多少年才可以领钱?
累计缴满15年即可,不过要等到退休后才能领取。而且社保是多缴多得的,缴的越多、越久,退休后能领的养老金就越多。实际上目前相关法规的养老保险最低累计缴费年限是达到,15周年,无论是职工养老保险也好还是城乡居民养老保险也好它的最低缴费年限,都是15周年。养老保险待遇支出包括按要求支付给参保城乡居民的基础养老金和个人账户养老金,以及丧葬补助金。基础养老金指按要求计发标准,由各级地方为符合待遇领取条件的参保城乡居民全额予以补助的养老金待遇。
温馨提示:本数据仅供参考!仅供参考和学习交流之用,不对您构成任何决策建议。具体需以当地有关法规为准!