今天聊一下灵活就业人员社保缴费问题!
灵活就业人员养老保险的缴费基数通常为本省上年度在岗职工月平均工资的100%来确定,但也可能存在不同的缴费档次,有些地区会提供60%至100%的不同缴费档次供灵活就业人员选择。缴费比例一般为20%,其中,8%部分进入个人账户,12%部分进入社会统筹基金。
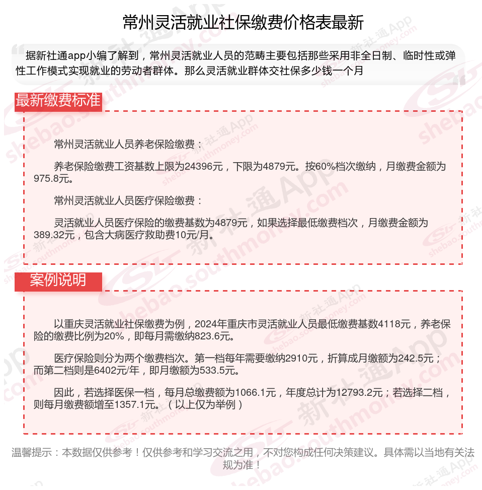
那么,灵活就业社保缴费需要多少钱一个月2025年?灵活就业社保缴费在哪查询缴费记录?根据新社通app-社保缴费查询工具提供的2025社保缴费标准详情数据:

据新社通app数据显示,常州灵活就业养老缴费基数明细如下:
养老缴费缴费基数为:4494元;
个人缴费比例:20%;
(注:本文数据仅供参考,具体以当地缴费标准为准)
再来看看,社保交完在哪查询缴费记录?如何查个人社会保险的缴费记录?
线下查询
社保经办机构窗口查询:携带本人身份证、社保卡等有效证件,前往当地社保局办公大厅的窗口,向工作人员提出查询社保缴纳记录的需求,工作人员会根据提供的个人信息进行查询,并告知缴费记录情况。
自助查询机查询:在社保中心设置的自助查询机上,使用身份证或社保卡进行登录,按照提示选择“社保查询”等相关选项,进行查询。还可以在自助查询机上选择打印功能,按照页面提示进行操作即可打印社保缴费记录。
电话查询
拨打全国社保服务电话12333,接通后根据语音提示进行操作,或者转接到人工客服,提供个人身份信息后进行查询。
线上查询
社保官网查询:登录当地社保局的网站,进行注册并登录个人社保账号,然后找到“社保查询”“缴费明细查询”等相关选项,根据页面提示填写相关个人信息,即可查询到社保缴纳记录。如深圳市人力资源和社保局官网,在个人服务网页登录后可查询到各项社保的缴费明细。
国社会保险公共服务平台和全国人社服务平台查询:参保人可登录社会保险公共服务平台或全国人社服务平台,注册登录后,点击“社保查询”,选择相应事项即可进行查询。
电子社保卡查询:如果已经领取了电子社保卡,可以通过与电子社保卡绑定的手机APP或微信、支付宝等第三方支付平台进行查询。在电子社保卡APP中,点击“人社办事”“社保”“社保查询”等选项,即可查询个人社保参保证明、缴费记录等;在微信或支付宝中,搜索“电子社保卡”小程序,绑定后也可进行查询。
官网公众号或APP查询:部分地区的人社部门提供了公众号或专门的APP,如“北京人社”微信公众号、“广东人社”APP等。关注当地人社部门的官网公众号或下载其官网APP,注册并登录后,按照页面提示进行操作,可查询社保缴费记录。
养老保险:是指退休后可以拿养老金。由单位和职工共同缴费。养老保险交得多以后领的多,交得久以后领的多。累积缴纳满15年(中断过也没关系),到达退休年龄可办理退休,领取养老金。
失业保险:是指你被迫失业后能拿到赔偿金。由单位和职工共同缴费(单位招用农牧民合同制工人,本人不缴纳失业保险费)。
生育保险:用人单位已经缴纳生育保险费的,其职工享受生育保险待遇;职工未就业配偶按照相关法律享受生育医疗费用待遇。
医疗保险:参加职工基本医疗保险的个人,达到法定退休年龄时累计缴费达到要求年限的,退休后不再缴纳基本医疗保险费,享受基本医疗保险待遇。
工伤保险:工伤保险用于支付因工作原因导致的意外伤害或职业病所产生的医疗费用、生活护理费、伤残补助以及伤残津贴等。这为参保人员及其家庭提供了在面临工伤风险时的经济保护。
温馨提示:本数据源于网络,仅供参考!具体需以当地具体法规为准!