灵活就业人员具备以个人身份参与职工社保的资格,其缴费基数与当地社会平均工资紧密关联,缴费档次在社会平均工资的 60%至 300%区间内可自由抉择。广东茂名灵活就业人员社保缴费最低标准是多少?下面随新社通小编一起了解灵活就业人员社保详情。
灵活就业社保和职工社保的区别在于参加的险种不同、缴费基数不同、缴费比例不同、缴费主体不同、户籍限制不同、缴费意愿不同。很多没有固定工作单位的灵活就业人员为了让自己的养老、医疗等方面得到保证,选择以灵活就业身份参加职工社保。
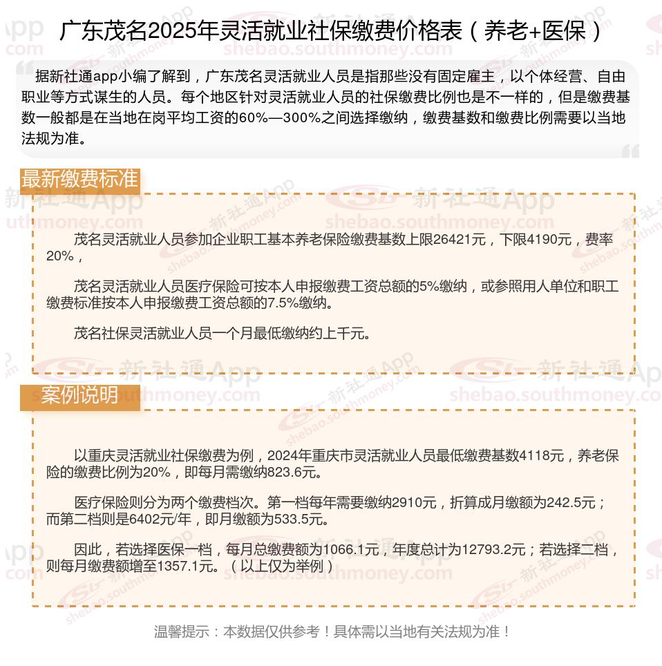
据新社通app数据显示,广东茂名灵活就业养老保险缴费基数2024-2025年最新标准如下:
2025年度,全省职工基本养老保险缴费基数上限为全口径工资的300%,即26421元/月;下限为全口径工资的60%,即4190元/月。
个人缴费比例:20%;
(注:本文数据仅供参考,具体以当地缴费标准为准)
广东茂名灵活就业社保缴费标准来了 灵活就业社保最低要交多少钱?根据新社通app-社保缴费查询工具提供的最新数据如下:

茂名灵活就业人员参加企业职工基本养老保险缴费基数上限26421元,下限4190元,费率20%,
茂名灵活就业人员医疗保险可按本人申报缴费工资总额的5%缴纳,或参照用人单位和职工缴费标准按本人申报缴费工资总额的7.5%缴纳。
茂名社保灵活就业人员一个月最低缴纳约上千元。
》点击新社通社保在线计算器,轻松测算您的社保每月交多少!
新社通app数据所得,数据仅供参考。
社保打算停交了,之前所交社保的钱,还能退回来吗?
根据社保的相关法规,社保一般是不可以退的,但也有例外情况。如果不想缴纳社保的话,可以直接不缴纳,停掉社保之后即可。所缴的社保费用会继续存在个人账户里,等到退休年龄之后就可以自动进行取出。单位所交的部分则进行充公。
养老金差额重算开始补发,哪些人能补发?
部分早期退休人员:
在过去的养老金核算中,由于采用的是旧标准,导致部分退休人员到手的养老金少发了。方案调整后,这些早早退休的人员也能按照全新的、更合理的标准补齐以往的差额。
提前退休人员:
对于在法定退休年龄之前提前退休的人员,如果他们的养老金计算受到了提前退休方案的影响,并且在后续方案调整后他们的养老金计算标准有所变化,那么他们也可以享受养老金的重算补发。
养老金计发基数公布前已退休的人员:
这部分人员在养老金计发基数公布前就已经办理了退休手续,并开始领取养老金。由于他们的养老金是按照旧基数计算的,因此当新基数公布后,他们的养老金也需要进行重新核算,并补发差额部分。
2025年1月1日以后退休的职工:
这部分职工在退休时,由于上一年度的社会平均工资(即养老金计发基数)等数据尚未统计完成,因此先按照上一年度的基数计算预发养老金。等到新一年度的养老金计发基数公布后,再对之前的养老金进行重算,并补发差额部分。
养老金计算标准调整受影响人员:
当对养老金计算标准进行调整时,可能会导致部分已经退休人员的养老金计算不准确。为了保险这部分人员的权益,有关部门会对其进行养老金重算,并补发差额部分。
社保如同一道坚实的后盾,为公民在生活的风雨中提供遮蔽,确保每个人都能在面对挑战时得到应有的支持与关怀,维护个人的基本生活需求,同时也为社会的和谐稳定贡献力量。关于社保的作用为:
社保涵盖养老保险、医疗保险、失业保险、工伤保险、生育保险等。
我们缴纳社保,可以让我们有稳定的生活条件,例如出现失业的时候,会给我们提供一定的经济补贴,让我们减少经济烦恼。
其次,大部分地区买车买房和社保挂钩,要求只有缴纳一定期限的社保,才能在当地买车买房;如果你想要在全新的城市生活以及安家,那么购买保险是非常重要的。
当然社保带给我们的好处远不止这些,具体的作用大家可以在当地部门进行了解哦。
(备注:数据仅供参考,具体以当地有关法规为准)