灵活就业社保:就是自己交社保,缴费基数一般是社平工资的60%到300%。根据自己的预算选档次交就行,缴费比例一般为20%,费用全部自己出。
2025年灵活就业社保最低要交多少钱?灵活就业人员社保每个月交多少?根据新社通app-社保缴费查询工具提供的2025社保缴费标准详情数据:

累计缴满15年即可,不过要等到退休后才能领取。而且社保是多缴多得的,缴的越多、越久,退休后能领的养老金就越多。实际上目前的养老保险最低累计缴费年限是达到,15周年,无论是职工养老保险也好还是城乡居民养老保险也好它的最低缴费年限,都是15周年。
养老保险待遇支出包括按支付给参保城乡居民的基础养老金和个人账户养老金,以及丧葬补助金。基础养老金指按计发标准,由各级为符合待遇领取条件的参保城乡居民全额予以补助的养老金待遇。
了解您的社保缴纳明细——新社通app计算器!点击下方使用!
新社通社保计算器计算所得,数据仅供参考。
灵活就业社保停止缴费一般多久会失效?有什么影响?
灵活就业人员社保一般可以连续3个月不交的,然后视为断缴。断缴影响如下:
社保断缴
根据法规,如果灵活就业人员未在时间内办理参保手续,或连续中断缴费三个月,这将被视为中断参保。在中断后办理参保手续并连续缴费满6个月后,方可再次享受医保待遇。然而,如果在中断后的3个月内及时补缴,那么从补缴的次月起就可以恢复医保待遇。
社保断缴的影响
养老保险是累计计算的,断缴不会对之前已经缴纳的养老保险产生影响,也不会清0。但断缴会影响退休后的养老金待遇,因为缴费年限越长,领取的养老金就越多。其他险种:如生育保险、工伤保险等,都需要连续缴纳一定的时间才能享受待遇。断缴会影响到这些险种的待遇享受。
医疗保险:社保一旦断缴,从断缴的第二个月开始,灵活就业人员就无法享受医保待遇。断缴超过3个月后,即使在续保时,也会有3个月的等待期,期间同样无法享受医保。此外,医疗保险的累计缴费年限也会受到影响,进而影响到退休后的医保待遇。
避免社保断缴的建议对于灵活就业人员来说,应尽量避免社保断缴。如果因某些原因无法继续缴纳社保,可以选择以个人的身份继续参保或者以城乡居民的身份参保。这样虽然待遇会低于职工社保,但至少可以保持社保的连续性,避免断缴带来的各种影响。
退休工资和养老金的区别
资金渠道不同:
养老金的资金来源则是社会保险资金。领取养老金的人员需要在退休前缴纳养老保险费用,且缴费年限不少于15年。
退休金一般都是相关部门列支,未参加养老保险社会统筹的退休人员(如公务员、事业单位人员,不含事业单位企业化管理的单位)的退休待遇简称退休金或退休生活费;
缴费方式不同:
社会养老保险费用一般由参保人员的单位代扣代缴,部分存入个人账户。社会养老保险的缴费标准往往遵循统一的缴费准则;
退休金由单体或企业提供,不需要受益人缴费即可享受;
领取方式不同:
社会养老保险金由相关部门机构统一发放,养老金的领取问题方面,对每个社会成员有统一的养老金领取规则。
法律依据:《中华人民共和国社会保险法》第十六条,参加基本养老保险的个人,达到法定退休年龄时累计缴费不足十五年的,可以缴费至满十五年,按月领取基本养老金;也可以转入新型农村社会养老保险或者城镇居民社会养老保险,按照相关法规享受相应的养老保险待遇。
按退休金的支付方式可分为一次支付退休金和分期支付退休金。前者指在职工退休后一次支付退休金,企业支付退休金后对职工退休退职无任何给付义务,后者指在职工退休后分期支付退休金,直至死亡为止,如按月或按年支付退休金;
概念不同:
而养老保险说的是按照法律法规,当参保人到达要求的解除劳动义务年龄界限后,为保证他们在离岗之后能正常生活而建立的一种保险体系。我们可以理解为:退休金是由个体或者单位体支付给你的,而养老金则是支付给你的。
退休金是企业或事业单位职工或工作人员退休后一次或分次支付给职工的服务酬劳的一部分。企业制订的退休,应有利于提高职工的劳动积极性,使其老有所依,对社会的安定和提高企业效益均有益处。
如何增加自己退休后的养老金待遇?
关注个人健康状况:
定期体检:关注自己的身体健康状况,定期进行体检,及时发现并治疗潜在的健康问题。
保持健康生活方式:保持健康的生活方式,如合理饮食、适度运动、戒烟限酒等,有助于延长寿命,从而增加领取养老金的时间。
选择经济发达城市参保
城市选择:在经济发达的城市缴纳社保,会获得更好的养老金待遇。这是因为社会平均工资水平对养老金待遇有很大影响。
避免提前退休:
退休年龄也是影响养老金的一个因素。退休年龄越晚,缴费年限长的可能性就越大,同时计算个人账户养老金的计发月数也会越小,从而增加每月领取的养老金数额。
延长缴费年限:
养老金遵循“长缴多得”的原则,缴费年限越长,养老金待遇越高。因此,尽可能避免中途断缴,确保缴费时间更长。
例如,缴费15年只能领取基础比例的养老金,但缴费30年或40年,养老金的领取比例将显著提高。
提高缴费档次:
选择更高缴费档次:养老保险实行60%至300%的浮动缴费档次,尽可能选择更高的缴费档次来增加养老金收入。比如,企业高层可以选择高于100%的缴费档次,而灵活就业人员也可以考虑提高至更高的档次。
影响:更高的缴费档次将直接导致未来养老金收入的增加。
2025退休后养老金计算方法:
基础养老金=(全省上年度在岗职工月平均工资+本人指数化月平均缴费工资)÷2×缴费期限×1%。
个人账户养老金:其计算公式为个人账户储存额÷计发月数。
过渡性养老金的计算公式为:(退休时社会平均工资 + 个人视同缴费指数×退休时社会平均工资)÷2×视同缴费年限×过渡性系数。过渡性调节金以当地现行标准为基数,2006年至2014年退休的按一定比例计发。2015年及以后退休的,不再发给过渡性调节金。
退休人员退休金2025计算方法:
退休金由三个部分组成:基础养老金、个人账户养老金和过渡性养老金。
基础养老金=(全省上年度在岗职工月平均工资+本人指数化月平均缴费工资)÷2×缴费期限×1%。
退休金(养老金)的计算方式主要依据《中华人民共和国社会保险法》及其细则。一般来说,基本养老金由统筹养老金和个人账户养老金两部分组成:
统筹养老金:根据个人累计缴费年限、缴费工资、当地职工平均工资等因素确定。具体计算公式可能因地区而异,但基本原则是根据个人的缴费贡献和当地经济发展水平来综合确定。
个人账户养老金:其计算公式为个人账户储存额÷计发月数。
个人账户养老金月标准为个人账户储存额除以计发月数。
社保交15年和20年哪个划算?
社保交15年和20年的主要区别体现在养老金领取额度、医疗保险待遇以及其他相关待遇上。以下是对这些区别的详细介绍:
养老金领取额度不同
基础养老金:
计算公式:基础养老金=退休上年度社会平均工资×(1+本人平均缴费指数)÷2×缴费年限×1%。
区别:缴费年限越长,基础养老金的比例就越高。例如,若社会平均工资为8000元,缴费15年基础养老金为12%×8000=960元(按60%基数缴费,平均缴费指数为0.6时);而缴费20年则为16%×8000=1280元,相差320元。若平均缴费指数为1,则缴费15年可领取15%×8000=1200元,缴费20年领取20%×8000=1600元,相差400元。
个人账户养老金:
计算公式:个人账户养老金=个人账户储存额÷计发月数。
区别:缴纳的时间越长,个人账户里的钱也越多,退休时可以领取的金额自然也就更多。例如,若按60%基数缴费,缴费15年个人账户余额假设为9万元(60岁退休),则每月个人账户养老金为90000÷139≈647元;而缴费20年个人账户余额假设为12万元,则每月个人账户养老金为120000÷139≈863元,相差约216元。
医保待遇不同
一般来说,医保退休缴费年限并没有全国统一的法规,而是根据各地法规而定。一些地区法规男性需要缴满一定年限(如25-30年),女性需要缴满一定年限(如20-25年),才能在退休后享受终身医保待遇。
缴纳20年社保的人员,相比缴纳15年的人员,在达到退休年龄时,可能更接近或已经达到医保法规的缴费年限,从而能够享受更好的医保待遇。如果缴纳年限不足,可能需要在退休前一次性补缴一定年限的医保费用。
抚恤金待遇差异
根据抚恤待遇的法规,缴费年限也会影响抚恤金的发放。例如,在职时去世,缴费15年可以领取9个月的城镇居民月人均可支配收入作为抚恤金,而缴费20年则可以领取14个月的城镇居民月人均可支配收入。因此,缴费20年的个人在去世后的抚恤待遇也会更高一些。
回本时间差异
虽然缴费20年的个人在退休后的养老金领取额度更高,但回本时间(即缴纳的社保费用与领取的养老金达到平衡的时间)也会相对更长一些。不过,考虑到养老金的增长以及其他因素(如医保待遇、抚恤待遇等),实际回本时间会缩短,且长期来看,缴费20年能为退休生活提供更丰厚的经济保险。
综上所述,社保交15年和20年在养老金领取额度、医疗保险待遇以及其他相关待遇上存在显著差异。因此,在规划自己的社保缴纳年限时,个人应充分考虑自身的实际情况和需求,做出合理的选择。如果经济条件允许,尽量选择较长的缴费年限,以享受更高的社保待遇。}
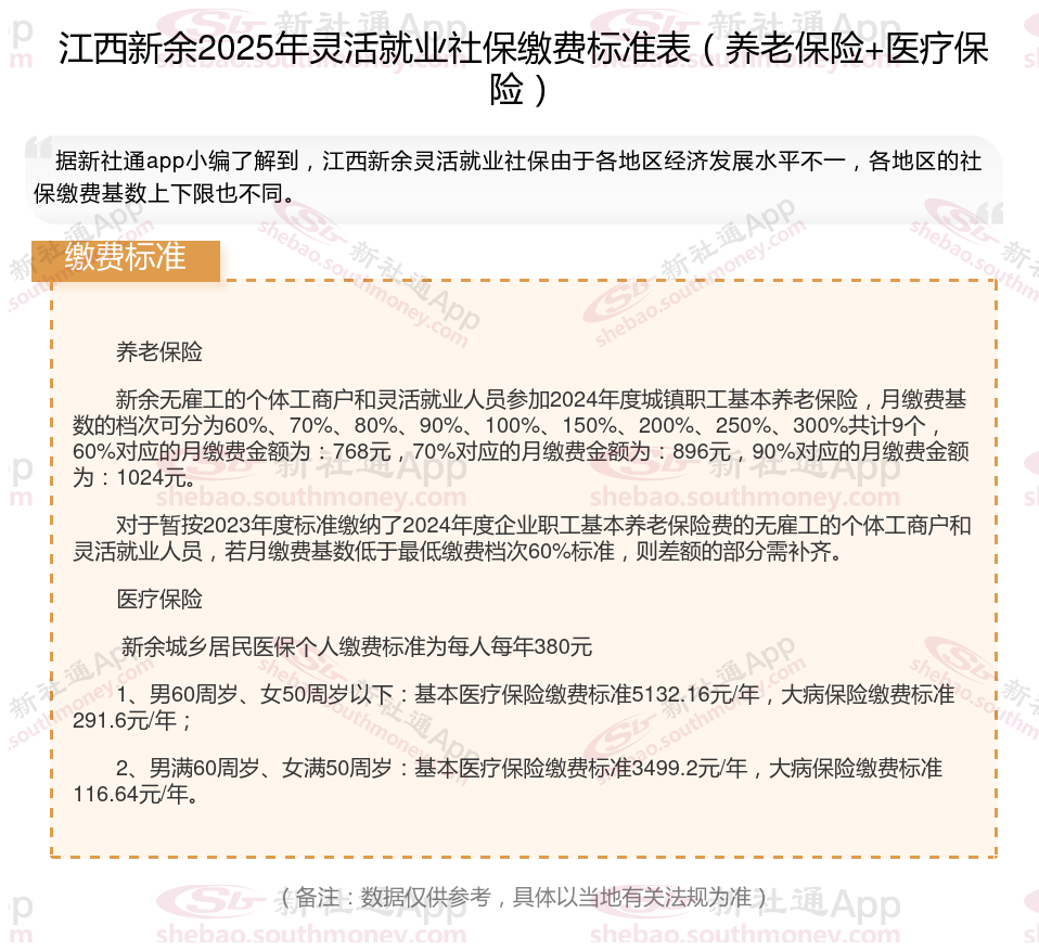
(备注:数据仅供参考,具体以当地有关法规为准)