据新社通app数据显示,内蒙古鄂尔多斯灵活就业养老保险的缴费基数为:4863元。灵活就业人员参保缴费的比例为个人20%。
另外,需要注意的是,这些缴费标准可能会随着时间和方案的变化而调整。建议查阅相关消息或咨询当地社保部门。
(注:本文数据仅供参考,具体以当地缴费标准为准)
灵活就业社保缴费价格表来了!2024-2025年内蒙古鄂尔多斯灵活就业人员社保需要缴费多少钱一个月?根据新社通app-社保缴费查询工具提供的最新数据如下:

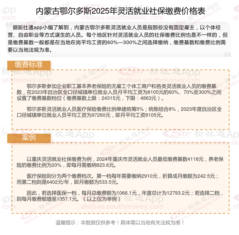
鄂尔多斯参加企业职工基本养老保险的无雇工个体工商户和各类灵活就业人员的缴费基数,在2023年自治区全口径城镇单位就业人员月平均工资为8105元的60%、70%至300%之间设置了缴费基数档位(缴费基数上限:24315元,下限:4863元)。
鄂尔多斯灵活就业人员医疗保险缴费比例单建统筹5%;统账结合8%,2023年度自治区全口径城镇单位就业人员平均工资为97260元,即月平均工资8105元。
若您想了解自己的社保缴费明细,可点击下方查询
新社通社保计算器计算所得,数据仅供参考。
社保续交需要哪些手续?
离职无单位续保
如果你离职以后没有单位,但自己还想缴纳社保,那就可以去社保局办理个人社保续保。
也就是凭解除劳动关系的证明,前往你原来单位所在地的市人社局办理缴费手续,也可以到你户籍所在地的区人社部门办理个人参保手续社保缴费。
具体操作如下:
1、想要办理个人社保缴费,就需要持个人身份证和单位解除劳动合同关系的证明去当地社保局,把公司代缴社保转为个人缴费,因为你没有在单位工作,那就需以灵活就业人员的身份才能进行个人社保续保。
2、根据自己的交费能力选择一个档进行社保续保缴费。而缴费的基数越高,个人社保缴费就越多,你的个人帐户也会相应存入更多的钱。
3、个人一般只允许缴纳养老、医疗和生育保险,只有单位才能办理五险一金。
社保缴费基数的确定方法,是由相关法规的,它是按照职工上一年度1月至12月的所有工资性收入所得的月平均额来进行确定。社会保险基数简称社保基数,是指职工在一个社保年度的社会保险缴费基数。社会保险缴费基数是计算用人单位及其职工缴纳社保费和职工社会保险待遇的重要依据,有上限和下限之分,具体数额根据各地区实际情况而定。比如社会平均工资是1000元,缴纳的基数可以是600元--3000元
温馨提示:本数据仅供参考!仅供参考和学习交流之用,不对您构成任何决策建议。具体需以当地有关法规为准!