今天聊一下灵活就业人员社保缴费问题!
灵活就业人员养老保险缴费算法
灵活就业人员参保费率一般为20%(8%计入个人账户),可选择社会平均工资的60%、100%、300%等各种档位作为缴费基数:
缴费金额=社会平均工资×档位×20%计入个人账户=社会平均工资×档位×8%,接下来随新社小编一起了解灵活就业人员社保缴费的详情。
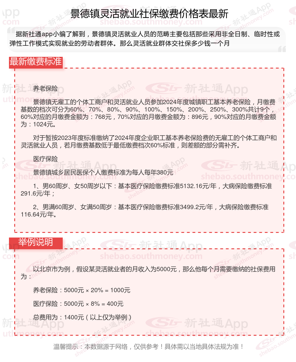
那么,自由职业社保是多少钱一个月 景德镇灵活社保交多少钱?根据新社通app-社保缴费查询工具提供的2025社保缴费标准详情数据:

缴纳社保是为了保护公民在面临年老、疾病、工伤、失业、生育等情形时,能够依法从社会获得物质帮助的权利。具体来说,缴纳社保的作用主要体现在以下几个方面:
提供基本的社会保险:社保体系能够保证个人及其家庭的基本生活。当参保公民遭遇年老、疾病、生育、工伤、失业等风险时,能够为其给予物质帮助、减少经济损失、其基本的生活。
促进经济发展:社保保险不仅可以让劳动人员奋斗更有动力,以提高产品的生产效率,还能够减轻个人的经济负担,从而提高个人的消费能力,促进社会经济发展。
维护社会稳定:社保体系的实施可以维护社会稳定。社保体系可以减轻个人负担,提高个人生活水平,减少社会矛盾。
灵活就业个人社保不想交了,能退钱吗
灵活就业社保退费的基本情况
灵活就业人员缴纳社保时,费用全部由个人承担,通常按照缴费基数的20%缴纳,其中只有8%进入个人账户,这部分费用在退保时是可以退还的。而另外的12%则划入统筹账户,这部分费用是无法退还的。因此,灵活就业人员如果选择退保,将会损失12%的社保费用。
灵活就业社保退费的流程
具体的退费流程可能因地区而异,但通常包括以下步骤:首先,参保人员需要提供相关证明材料,如出国定居证明、户口核销证明等;其次,需要向最后参保单位劳资负责处提交退保申请;然后,单位劳资负责人会持相关证明材料到社保大厅办理退保手续;最后,参保人员可以到单位领取返还的社保费用。
灵活就业社保退费的条件
灵活就业人员社保缴费可以退,但需要满足一定条件。一般来说,只有在参保人员死亡、出国定居或者缴费不满15年等特定情况下,才能申请退还个人账户部分的费用。此外,如果是参保人自己全额承担社保费用的,那么只能退还个人账户部分的三分之一,其余三分之二是属于单位缴费部分,无法退还。
需要注意的是,社保退保是一项严肃的事情,应该谨慎考虑。在退保前,建议咨询专业律师或社保机构工作人员,以确保自己的权益得到保护。
(备注:数据仅供参考,具体以当地有关法规为准)