灵活就业人员养老保险缴费比例为20%,医疗保险缴费以当地上年度城镇在岗职工月平均工资的80%为基数,按4.2%或8%比例缴纳基本医疗保险费。
那么,陕西延安灵活就业社保缴费标准是多少?打工人社保,要交多少钱一个月?根据新社通app-社保缴费查询工具提供的2025社保缴费标准详情数据:

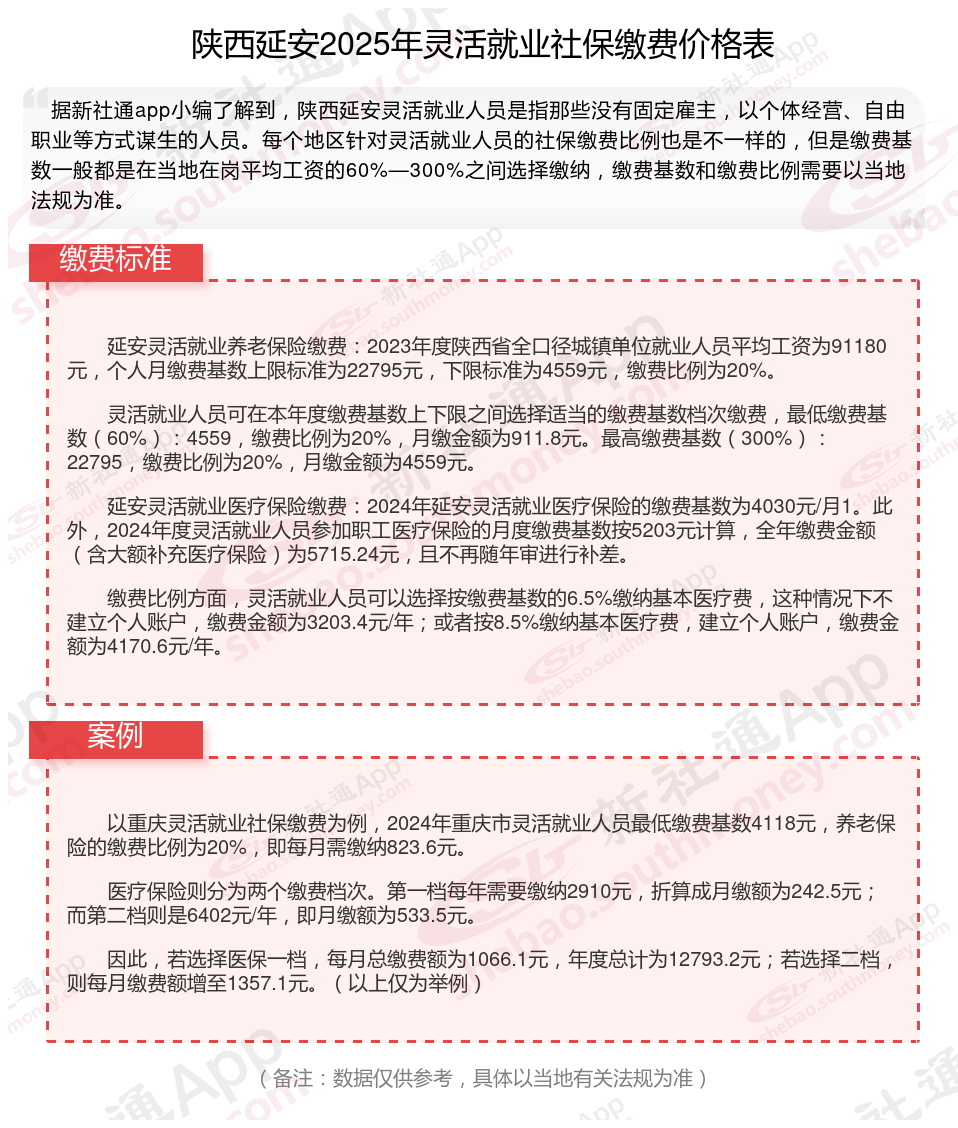
据新社通app数据显示,陕西延安灵活就业人员养老缴费基数2024-2025年最新标准如下:
养老保险最低缴费基数为:4559元;
个人缴费比例:20%,个人缴费金额:911.8元;
(注:本文数据仅供参考,具体以当地缴费标准为准)
》一键算清您的社保缴费明细!新社通app社保计算器,让您清清楚楚了解缴费明细!
新社通社保计算器计算所得,数据仅供参考。
退休金计算方法:
基本养老金=基础养老金+个人账户养老金+过渡性养老金+增发养老金
基础养老金的计算方式为全省上年度在岗职工月平均工资与本人平均缴费指数之和的一半,再乘以缴费年限的1%。具体计算公式为:
基础养老金 = (退休时上一年度当地职工月平均工资 + 本人指数化月平均缴费工资) ÷ 2 × 缴费年限 × 1%
本人指数化月平均缴费工资 = 退休时上一年度当地职工月平均工资 × 平均缴费指数
养老金:基础养老金=(全省上年度在岗职工月平均工资+本人指数化月平均缴费工资)÷2×缴费年限×1%。公式中,本人指数化月平均缴费工资=全省上年度在岗职工月平均工资×本人平均缴费指数。
个人账户养老金=退休时个人账户累计储存额÷退休年龄对应的计发月数。
举个例子,男职工60岁退休,计发月数139个月。女职工生产、服务岗位50岁退休,计发月数为195个月。女职工管理、技术岗位55岁退休,计发月数为170个月。
也就是说,个人账户累计储存额越多,退休年龄越大,个人账户养老金就越多。
过渡性养老金的计算。过渡性养老金=退休时本市上年度在岗职工月平均工资×本人全部平均工资指数×本人97年以前缴费年限(工龄)×1% 。
增发养老金=上一年陕西延安在岗职工月平均工资×个人平均缴费工资指数×累计缴费年限(含视为缴费年限)×增发比例。
怎么做才能提高自己的养老金待遇?
关注个人健康状况:
养老保险制是终身制,养老金会一直发放到离世为止。因此,关注自己的健康状况,延长寿命,也是提高养老金待遇的一个重要途径。
关注自身健康,延长寿命:
养老金是终身制,只要活着就会持续发放。因此,关注自己的健康状况、延长寿命也是提高养老金待遇的一种方式。
选择经济发达城市参保:
考虑工作地点:在经济发达的城市缴纳社保,会获得更好的养老金待遇。
社会平均工资:社会平均工资水平对养老金待遇有很大影响。
避免提前退休:
退休年龄影响养老金的计算。退休年龄越晚,缴费年限长的可能性就越大,同时计算个人账户养老金的计发月数也会越小,计算出来的个人账户养老金就会越高。
没有交过一分钱社保,老了怎么办,能领养老金吗?
一分钱不交60岁是不能领养老金的。根据现行的养老保险制,无论是职工基本养老保险还是城乡居民养老保险,都需要满足一定的缴费年限才能在达到法定退休年龄时领取养老金。对于职工基本养老保险,通常要求累计缴费满15年;而对于城乡居民养老保险,虽然方案更加灵活,但一般也需要有一定的缴费记录或符合特定的条件才能享受养老金待遇。
灵活就业社保与职工社保险种有什么不一样:
灵活就业人员仅需投保养老保险及医疗保险,部分地区可能允许加入失业保险。
职工社保:通常包括五险一金,保险范围更全面。
温馨提示:本数据仅供参考!具体需以当地有关法规为准!