据新社通app小编了解,灵活就业人员参与社保,是依照社会平均工资的 60%至 300%之间的档次进行缴费的。由于社会平均工资上涨,相应的缴费标准亦会有所提高。那么,贵港灵活就业社保一个月多少钱?下面随新社通小编一起来看看详情吧。
灵活交社保和职工社保在参保对象、缴费主体、缴费比例、缴纳险种、缴费基数、户籍限制以及享受的待遇等方面存在明显的差异。这些差异反映了两种社保体系的不同设计理念和目标人群。
据新社通app数据显示,2024-2025年贵港灵活就业人员养老保险的缴费标准是根据缴费基数来确定的:
个人养老保险缴费比例为20%,缴费基数的下限为4053.6元。
(注:本文数据仅供参考,具体以当地缴费标准为准)
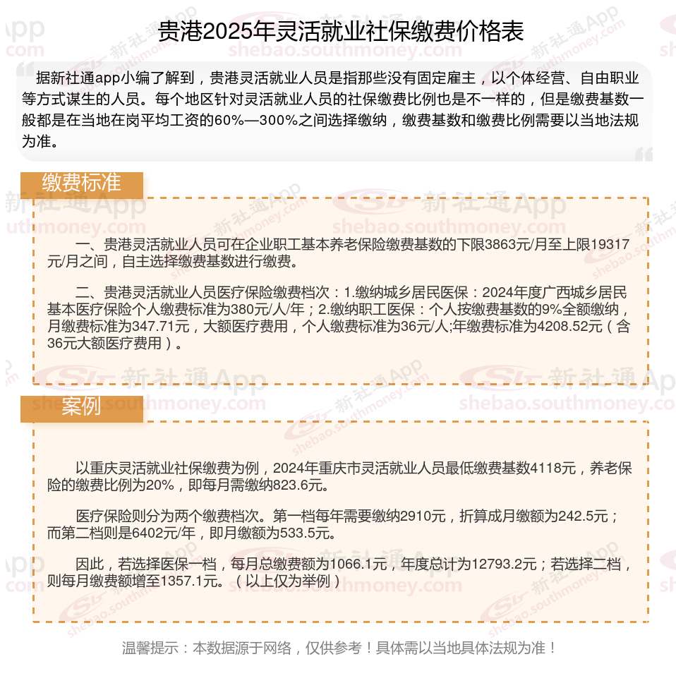
贵港灵活就业社保缴费标准来了 灵活就业人员保险一个月交多少钱?根据新社通app-社保缴费查询工具提供的最新数据如下:

一、贵港灵活就业人员可在企业职工基本养老保险缴费基数的下限3863元/月至上限19317元/月之间,自主选择缴费基数进行缴费。
二、贵港灵活就业人员医疗保险缴费档次:1.缴纳城乡居民医保:2024年度广西城乡居民基本医疗保险个人缴费标准为380元/人/年;2.缴纳职工医保:个人按缴费基数的9%全额缴纳,月缴费标准为347.71元,大额医疗费用,个人缴费标准为36元/人;年缴费标准为4208.52元(含36元大额医疗费用)。
》点击新社通app社保计算器,了解你的社保缴费明细!
新社通app数据所得,数据仅供参考。
交的社保不想交了可以退钱吗?
根据社保的相关法规,社保一般是不可以退的,但也有例外情况。如果不想缴纳社保的话,可以直接不缴纳,停掉社保之后即可。所缴的社保费用会继续存在个人账户里,等到退休年龄之后就可以自动进行取出。单位所交的部分则进行充公。
怎样才能提高养老金?
关注个人健康状况:
定期体检:关注自己的身体健康状况,定期进行体检,及时发现并治疗潜在的健康问题。
保持健康生活方式:保持健康的生活方式,如合理饮食、适度运动、戒烟限酒等,有助于延长寿命,从而增加领取养老金的时间。
选择经济发达城市参保:
考虑工作地点:在经济发达的城市缴纳社保,会获得更好的养老金待遇。
社会平均工资:社会平均工资水平对养老金待遇有很大影响。
延长缴费年限:
养老金的领取条件之一是累计缴费满15年,但仅仅满足这一条件可能无法获得较高的养老金待遇。因此,在15年的基础上尽可能延长自己的缴费时间,可以有效提高养老金待遇。
尽量避免中途断缴,因为断缴会影响缴费年限的累计。
提高缴费基数:
有负担能力的情况下,可以选择较高基数缴费。相同缴费年限下,缴费基数高有利于个人账户的积累,也能够提高平均缴费指数,进而影响养老金的高低。
温馨提示:本数据仅供参考!具体需以当地有关法规为准!