灵活就业社保是指那些未与用人单位签订正式劳动合同,采取弹性工时、弹性收入、非固定工作场所等灵活就业形式的劳动者所参加的社会保险。
据新社通app数据显示,梅州灵活就业养老保险最低缴费基数为:4190元;个人的缴费比例分别为:20%;
个人缴费金额:838元。
(注:本文数据仅供参考,具体以当地缴费标准为准)
梅州社保缴费多少钱?下表是2024-2025年梅州社保费用明细参考,根据新社通app-社保缴费查询工具提供的最新数据如下:

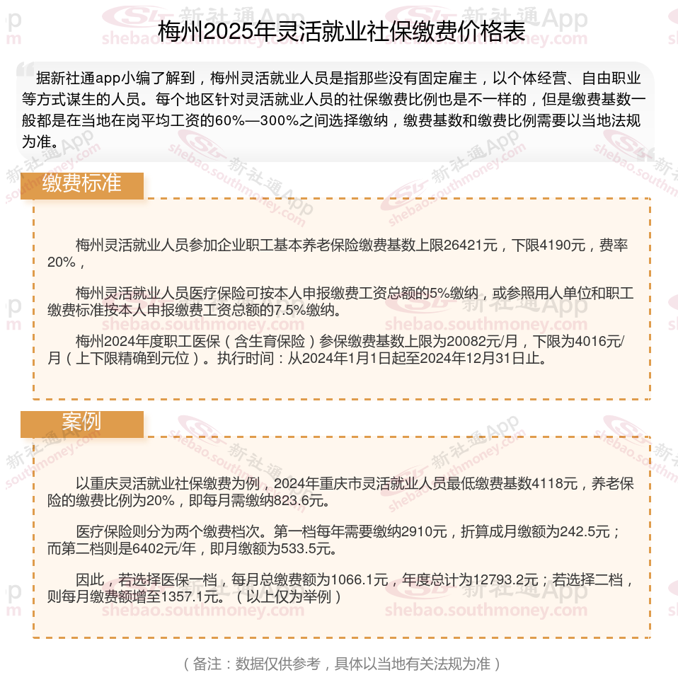
梅州灵活就业人员参加企业职工基本养老保险缴费基数上限26421元,下限4190元,费率20%,
梅州灵活就业人员医疗保险可按本人申报缴费工资总额的5%缴纳,或参照用人单位和职工缴费标准按本人申报缴费工资总额的7.5%缴纳。
梅州2024年度职工医保(含生育保险)参保缴费基数上限为20082元/月,下限为4016元/月(上下限精确到元位)。执行时间:从2024年1月1日起至2024年12月31日止。
灵活就业人员需要按照一定的缴费比例来缴纳保险费。以养老保险为例,缴费比例通常为20%,其中8%部分会记入个人账户,12%部分进入社会统筹基金。医疗保险的缴费比例一般在4%至8%之间,具体比例按照各地法规要求。
》》点击新社通app社保计算器,查询你的社保缴纳明细!
新社通app数据所得,数据仅供参考。
灵活就业养老保险断交影响深度介绍
灵活就业养老保险可以断交。灵活就业人员为自愿参保,未就业期间的养老保险也是自愿缴纳,因此可以中断。但需要注意的是,个人享受基本养老金与个人缴费年限直接相关,缴费年限越长,缴费基数越大,退休后领取的养老金就越多。断交灵活就业养老保险可能会带来以下影响:
失去社保补贴机会:
有些地区对灵活就业者提供社保补贴,但享受补贴的前提是必须处于正常参保状态。一旦中断缴费,这些补贴机会可能会溜走。
丧失医疗报销资格:
停缴社保不仅意味着养老金账户“停滞”,还会丧失医疗报销资格。生病住院时,全部费用都得自己承担。
影响养老金待遇:
个人享受基本养老金与个人缴费年限直接相关,缴费年限越长,缴费基数越大,退休后领取的养老金就越多。如果断交养老保险,将直接影响累计缴费年限,从而降低未来领取的养老金金额。
综上所述,虽然灵活就业养老保险可以断交,但考虑到养老金待遇、医疗报销资格和社保补贴机会等因素,灵活就业人员尽可能保持连续缴纳状态。如果确实无法继续缴纳,也应提前了解相关方案和补救方案,以确保自己的养老保险不受影响。
个人自行缴纳社保和单位交的有什么不一样?
单位公司买社保和个人买社保有什么区别?
缴费可选险种不同:在职员工由单位和个人共同缴费,可以交养老保险、医疗保险(含生育保险)、失业保险、工伤保险。灵活就业人员只能交养老保险、医疗保险,不能交生育保险、工伤保险,极少数省市可以交失业保险。
缴费比例不同:职工社保缴费的比例,除法定的比例以外,社保经办机构会根据单位的情况核定缴费比例。比如工伤保险是根据用人单位所处的行业和工伤发生的频次核定比例。而灵活就业人员的社保缴费比例和职工缴费比例是不一样的。
退休年龄:
城镇职工养老保险
?正常退休年龄?:男性60周岁,女性(工人)50周岁,女性(干部)55周岁。
?特殊工种退休年龄?:男性年满55周岁,女性年满45周岁,且从事井下、高空、高温、特别繁重体力劳动或其他有害身体健康的工作。
?因病或非因工致残退休年龄?:男性年满55周岁,女性年满45周岁,且被确认完全丧失劳动能力。
灵活就业人员缴纳养老保险,退休年龄都是为女性满55周岁、男性满60周岁的,少部分女性灵活就业人员符合当地法规要求的,则退休年龄是可以提前至50周岁的
温馨提示:本数据仅供参考!具体需以当地有关法规为准!