灵活就业社保的缴费基数通常为60%-300%,供个人选择,个人需要缴纳全部的金额。
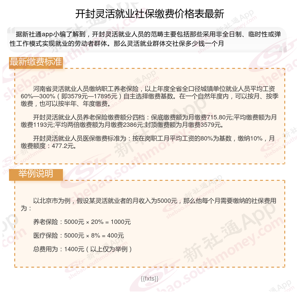
那么,开封灵活就业社保交多少钱?最新开封灵活就业人员社保养老、医疗缴费标准明细,根据新社通app-社保缴费查询工具提供的2025社保缴费标准详情数据:

据新社通app数据显示,开封企业灵活就业养老保险的缴费基数为:3579元。
缴费比例:在企业参保缴费的情况下,单位缴纳比例为16%,个人缴纳比例为8%。而灵活就业人员参保缴费的比例为个人20%。
另外,需要注意的是,这些缴费标准可能会随着时间和方案的变化而调整。为了获取最新的开封灵活就业养老保险缴费标准信息,建议查阅相关消息或咨询当地社保部门。总的来说,了解并遵守当地的养老保险缴费标准是每个人的责任,也是保证个人权益的重要方案。
(注:本文数据仅供参考,具体以当地缴费标准为准)
开封2025养老保险怎么计算自己能拿多少钱?2025年基础养老金计算公式
养老保险的领取金额是根据一套特定的公式来计算的,主要由三部分组成:基础养老金、个人账户养老金和过渡性养老金(仅适用于某些特殊群体)。但请注意,由于每个人的缴费基数、缴费年限、退休年龄等因素都不同,因此每个人的养老金也会有所不同。
据新社通app养老金计算器测算显示,它主要由两部分组成:基础养老金和个人账户养老金。
基础养老金的计算公式:
基础养老金 =(参保人员退休时上一年度当地职工月平均工资 + 本人指数化月平均缴费工资)÷ 2 × 个人累计缴费年限 × 1%
本人指数化月平均缴费工资的计算方式为:
本人指数化月平均缴费工资 = 全省上年度在岗职工月平均工资 × 本人平均缴费指数
本人平均缴费指数则是根据您的实际缴费基数与社会平均工资之比,历年计算后的平均值。这个指数有一个低限0.6和一个高限3。
个人账户养老金的计算公式:
个人账户养老金 = 个人账户储存额 ÷ 计发月数
这里的计发月数是根据您的退休年龄来确定的,比如50岁退休,计发月数为195;55岁退休,计发月数为170;60岁退休,计发月数则为139。个人账户储存额则包括您个人缴费的部分、有关部门补贴的部分、集体补助的部分(如果有的话)以及这些金额所产生的利息。
举例如下:
我们用开封退休网友举个例子说明一下,开封2023年的养老金计发基数为6401元,个人平均缴费指数0.6,该网友累计缴费年限为21年,退休时账户余额为72152.64元,我们算算这位网友退休能领多少钱。
据新社通app养老金计算器测算显示,基础养老金=(1+0.6)/2*6401*21*1%=1075元。
个人账户养老金=72152.64/139(60岁退休计发基数为139)=519.08元。
所以这位开封退休人员的养老金=1075+519.08=1594.08元。
各地公布的养老金计发基数不同,情况因人而异,具体需以个人情况及当地有关部门法规为准。
新社通APP社保计算器,可以查询您的社保缴费明细啦~,点击下方获取
新社通社保计算器计算所得,数据仅供参考。
断交灵活就业养老保险,后果你知道吗?
灵活就业养老保险可以断交。灵活就业人员为自愿参保,未就业期间的养老保险是自愿缴纳,因此可以中断。但需要注意的是,虽然养老保险中断后个人账户不会作废,且中断前后的缴费年限可以累计计算,但断交养老保险可能会带来以下影响:
影响养老金待遇:
累计缴费年限不足,可能影响退休待遇。法规,领取养老金的前提是累计缴满15年的社保。如果在法定退休年龄时没缴够15年,可能需要晚退休,甚至补缴一大笔钱。
失去社保补贴机会:
部分地区对灵活就业者提供社保补贴,但享受补贴的前提是必须处于正常参保状态。一旦中断缴费,这些补贴机会可能会溜走。
丧失医疗报销资格:
停缴期间,享受不到相关福利。停缴社保不仅意味着养老金账户“停滞”,还会丧失医疗报销资格。生病住院时,全部费用都得自己承担。
综上所述,虽然灵活就业养老保险可以断交,但考虑到养老金待遇、医疗报销资格和社保补贴机会等因素,灵活就业人员尽可能保持连续缴纳状态。如果确实无法继续缴纳,也应提前了解相关方案和补救方案,以确保自己的养老保险不受影响。
个人自行缴纳社保和单位交的有什么不同
缴费可选险种不同:在职员工由单位和个人共同缴费,可以交养老保险、医疗保险(含生育保险)、失业保险、工伤保险。灵活就业人员只能交养老保险、医疗保险,不能交生育保险、工伤保险,极少数省市可以交失业保险。
户籍限制:
职工社保:就是在做打工人交的社保,跟公司签订正式的劳动合同,社保是由公司和个人一起交。
自由职业社保的参保主体是个人,通常只能缴纳养老保险和医疗保险两个险种。其缴费基数和缴费比例与职工社保不同,且社保是自愿缴纳的。
养老保险费计入统筹账户部分比例不同:灵活就业人员养老保险计入统筹账户部分为缴费基数的12%;企业员工养老保险计入统筹账户部分为缴费基数的16%。两者养老保险费计入个人账户部分都是缴费基数的8%,而计入统筹账户的部分不计算到个人退休待遇内。
养老保险待遇:无论是职工社保还是灵活就业社保,参保人都可以在达到法定退休年龄并满足缴费年限要求后,按月领取基本养老金。养老金的计算方式相同,包括基础养老金和个人账户养老金两部分。
医疗保险待遇:两种社保都包括医疗保险,参保人可以在生病或受伤时享受相应的医疗报销待遇。
温馨提示:本数据仅供参考!具体需以当地有关法规为准!