据新社通app数据显示,淮北灵活就业养老保险的缴费基数为:4227元。灵活就业人员参保缴费的比例为个人20%。
另外,需要注意的是,这些缴费标准可能会随着时间和方案的变化而调整。建议查阅相关消息或咨询当地社保部门。
(注:本文数据仅供参考,具体以当地缴费标准为准)
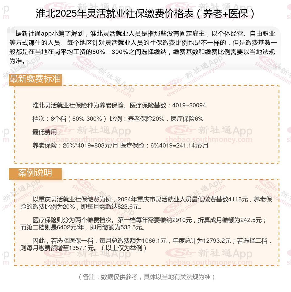
灵活就业社保缴费价格表来了!2024-2025年淮北灵活就业人员社保需要缴费多少钱一个月?根据新社通app-社保缴费查询工具提供的最新数据如下:

淮北灵活就业社保险种为养老保险、医疗保险基数:4019~20094
档次:8个档(60%-300%) 比例:养老保险20%,医疗保险6%
最低费用:
养老保险:20%*4019=803元/月 医疗保险:6%4019=241.14元/月
》点击新社通社保在线计算器,轻松测算您的社保每月交多少!
新社通app数据所得,数据仅供参考。
社保续交需要哪些手续?
企业为员工补缴社保办理流程:
1、用人单位通过社会保险经办机构或社会保险网上服务平台下卸用人单位及职工相关参保信息导入本地《社会保险信息系统企业管理子系统》。
2、用人单位通过《社会保险信息系统企业管理子系统》录入社保补缴明细。
3、用人单位补缴录入完成,导出社保补缴报盘并打印出《社会保险补缴明细表》、《基本医疗保险补缴情况表》各一式三份,加盖单位公章。
4、职工在参保期间,因工作单位变动等原因中断社会保险关系需补缴近三个月社会保险费时,用人单位可直接通过《社会保险信息系统企业管理子系统》报盘,并打印相关社保补缴明细表进行申报。
查询养老金综合了线上和线下多种途径,相关介绍如下:
线上查询方式
社保局官网查询
步骤:登录参保地人力资源和社保局官网 → 找到“个人社保信息查询”入口 → 输入身份证号和密码登录 → 查看养老保险账户信息。
补充:全国统一平台“国社会保险公共服务平台”
12333电话查询
步骤:拨打12333(加所在地区号) → 按语音提示选择“养老保险查询” → 转人工服务核对身份后查询。
优点:适合不便上网的老年人,可同时咨询法规等问题。
支付宝查询
步骤:打开支付宝 → 搜索“电子社保卡”或进入“城市服务” → 点击“社保查询” → 选择“养老账户查询”或“养老待遇查询”即可查看余额及发放记录。
适用人群:使用移动端的人群,操作便捷。
线下查询方式
社保局柜台查询
材料:携带身份证或社保卡。
流程:前往当地社保经办机构 → 在自助终端机或窗口查询缴费记录及账户余额。
银行网点查询
适用情况:部分地区社保卡关联银行提供账户查询服务,可携带身份证到指定银行柜台或自助机操作。
地区特色渠道(以上海为例)
“随申办市民云”APP:登录后搜索“个人待遇支付查询” → 查看养老金发放明细。
其他地区:如北京“京通”小程序、广东“粤省事”等,可通过当地服务平台查询。
注意事项
退休资格认证:领取养老金前需完成资格认证(如人脸识别、线下提交材料等),否则可能影响发放。
法规差异:
缴费基数、养老金计算公式等因地区而异,具体以当地法规为准。
2025年起实施弹性退休制,退休年龄逐步延迟,需关注最新动态。
重复参保问题:多地重复缴纳养老保险无法累计年限或领取多份养老金,需办理转移或清退手续。
温馨提示:本数据仅供参考!具体需以当地有关法规为准!