灵活就业社保缴纳哪些保险
灵活就业社保主要包括基本养老保险和基本医疗保险?。根据《中华人民共和国社会保险法》的法规,灵活就业人员可以参加基本养老保险和基本医疗保险,费用由个人缴纳。此外,部分灵活就业人员还选择参加城乡居民养老保险和城乡居民基本医疗保险,因为交费水平相对较低。?
灵活就业社保不包含工伤保险、失业保险和生育保险?。这些保险通常与稳定的雇佣关系相关联,而灵活就业往往不具备这种稳定性,因此不包括在这些保险范围内。不过,有些灵活就业人员可能会选择购买商业保险作为补充,如意外伤害保险等。
?深圳地区的灵活就业社保情况?与全国大致相同,也主要包含基本养老保险和基本医疗保险。深圳作为一线城市,其社保法规与国保持一致,灵活就业人员同样需要自行缴纳基本养老保险和基本医疗保险的费用。
灵活就业人员在选择社保时,可以根据自身实际情况和需求,选择合适的保险类型,以确保在老年、疾病或失业等情况下能够得到一定的保证。

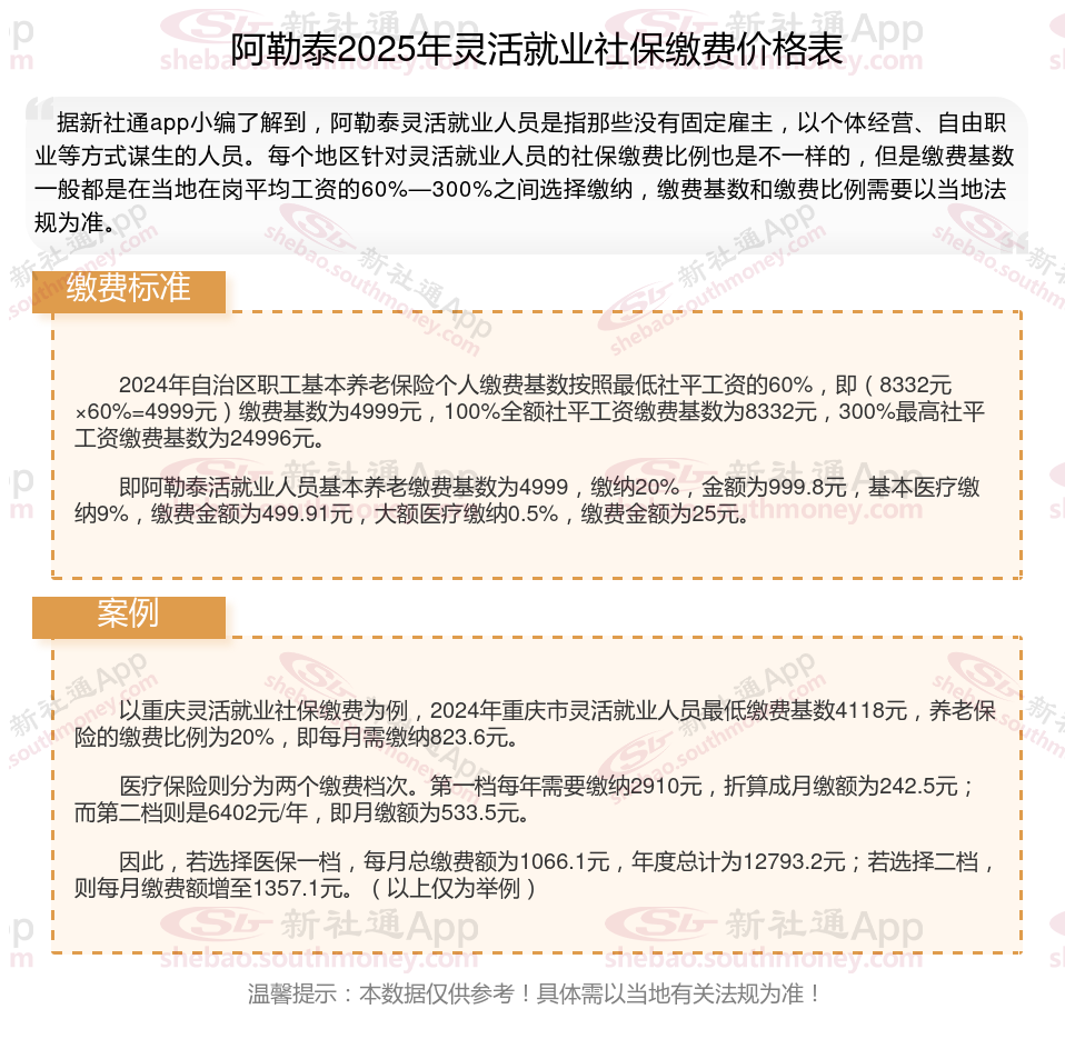
2025年?阿勒泰灵活就业社保缴费标准表 阿勒泰灵活就业社保多少钱一个月?

阿勒泰灵活就业人员社保缴费档次表:一般分为五个档次,具体为上年度在岗职工平均工资的60%、70%、80%、90%和100%。灵活就业人员可以根据自己的意愿选择缴费档次,缴费比例为20%,其中12%进入统筹基金,8%进入个人账户。
阿勒泰2025年灵活就业社保缴费基数及比例最新消息
(1)阿勒泰社保缴纳比例费用是以缴费基数为基数以一定的比例进行缴费,职工社保分为单位缴纳部分和个人缴纳部分,两者缴纳比例不同,但是灵活就业人员参保职工社保没有单位负责,将全部由个人缴费。
社保缴费比例各个地区标准有些细微的差别,并且会不断产生新的变化。例如,自2024年3月1日起,上海市灵活就业人员缴纳职工基本养老保险费的比例由24%调整为20%,其中有8%进入个人账户;缴纳职工基本医疗保险费的比例由11%调整为10%。浙江在2022年9月职工养老保险缴费比例从15%降到14%,今年4月又公布将其恢复至15%。
提示:灵活就业养老保险的缴费比例一致,都是社保缴费基数的20%。
灵活就业医保的缴费比例就有些差异了,有些地方是6%,有些地方是8%,有些地方是13%。
(2)阿勒泰灵活就业社保参照职工社保的缴费基数进行缴纳。而社保缴费基数由当地上一年度职工的月平均工资确定,一般是以当地社会平均工资的60%-300%为社保缴费基数,基本上分为60%、80%、90%、100%、150%、200%、250%、300%等八个缴费档次。由于各地区经济发展水平不一,职工月平均工资存在差异,所以各地区的社保缴费基数上下限也不同。比如北京2024年的缴费基数上下限为6326元-33891元,浙江2024年的缴费基数上下限为4462元-24060元。
温馨提示:本数据源于网络,仅供参考!具体需以当地具体法规为准!
以上就是带来阿勒泰灵活就业社保缴费标准相关知识,内容供参考,希望对你有帮助,欢迎关注/下载新社通APP解锁更多社保专业资讯。