灵活就业缴费比例20%。
那么,榆林灵活就业人员社保缴费基数最新标准,榆林灵活就业社保多少钱一个月?根据新社通app-社保缴费查询工具提供的2025社保缴费标准详情数据:
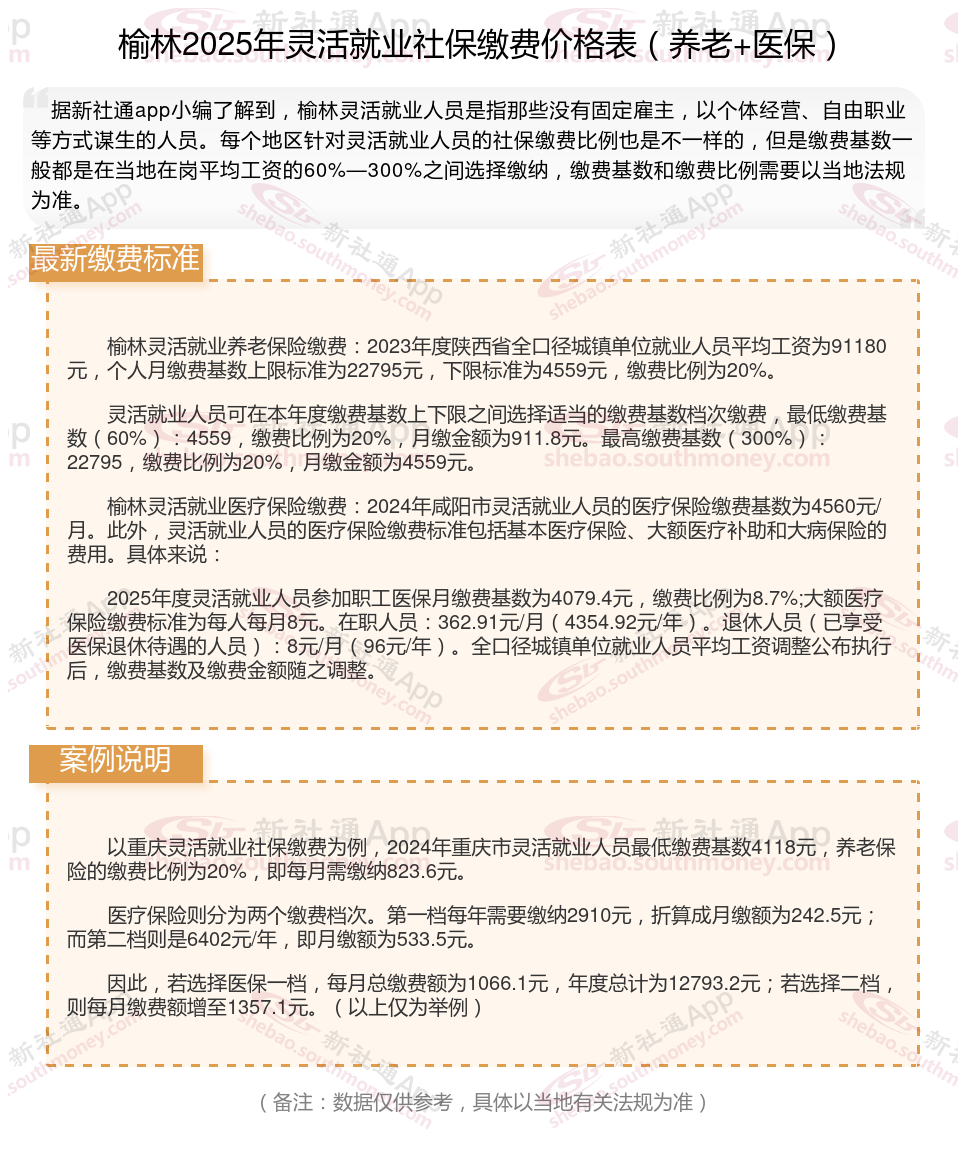
榆林灵活就业养老保险缴费:2023年度陕西省全口径城镇单位就业人员平均工资为91180元,个人月缴费基数上限标准为22795元,下限标准为4559元,缴费比例为20%。 灵活就业人员可在本年度缴费基数上下限之间选择适当的缴费基数档次缴费,最低缴费基数(60%):4559,缴费比例为20%,月缴金额为911.8元。最高缴费基数(300%):22795,缴费比例为20%,月缴金额为4559元。 榆林灵活就业医疗保险缴费:2024年咸阳市灵活就业人员的医疗保险缴费基数为4560元/月。此外,灵活就业人员的医疗保险缴费标准包括基本医疗保险、大额医疗补助和大病保险的费用。具体来说: 2025年度灵活就业人员参加职工医保月缴费基数为4079.4元,缴费比例为8.7%;大额医疗保险缴费标准为每人每月8元。在职人员:362.91元/月(4354.92元/年)。退休人员(已享受医保退休待遇的人员):8元/月(96元/年)。全口径城镇单位就业人员平均工资调整公布执行后,缴费基数及缴费金额随之调整。

》快来计算您的社保缴纳计算明细,点击新社通app社保计算器,轻松测算!
新社通社保计算器计算所得,数据仅供参考。
交社保的目的主要就是为了公民在年老、疾病、工伤、失业、生育等情况下依法从社会获得物质帮助的权利。社保的作用是:
社保涵盖养老保险、医疗保险、失业保险、工伤保险、生育保险等。
我们缴纳社保,可以让我们有稳定的生活条件,例如出现失业的时候,会给我们提供一定的经济补贴,让我们减少经济烦恼。
其次,大部分地区买车买房和社保挂钩,要求只有缴纳一定期限的社保,才能在当地买车买房;如果你想要在全新的城市生活以及安家,那么购买保险是非常重要的。
当然社保带给我们的好处远不止这些,具体的作用大家可以在当地部门进行了解哦。
灵活就业社保与职工社保险种有什么不一样:
灵活就业人员:社保只参加养老保险和医疗保险,部分地区可参加失业保险。
社保就是社会保险,是一种为丧失劳动能力、暂时失去劳动岗位或因健康原因造成损失的人口提供收入或补偿的一种社会和经济体系。社会保险的主要项目包括养老保险、医疗保险、失业保险、工伤保险、生育保险。
社保一分钱不交,60岁能领养老金吗?
一分钱不交,60岁是不能领养老金的。为什么呢?因为按照法规,参加基本养老保险的个人,得达到法定退休年龄时累计缴费满十五年,才能按月领取基本养老金。这可是硬杠杠,谁也不能例外!
当然啦,有些人可能会说:“我之前没交过养老保险,但我现在想交了,来得及吗?” 这个问题嘛,得看你的具体情况。如果你现在离60岁还有好几年,那赶紧交起来,说不定还能赶在退休前交满十五年。但如果你已经快到60岁了,还没交过几年养老保险,那可能就得考虑其他方式了,比如一次性补缴或者转入新型农村社会养老保险、城镇居民社会养老保险等。
如何提高养老金?
关注个人健康状况:
养老保险制是终身制,养老金会一直发放到离世为止。因此,关注自己的健康状况,延长寿命,也是提高养老金待遇的一个重要途径。
在经济发达的城市缴纳社保:
社会平均工资水平对养老金待遇有很大影响。在经济发达的城市缴纳社保,会获得更好的养老金待遇。
延长缴费年限:
养老金遵循“长缴多得”的原则,缴费年限越长,养老金待遇越高。因此,尽可能避免中途断缴,确保缴费时间更长。
例如,缴费15年只能领取基础比例的养老金,但缴费30年或40年,养老金的领取比例将显著提高。
选择较高的缴费基数:
在有负担能力的情况下,选择较高的缴费基数。相同缴费年限下,缴费基数高有利于个人账户的积累,也能够提高平均缴费指数,进而影响养老金的高低。
例如,选择不同的缴费基数,会导致个人账户养老金的显著差异。
避免提前退休:
养老金的发放与个人账户养老金的“计发月数”有关,而计发月数又与退休年龄有关。退休年龄越大,计发月数越短,每月能领到的个人账户养老金就越多。因此,避免提前退休可以间接提高养老金待遇。
温馨提示:本数据仅供参考!具体需以当地有关法规为准!