社保即社会保险,是一种为丧失劳动能力、暂时失去劳动岗位或因健康原因造成损失的人口提供收入或补偿的一种社会和经济体系。
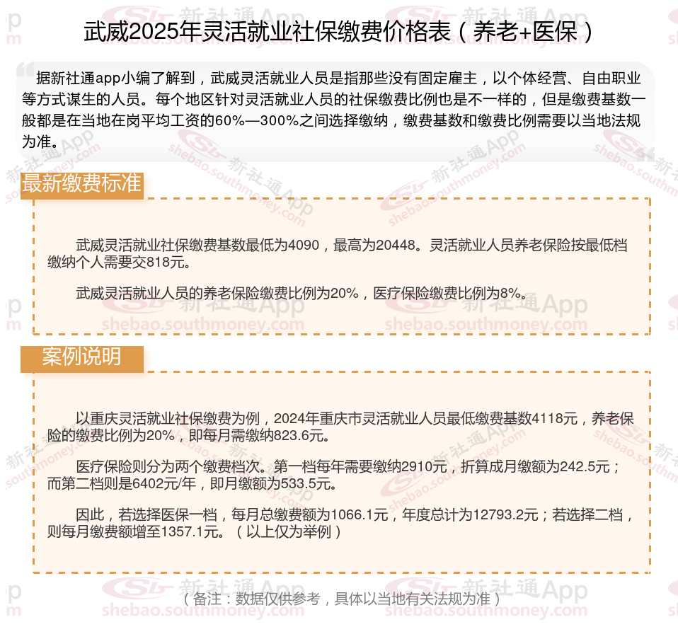
接下来了解一下,武威灵活就业人员社保缴费标准是多少?退休能领多少钱呢?根据新社通app-社保缴费查询工具提供的2025社保缴费标准详情数据:

》社保缴费不迷茫,用新社通社保计算器,查询您的社保缴费金额!
新社通社保计算器计算所得,数据仅供参考。
据新社通app数据显示,2024-2025年武威灵活就业人员养老保险的缴费标准:
养老保险缴费基数的下限为4317元;养老保险缴费比例为20%。
(注:本文数据仅供参考,具体以当地缴费标准为准)
什么是社保缴纳基数?
社保缴纳基数是根据职工上一年度月平均工资来确定的。一般情况下,社保缴纳基数是职工上一年度1月至12月的所有工资性收入所得的月平均额。如果职工的月工资收入低于社会平均月工资的60%,则缴费基数按社会平均月工资的60%计算;如果高于社会平均月工资的300%,则缴费基数按社会平均月工资的300%计算。
社保的缴费年限直接影响到个人退休金的领取。累计缴费满15年是领取退休金的基本条件。本质上,社保的缴费年限与个人账户都对养老保险待遇有影响,缴费年限越长,领取的退休金一般也会相应增加,体现“多缴多得”的原则。
如果个人在达到法定退休年龄时,社保缴费年限未满15年,有几种选择:一是可以继续缴费至满15年,然后按月领取基本养老金;二是可以转入新型农村社会养老保险或者城镇居民社会养老保险,按照相关要求享受养老保险待遇。
综上所述,为了确保能够在达到法定退休年龄时按月领取退休金,个人应当至少累计缴纳社会保险满15年。
养老金主要由基础养老金、个人账户养老金两个部分构成。
基础养老金等于退休当年的养老金计发基数(部分地区也称为退休上年度全口径社平工资)×(1+本人平均缴费指数)÷2×缴费年限×1%。
基础养老金 = 退休那年,当地上一年职工的平均月工资 ×(1 + 你的平均缴费指数)÷2× 你的缴费年数 ×1%
个人账户养老金,这个简单,就是:个人账户养老金 = 你个人账户里的钱 ÷ 你要领多少个月的养老金(这个月份数是根据你的退休年龄来定的)
个人账户养老金=个人账户储存额÷预计领取月数。
个人账户累计储存额:指个人历年缴纳的养老保险费及其利息收入的总和。
计发月数:根据退休时的年龄不同,计发月数也有所不同。例如,男性60岁退休的计发月数为139个月,女性50岁退休的计发月数为195个月。
退休金计算方法:
基础养老金等于退休当年的养老金计发基数(部分地区也称为退休上年度全口径社平工资)×(1+本人平均缴费指数)÷2×缴费年限×1%。
基础养老金 = 退休那年,当地上一年职工的平均月工资 ×(1 + 你的平均缴费指数)÷2× 你的缴费年数 ×1%
个人账户养老金,这个简单,就是:个人账户养老金 = 你个人账户里的钱 ÷ 你要领多少个月的养老金(这个月份数是根据你的退休年龄来定的)
个人账户养老金=个人账户储存额÷预计领取月数。
个人账户累计储存额:指个人历年缴纳的养老保险费及其利息收入的总和。
计发月数:根据退休时的年龄不同,计发月数也有所不同。例如,男性60岁退休的计发月数为139个月,女性50岁退休的计发月数为195个月。
过渡性养老金=退休时地区上年度在岗职工月平均工资×缴费指数×视同缴费年限×1.3%。
增发养老金=上一年武威在岗职工月平均工资×个人平均缴费工资指数×累计缴费年限(含视为缴费年限)×增发比例。
退休养老金就是退休工资吗?
缴费方式不同:
而养老保险则是我们平时所缴纳的社保中的其中一个,一般由参保人所在的单位进行代缴,部分计入参保人个人账户。
退休金是不用缴纳任何费用的。
领取方式不同:
社会养老保险金由相关部门机构统一发放,养老金的领取问题方面,对每个社会成员有统一的养老金领取规则。
法律依据:《中华人民共和国社会保险法》第十六条,参加基本养老保险的个人,达到法定退休年龄时累计缴费不足十五年的,可以缴费至满十五年,按月领取基本养老金;也可以转入新型农村社会养老保险或者城镇居民社会养老保险,按照相关法规享受相应的养老保险待遇。
退休金可以按月领取,也可以按年领取,甚至一次性支付。领取退休金的主体通常是事业单位的退休人员。
概念不同:
养老金是一种比较普遍的社会保险形式,涵盖了更广泛的人群,包括参与社会养老保险的普通职工、灵活就业人员以及城乡居民等。养老金的计算方式较为复杂,通常涉及个人缴费基数、缴费年限、替代率等多种因素。其资金来源也更加多元化,既包括个人缴费部分,也包括单位缴费部分,甚至可能涉及补贴。因此,养老金的发放标准和调整体系往往更加灵活和复杂,以适应不同地区和人群的需求。
退休金是按照社会保险,在劳动者年老或丧失劳动能力后,根据当事人对社会所作出的贡献和所具备的享受养老保险资格或退休条件,按月或一次支付给货币形式的保险待遇,主要用于保证职工退休后的基本生活需要;
资金渠道不同:
养老金是由社会保险资金列支的,参加养老保险社会统筹的退休人员的退休待遇统称为养老金;
退休金的资金来源主要针对未参加养老保险的退休人员。这些人员在退休之前不需要缴纳任何费用。
(备注:数据仅供参考,具体以当地有关法规为准)