灵活就业社保通常允许灵活就业者在一定范围内自主选择,以适应他们不同的经济状况和需求。
那么,沧州灵活就业人员社保缴费基数最新标准,灵活就业人员自己交社保一个月得交多少钱?根据新社通app-社保缴费查询工具提供的2025社保缴费标准详情数据:
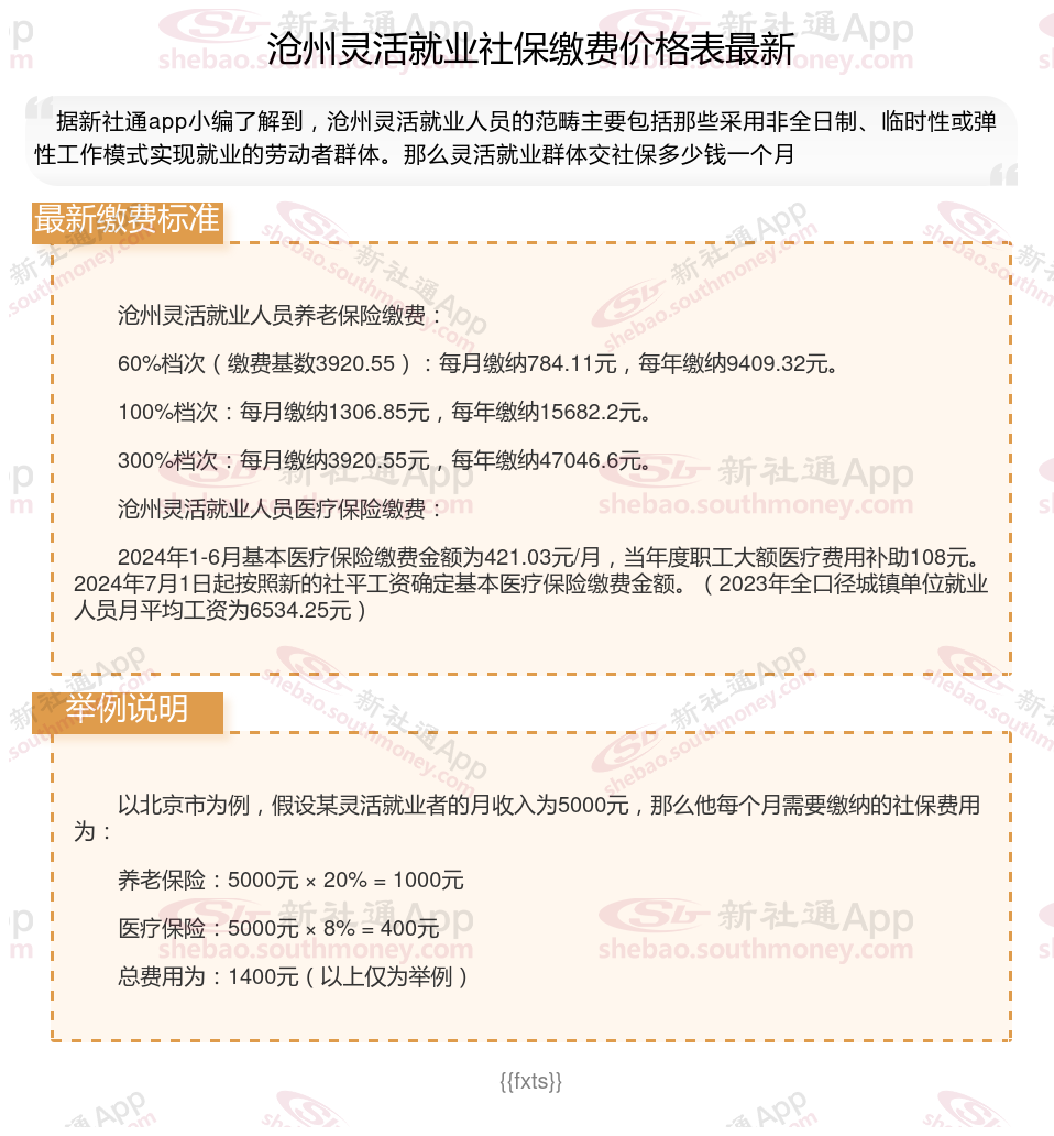
沧州灵活就业人员养老保险缴费: 60%档次(缴费基数3920.55):每月缴纳784.11元,每年缴纳9409.32元。 100%档次:每月缴纳1306.85元,每年缴纳15682.2元。 300%档次:每月缴纳3920.55元,每年缴纳47046.6元。 沧州灵活就业人员医疗保险缴费: 2024年1-6月基本医疗保险缴费金额为421.03元/月,当年度职工大额医疗费用补助108元。2024年7月1日起按照新的社平工资确定基本医疗保险缴费金额。(2023年全口径城镇单位就业人员月平均工资为6534.25元)

》一键算清您的社保缴费明细!新社通app社保计算器,让您清清楚楚了解缴费明细!
新社通社保计算器计算所得,数据仅供参考。
缴纳社保对于每个人来说,都具有多重好处和广泛用途。具体来说,交社保的好处和用途主要体现在以下几个方面:
1、保证基本生活:社保通过提供养老金、医疗保险等福利,帮助参保人在退休或患病时维持基本生活水平。
2、缓解经济压力:在面临失业、工伤或生育等特殊情况下,社保可以提供经济援助,减轻个人和家庭的经济负担。
3、促进社会稳定:通过建立社会保险网络,减少社会不稳定因素,维护社会和谐稳定。
4、支持劳动力再生产:社保保险有助于提高劳动者的生活质量,促进劳动力的健康和持续发展。
灵活就业社保几个月不交就作废了吗?
灵活就业人员社保一般可以连续3个月不交的,然后视为断缴。断缴影响如下:
社保断缴
根据法规,如果灵活就业人员未在时间内办理参保手续,或连续中断缴费三个月,这将被视为中断参保。在中断后办理参保手续并连续缴费满6个月后,方可再次享受医保待遇。然而,如果在中断后的3个月内及时补缴,那么从补缴的次月起就可以恢复医保待遇。
社保断缴的影响
医疗保险:社保一旦断缴,从断缴的第二个月开始,灵活就业人员就无法享受医保待遇。断缴超过3个月后,即使在续保时,也会有3个月的等待期,期间同样无法享受医保。此外,医疗保险的累计缴费年限也会受到影响,进而影响到退休后的医保待遇。
养老保险是累计计算的,断缴不会对之前已经缴纳的养老保险产生影响,也不会清0。但断缴会影响退休后的养老金待遇,因为缴费年限越长,领取的养老金就越多。其他险种:如生育保险、工伤保险等,都需要连续缴纳一定的时间才能享受待遇。断缴会影响到这些险种的待遇享受。 避免社保断缴的建议对于灵活就业人员来说,应尽量避免社保断缴。如果因某些原因无法继续缴纳社保,可以选择以个人的身份继续参保或者以城乡居民的身份参保。这样虽然待遇会低于职工社保,但至少可以保持社保的连续性,避免断缴带来的各种影响。
灵活就业社保与职工社保险种有什么不一样:
灵活就业社保是指为灵活就业人员提供的社会保险体系。灵活就业人员包括无雇工的个体工商户、非全日制从业人员等,他们以个人身份自愿参加社会保险并缴纳相应保费。灵活就业社保的法律依据主要是《中华人民共和国社会保险法》,该法规要求灵活就业人员可以参加基本养老保险和职工基本医疗保险,保费由个人承担。
职工社保则涵盖了养老、医疗、工伤、生育和失业五大保险,保险更为全面。
社保一分钱不交,60岁能领养老金吗?
一分钱不交60岁不能领养老金,一般情况下,参保人员需要缴纳满15年的基本养老保险,才能在达到法定退休年龄后领取基本养老金。如果没有缴纳养老保险费,是无法领取养老金的。因此,如果没有缴纳养老保险费,即“一分钱不交”,是无法在60岁时领取养老金的。如果想要在退休后有稳定的养老金收入,应当按照法规参加基本养老保险并按时足额缴纳养老保险费。
养老金低退休不够花?如何提升养老金待遇?
提高养老金待遇是许多人关心的话题,以下是一些方法可以参考:
选择经济发达城市参保:
考虑工作地点:在经济发达的城市缴纳社保,会获得更好的养老金待遇。
社会平均工资:社会平均工资水平对养老金待遇有很大影响。
增加缴费年限:缴费年限是影响养老金待遇的重要因素。尽量延长缴费年限,可以让你的养老金待遇更高。
提高缴费档次:
在有负担能力的情况下,选择较高的缴费基数进行缴费。这不仅能提高个人账户的积累,也能增加平均缴费指数,进而提高养老金的数额。
温馨提示:本数据仅供参考!具体需以当地有关法规为准!