灵活就业人员:按上年全省在岗职工月平均工资的60%-100%为缴费基数。
那么,渭南灵活就业社保缴费标准是多少?灵活就业者社保,要交多少钱一个月?根据新社通app-社保缴费查询工具提供的2025社保缴费标准详情数据:

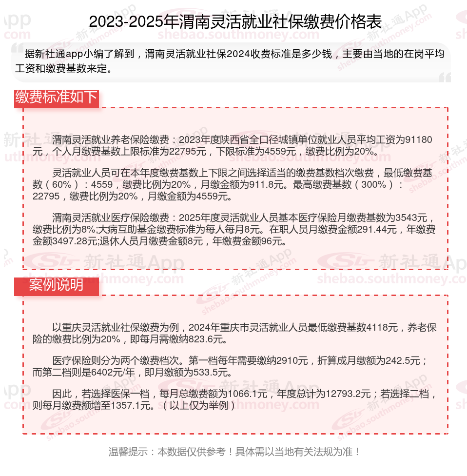
据新社通app数据显示,渭南养老保险缴费基数2024-2025年最新标准如下:
渭南灵活就业人员基本养老保险缴费基数暂按不低于4559元;
缴费比例:个人承担20%;养老保险缴费个人911.8元。
(注:本文数据仅供参考,具体以当地缴费标准为准)
》想知道自己社保缴纳多少钱吗?快来新社通app社保在线计算器,一键测算!
新社通社保计算器计算所得,数据仅供参考。
2025退休后退休金计算方法:
基本养老金=基础养老金+个人账户养老金+过渡性养老金+增发养老金
基本养老金=(全省上年度月平均工资+本人指数化月平均工资)/ 2 × 缴费年限×1%。
养老金:基础养老金=(全省上年度在岗职工月平均工资+本人指数化月平均缴费工资)÷2×缴费年限×1%。公式中,本人指数化月平均缴费工资=全省上年度在岗职工月平均工资×本人平均缴费指数。
个人账户养老金:计算公式为个人账户储存额÷计发月数。
个人账户储存额是参保人员在职期间缴纳的养老保险费及利息的总和,计发月数根据退休年龄确定,如50岁为195、55岁为170、60岁为139。
过渡性养老金:过渡性养老金仅适用于 1996 年之前工作的人。具体资格和付款方式因地域而异。
增发养老金=上一年渭南在岗职工月平均工资×个人平均缴费工资指数×累计缴费年限(含视为缴费年限)×增发比例。
怎么样能提高自己的养老金?
避免提前退休
不要提前退休:个人账户养老金的计算公式中,计发月数是根据退休年龄而定的。退休年龄越大,计发月数就越少,每月能领到的个人账户养老金就越多。
延长缴费年限:
坚持缴费不间断,尽可能取得较长的缴费时间。养老金计算公式中,缴费年限是计算基础养老金的重要因素,时间越长,养老金越高。
关注个人健康状况:
定期体检:关注自己的身体健康状况,定期进行体检,及时发现并治疗潜在的健康问题。
保持健康生活方式:保持健康的生活方式,如合理饮食、适度运动、戒烟限酒等,有助于延长寿命,从而增加领取养老金的时间。
选择经济发达城市参保:
考虑工作地点:在经济发达的城市缴纳社保,会获得更好的养老金待遇。
社会平均工资:社会平均工资水平对养老金待遇有很大影响。
提高个人缴费基数:
养老金也遵循“多缴多得”的原则,缴费基数越高,个人账户的积累就越多,进而影响养老金的高低。
灵活就业人员可以根据自己的经济状况选择合适的缴费基数,如果有负担能力,可以选择较高的缴费基数。
一分钱不交等六十岁能领养老金吗?
一分钱不交60岁是不能领养老金的。根据现行的养老保险制,无论是职工基本养老保险还是城乡居民养老保险,都需要满足一定的缴费年限才能在达到法定退休年龄时领取养老金。对于职工基本养老保险,通常要求累计缴费满15年;而对于城乡居民养老保险,虽然方案更加灵活,但一般也需要有一定的缴费记录或符合特定的条件才能享受养老金待遇。
灵活就业社保与职工社保险种有什么不一样:
灵活就业人员社保是为切实保证灵活就业人员这一特殊劳动群体的社会保险权益,针对不同类别的灵活就业人员推出不同的社保优惠。
职工社保是指在企事业单位正常工作的职工所缴纳的社保,包括养老、医疗、生育、工伤、失业保险。这类社保由企业和职工共同承担费用,且保险待遇相对较高。职工社保是强制性的,用人单位和职工都必须依法缴纳。
(备注:数据仅供参考,具体以当地有关法规为准)