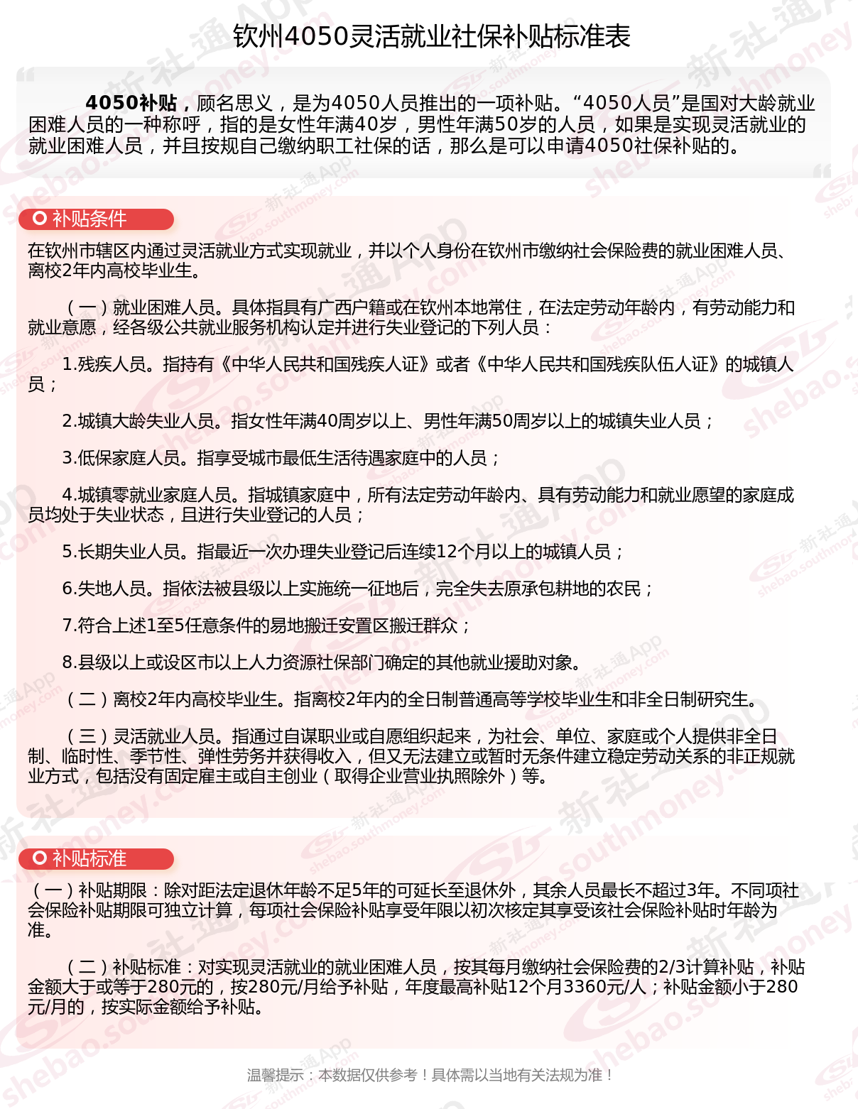
2025钦州灵活就业4050社保补贴是一项面向特定年龄段的就业困难人群的社会保险补贴。
今天聊一下4050补贴话题。4050补贴听起来像是一个针对特定年龄人群的社保补贴。比如女性需年满40周岁,男性需年满50周岁(以申请当年12月31日为截止日期)。那么钦州4050灵活就业社保补贴标准是多少钱?钦州4050社保补贴条件是什么?接下来随新社通APP小编了解一下最新资讯。
一、2025年钦州4050社保补贴申请流程是什么
钦州灵活就业社保补贴的年龄限制?主要包括女性满40周岁以上,男性满50周岁以上。此外,有些地区还要求女性满45周岁以上,男性满45周岁以上也可以申请灵活就业保险补贴?。
钦州4050灵活就业补贴申请条件
?年龄及残疾情况?:
女性满40周岁以上,男性满50周岁以上,以及中、重度残疾人可以申请灵活就业保险补贴?。
?就业情况?:
在社区从事家务服务并与社区居民形成服务关系的灵活就业人员。
没有固定工作单位,岗位和工作时间不固定,但能够取得收入的其他灵活就业人员。
已实现灵活就业满30日,并在户口所在区县劳动部门办理了个人就业登记的人员。
实现灵活就业并以灵活就业身份参保的符合条件的高校毕业生?。
二、钦州4050社保补贴标准及条件2025年最新消息

》》还不知道自己社保缴纳明细吗?点击新社通app社保计算器,查询所在城市社保缴费明细!
新社通app数据所得,数据仅供参考。
三、?2025年4050和失业金可以一起领取吗
领取失业保险金与4050补贴并不直接冲突,但需要满足各自的条件。一般来说,失业人员如果符合的法规,即可以领取失业保险金。这些条件包括:失业前用人单位和本人已经缴纳失业保险费满一年,非因本人意愿中断就业,已经进行失业登记,并有求职要求。
而4050补贴则是针对特定年龄段(通常为女性40岁以上、男性50岁以上)的就业困难人员提供的一种社保补贴。领取4050补贴也需要满足一定的条件,如年龄要求、就业状况以及社保缴纳情况等。
因此,如果失业人员在领取失业保险金期间达到了4050补贴的年龄要求,并且满足其他相关条件,是可以同时申请领取4050补贴的。但需要注意的是,两种补贴的申请流程和所需材料可能有所不同,建议咨询当地劳动就业部门或相关机构以获取具体信息。
综上所述,领取失业保险金并不影响申请4050补贴的资格,但需要分别满足两者的条件。
四、钦州领取4050补贴后,影响养老金水平吗
4050补贴领取后不影响退休金,需要的条件如下:
就业困难认定期间必须依法缴纳社保费,含养老保险费和医疗保险费
依法进行登记失业,并符合4050年龄条件,即男性年满50周岁、女性年满40周岁
有劳动能力、有就业要求,并在各级公共就业服务机构进行了失业登记
以上就是钦州4050灵活就业社保补贴的相关内容,欢迎关注新社通/下载新社通APP了解更多五险一金专业资讯。