灵活就业社保缴费比例与方式:需要个人全额承担,缴费比例通常较低,因为灵活就业人员的收入往往不稳定且可能较低。他们可以根据自己的经济状况选择缴费档次,具有一定的灵活性。以缴费基数4000元为例,灵活就业人员需支付的养老保险费用为800元/月(4000×20%),医保费用为320元/月(4000×8%)。
那么,灵活就业人员社保要交多少钱一个月?灵活就业交哪个档次最划算?买根据新社通app-社保缴费查询工具提供的2025社保缴费标准详情数据:

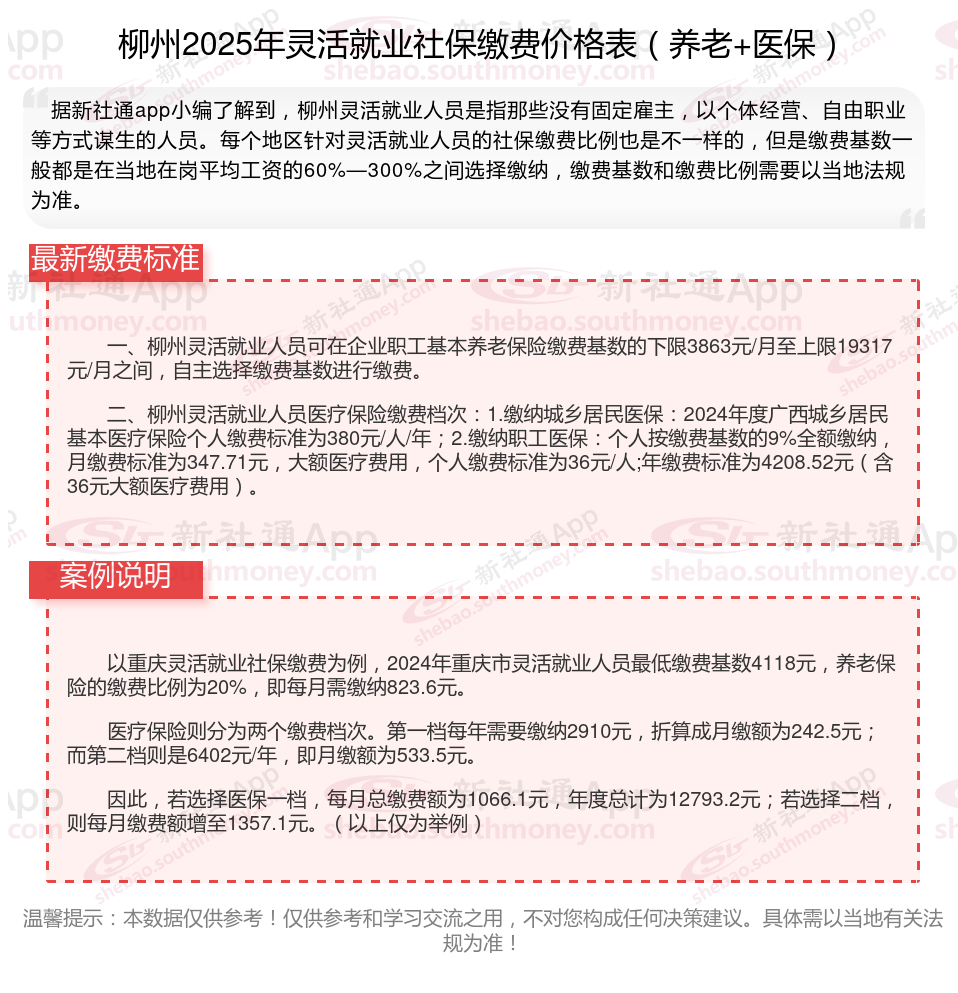
据新社通app数据显示,柳州灵活就业养老保险缴费基数2024-2025年最新标准如下:
2025年柳州城镇职工社会保险缴费基数用人单位及其职工(包括有雇工的个体工商户及其雇工)分别按2024年度全口径省平的60%(4053.6元/月)和300%(20268元/月)核定缴费基数的下限和上限执行。
个人缴费比例:20%;
(注:本文数据仅供参考,具体以当地缴费标准为准)
》》点击新社通app社保计算器,查询你的社保缴纳明细!
新社通app数据所得,数据仅供参考。
灵活就业社保缴费哪个档次最划算?
没有特别情况,比如个人资金特别充裕,一般都是选择60%档次最划算。原因在于:
1、60%档次,每个月缴费最低,个人缴费压力相对较小,比如缴费基数4000.一个也养老交800元,医保交360元,一个月1160元
2、应付缴费基数上涨相对更从容,比如今年最低缴费基数4000.明年就是4250.后年可能就是4600.对应的月交金额就是800、850、920元,每年缴费金额都在逐年增高,缴费压力越来越大。
3、退休前身故或退休不久身故,可以减少损失。养老保险灵活就业人员缴费比例20%,8%进个人账户,12%进统筹账户,个人账户身故可以退,进了统筹账户的钱不退,比如个人选择4000档次,每个月交800元,其中320元进个人账户,480进统筹账户,个人交15年,进个人账户至少57600元身故可退余额,进统筹账户至少86400元身故不退。
4、个人缴费基数上涨与退休工资上涨比例不是一比一,比如个人交120%档次,退休金并不是比60%档次高两倍。
5、根据个人需求,60%档次对普通居民能够解决基本生活。对于内地最低缴费基数三四千的人而言,退休金都是1100-1300左右。比如缴费基数4250元,在岗平均工资7084元,那么交15年,60岁退休金大概是:
基础养老金=(7084+7084×0.6)÷2×15×1%=850元
个人账户养老金:4250×8%×12月×15年÷计发月数139=440元,总共退休金1290元/月,没有考虑养老金上涨和个人账户利息,实际退休金更高一点。
(备注:数据仅供参考,具体以当地有关法规为准)