灵活就业社保的缴费方式主要包括以下几种:
1、微信缴费:关注医保微信公众号,进入“医保服务”后点击“灵活就业缴费”,输入姓名和身份证号即可缴纳基本医疗保险费用。此外,还可以通过微信的城市服务功能,选择“社保”中的“灵活就业医疗保险缴纳”进行缴费。
2、支付宝缴费:打开支付宝的“市民中心”,选择“社保”中的“社保缴费”,然后选择“灵活就业医疗保险”进行缴费。
3、银行缴费:通过农业银行、农信社、建设银行、工商银行、中国银行、光大银行等协作银行的手机APP进行缴费。
4、税务部门缴费:缴费人可以前往主管税务部门的办税服务厅或服务大厅的税务征收窗口办理缴费。
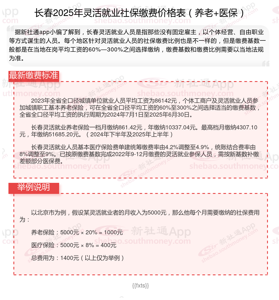
2025年灵活就业社保最低要交多少钱?灵活就业人员社保每个月交多少?根据新社通app-社保缴费查询工具提供的2025社保缴费标准详情数据:

累计缴满15年即可,不过要等到退休后才能领取。而且社保是多缴多得的,缴的越多、越久,退休后能领的养老金就越多。实际上目前的养老保险最低累计缴费年限是达到,15周年,无论是职工养老保险也好还是城乡居民养老保险也好它的最低缴费年限,都是15周年。
养老保险待遇支出包括按支付给参保城乡居民的基础养老金和个人账户养老金,以及丧葬补助金。基础养老金指按计发标准,由各级为符合待遇领取条件的参保城乡居民全额予以补助的养老金待遇。
》快来计算您的社保缴纳计算明细,点击新社通app社保计算器,轻松测算!
新社通社保计算器计算所得,数据仅供参考。
灵活就业人员社保可以停交几个月,有什么影响?
灵活就业人员社保一般可以连续3个月不交的,然后视为断缴。断缴影响如下:
社保断缴
根据法规,如果灵活就业人员未在时间内办理参保手续,或连续中断缴费三个月,这将被视为中断参保。在中断后办理参保手续并连续缴费满6个月后,方可再次享受医保待遇。然而,如果在中断后的3个月内及时补缴,那么从补缴的次月起就可以恢复医保待遇。
社保断缴的影响
医疗保险:社保一旦断缴,从断缴的第二个月开始,灵活就业人员就无法享受医保待遇。断缴超过3个月后,即使在续保时,也会有3个月的等待期,期间同样无法享受医保。此外,医疗保险的累计缴费年限也会受到影响,进而影响到退休后的医保待遇。
养老保险是累计计算的,断缴不会对之前已经缴纳的养老保险产生影响,也不会清0。但断缴会影响退休后的养老金待遇,因为缴费年限越长,领取的养老金就越多。其他险种:如生育保险、工伤保险等,都需要连续缴纳一定的时间才能享受待遇。断缴会影响到这些险种的待遇享受。 避免社保断缴的建议对于灵活就业人员来说,应尽量避免社保断缴。如果因某些原因无法继续缴纳社保,可以选择以个人的身份继续参保或者以城乡居民的身份参保。这样虽然待遇会低于职工社保,但至少可以保持社保的连续性,避免断缴带来的各种影响。
养老金与退休工资一样吗?
缴费方式不同:
而养老保险则是我们平时所缴纳的社保中的其中一个,一般由参保人所在的单位进行代缴,部分计入参保人个人账户。
退休金由单体或企业提供,不需要受益人缴费即可享受;
资金渠道不同:
养老金是由社会保险资金列支的,参加养老保险社会统筹的退休人员的退休待遇统称为养老金;
退休金的资金来源主要针对未参加养老保险的退休人员。这些人员在退休之前不需要缴纳任何费用。
概念不同:
养老保险,全称社会基本养老保险,是根据一定的法律和法规,为解决劳动者在达到解除劳动义务的劳动年龄界限,或因年老丧失劳动能力退出劳动岗位后的基本生活而建立的一种社会保险体系。养老保险是社会保险体系的重要组成部分,是社会保险五大险种中最重要的险种之一。养老保险的目的是为保证老年人的基本生活需求,为其提供稳定可靠的生活来源。
退休金是一种基于社会保险体系的养老保险待遇,旨在支撑个人退休后基本生活。它由统筹养老金和个人账户养老金两部分组成,并根据多个因素来确定具体金额。退休金的实施对于维护社会稳定和促进经济发展具有重要意义。
领取方式不同:
养老金则是按月领取。领取养老金的主体主要是企事业单位的退休人员。
按退休金的支付方式可分为一次支付退休金和分期支付退休金。前者指在职工退休后一次支付退休金,企业支付退休金后对职工退休退职无任何给付义务,后者指在职工退休后分期支付退休金,直至死亡为止,如按月或按年支付退休金;
如何增加自己退休后的养老金待遇?
关注个人健康状况:
定期体检:关注自己的身体健康状况,定期进行体检,及时发现并治疗潜在的健康问题。
保持健康生活方式:保持健康的生活方式,如合理饮食、适度运动、戒烟限酒等,有助于延长寿命,从而增加领取养老金的时间。
关注个人健康,延长寿命:
养老金是终身制的,只要活着就会源源不断地发放。因此,关注自己的身心健康,尽可能延长寿命,也是领取更多养老金的一个关键因素。
选择在经济发达的地区办理退休:
社会平均工资越高的地区,养老金待遇通常也会更高。
如果有多地参保的经历,并且想要在经济发达的城市享受更好的养老金待遇,需要在该城市累计缴费满10年以上。
避免提前退休
不要提前退休:个人账户养老金的计算公式中,计发月数是根据退休年龄而定的。退休年龄越大,计发月数就越少,每月能领到的个人账户养老金就越多。
养老金计算方法的养老金计算方法,职工退休时的养老金由两部分组成:养老金=基础养老金+个人账户养老金
月退休金 = 基础养老金 + 个人账户养老金
基础养老金=(全省上年度在岗职工月平均工资+本人指数化月平均缴费工资)÷2×缴费期限×1%。
其中,退休时当地上一年度在岗职工月平均工资指的是退休当年所在城市或地区上一年度所有在岗职工的月平均工资;本人平均工资指数是个人历年缴费基数与当地社会平均工资的比值的平均数;缴费年限是个人实际缴纳养老保险费的年数。
个人账户养老金=个人实际账户累计额÷计发月数(60岁退休按139个月计算,退休越晚、月数越少)。
这里的“计发月数”是按照退休时的年龄来定的,不同的年龄有不同的数值。
过渡性养老金:对于在特定时间前参加工作、特定时间后退休的参保人员,由于他们以前个人账户的积累很少,因此在发给基础养老金和个人账户养老金的基础上,再发给过渡性养老金。过渡性养老金的发放方法按所在省、直辖市、自治区具体制定的方法执行。
退休金计算方式是怎样的?
基础养老金=(全省上年度在岗职工月平均工资+本人指数化月平均缴费工资)÷2×缴费期限×1%。
其中,退休时当地上一年度在岗职工月平均工资指的是退休当年所在城市或地区上一年度所有在岗职工的月平均工资;本人平均工资指数是个人历年缴费基数与当地社会平均工资的比值的平均数;缴费年限是个人实际缴纳养老保险费的年数。
个人账户养老金=个人实际账户累计额÷计发月数(60岁退休按139个月计算,退休越晚、月数越少)。
这里的“计发月数”是按照退休时的年龄来定的,不同的年龄有不同的数值。
社保交15年和20年有什么区别?
社保交15年和20年的主要区别体现在养老金领取额度、医疗保险待遇以及其他相关待遇上。以下是对这些区别的详细介绍:
养老金领取额度不同
根据养老金的计算公式,基础养老金=退休上年度社会平均工资×(1+本人平均缴费指数)÷2×缴费年限×1%,个人账户养老金=个人账户储存额÷计发月数。可以看出,缴费年限是影响养老金高低的关键因素之一。因此,在缴费基数相同的情况下,交20年社保的个人在退休后每月可领取的养老金金额会比交15年社保的个人更多。
医疗保险待遇不同
除了养老保险,社保中的医疗保险也有缴费年限的要求。一般来说,女性在退休前交满20年,男性在退休前交满25年的社保,就可以享受到终身医保待遇。这意味着,交20年社保的个人在达到退休年龄后,无需继续缴纳医疗保险费用,即可享受到医保待遇。而交15年社保的个人则可能需要继续缴纳医疗保险费用才能享受同等待遇。不过,具体年限可能因地区而异,咨询当地社保局。
其他相关待遇
抚恤金待遇:缴费年限越长,在职时或退休后去世的抚恤金待遇也可能越高。例如,一些地区法规缴费15年可领取9个月的城镇居民月人均可支配收入作为抚恤金,而缴费20年则可领取更高的抚恤金。
养老金调整:退休后养老金会每年增加,实行按缴费年限挂钩和按养老金水平挂钩两部分的调整机制。缴费年限长的人在按缴费年限挂钩部分会获得更多的增长,因此缴费20年的人在养老金增长方面具有更大的优势。
综上所述,社保交15年和20年在养老金待遇、医疗保险待遇、抚恤待遇以及回本时间等方面都存在显著差异。因此,如果经济条件允许,参保人尽量选择较长的缴费年限以享受更好的社保待遇。}
(备注:数据仅供参考,具体以当地有关法规为准)