延安灵活就业人员社保缴费最低标准是多少?灵活就业人员的社保缴费金额受到多种因素的影响,包括个人收入、缴费基数、缴费比例以及所在地区的具体方案。下面随新社通app小编一起了解详情吧。
2024-2025年延安灵活就业人员社保缴费标准是多少?社保交完退休能领多少钱?下表是2024-2025年延安社保费用明细参考,根据新社通app-社保缴费查询工具提供的最新数据如下:

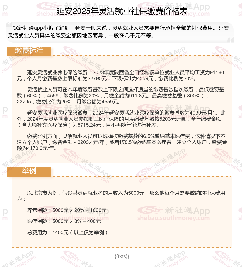
延安灵活就业养老保险缴费:2023年度陕西省全口径城镇单位就业人员平均工资为91180元,个人月缴费基数上限标准为22795元,下限标准为4559元,缴费比例为20%。
灵活就业人员可在本年度缴费基数上下限之间选择适当的缴费基数档次缴费,最低缴费基数(60%):4559,缴费比例为20%,月缴金额为911.8元。最高缴费基数(300%):22795,缴费比例为20%,月缴金额为4559元。
延安灵活就业医疗保险缴费:2024年延安灵活就业医疗保险的缴费基数为4030元/月1。此外,2024年度灵活就业人员参加职工医疗保险的月度缴费基数按5203元计算,全年缴费金额(含大额补充医疗保险)为5715.24元,且不再随年审进行补差。
缴费比例方面,灵活就业人员可以选择按缴费基数的6.5%缴纳基本医疗费,这种情况下不建立个人账户,缴费金额为3203.4元/年;或者按8.5%缴纳基本医疗费,建立个人账户,缴费金额为4170.6元/年。
了解您的社保缴纳明细——新社通app计算器!点击下方使用!
新社通社保计算器计算所得,数据仅供参考。
一般是几号开始交社保?社保缴纳时间是什么时候?
缴费时间
个人缴费时间:个人可以通过医保个人账户、银行批量扣款、京通小程序、电子税务局等多种方式进行缴费。医保个人账户的划扣时间为每月月底最后一天,税务缴费时间为每月5日至20日,银行批量扣款日为每月15日,遇法定节假日、双休日顺延至下一个工作日。
单位缴费时间:用人单位应当于每月10日至25日自行向税务部门申报缴纳社会保险费。
缴费方式
?医保个人账户?:由北京市医保局主动对足额的医保个人账户发起划扣。
?银行APP?:可通过邮储、北京、农商、浦发银行APP办理缴费。
?京通小程序?:可通过微信、支付宝、百度客户端搜索“京通”小程序进行缴费。
?电子税务局?:通过国税务总局北京市税务局官网进入北京市电子税务局(Web端)办理缴费。
?银行批量扣款?:参加批量扣款的缴费人在批量扣款期间不能使用其他渠道缴费,需及时关注缴费情况。
注意事项
?减员手续?:无意愿或不具备条件继续参加城乡居民基本医疗保险的参保人,请及时办理减员手续,避免征收。
?查询平台?:初次使用医保个人账户为家庭成员缴纳保费时,需先通过“北京医保公共服务平台”或经办柜台办理共济备案。
社保需要缴纳多少年,才能享受养老金?
基本养老保险交满15年,基本医疗保险交满20年。
根据相关要求:
1、在同一城市,累计缴纳基本养老保险满15年,基本医疗保险20年,退休时,即按缴纳所在城市标准发放最低基本养老金,执行缴纳所在城市医疗保险标准。
2、流动工作人员,在每一城市,基本养老保险与基本医疗保险均未够年限,而在所有城市的累计缴纳基本养老保险满15年,基本医疗保险满20年,则按其户藉所在地标准发放基本养老金,执行户籍所在地医疗保险标准。
3、在所有城市,基本养老保险与基本医疗保险缴纳均不够年限,则在退休时,按当年度所在地社保缴纳基数,一次性补足年限的基本养老与基本医疗。
灵活就业社保:自主登记,自愿缴纳,每月一交。
温馨提示:本数据仅供参考!具体需以当地有关法规为准!