2025年宁夏银川灵活就业人员社保需要交多少钱?2025灵活就业社保缴费标准的调整,既体现了法规的连续性,又适应了经济社会发展的要求。灵活就业人员应根据自身情况,合理选择缴费基数和缴费比例,确保自身权益得到充分保证。接下来随新社通APP小编一起来看看。
一、2025年宁夏银川灵活就业社保缴费基数及比例
(1)宁夏银川社保缴纳比例费用是以缴费基数为基数以一定的比例进行缴费,职工社保分为单位缴纳部分和个人缴纳部分,两者缴纳比例不同,但是灵活就业人员参保职工社保没有单位负责,将全部由个人缴费。
社保缴费比例各个地区标准有些细微的差别,并且会不断产生新的变化。例如,自2024年3月1日起,上海市灵活就业人员缴纳职工基本养老保险费的比例由24%调整为20%,其中有8%进入个人账户;缴纳职工基本医疗保险费的比例由11%调整为10%。浙江在2022年9月职工养老保险缴费比例从15%降到14%,今年4月又公布将其恢复至15%。
提示:灵活就业养老保险的缴费比例一致,都是社保缴费基数的20%。
灵活就业医保的缴费比例就有些差异了,有些地方是6%,有些地方是8%,有些地方是13%。
(2)宁夏银川灵活就业社保参照职工社保的缴费基数进行缴纳。而社保缴费基数由当地上一年度职工的月平均工资确定,一般是以当地社会平均工资的60%-300%为社保缴费基数,基本上分为60%、80%、90%、100%、150%、200%、250%、300%等八个缴费档次。由于各地区经济发展水平不一,职工月平均工资存在差异,所以各地区的社保缴费基数上下限也不同。比如北京2024年的缴费基数上下限为6326元-33891元,浙江2024年的缴费基数上下限为4462元-24060元。
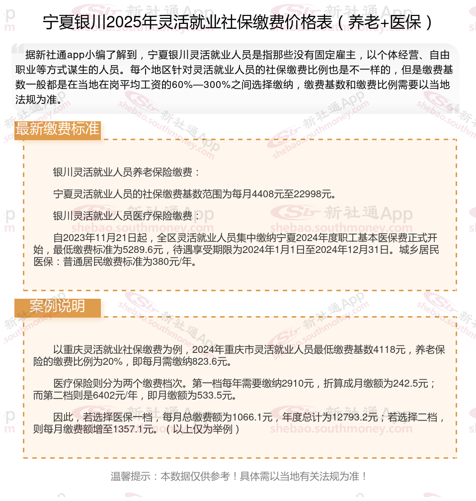
一、2025年宁夏银川灵活就业社保缴费标准如下

三、宁夏银川2025年灵活就业社保缴费15年能领取多少钱
宁夏银川社保待遇的计发遵循“多缴多得、长缴多得”的原则,交的越久、交的越多,最后拿到手的退休工资就越多。灵活就业人员退休后,每月社保待遇由基础养老金和个人账户养老金两部分组成。
基础养老金由个人缴费年限、缴费基数和计发系数等因素计算。其中,缴费年限以实际缴费年限为准,缴费基数按照本人选择的缴费基数计算。计发系数根据退休时当地的平均工资和职工平均工资增长率等因素确定。
个人账户养老金由个人账户累计储存额按照本人退休时个人账户账户余额除以计息利率计算。以成都市灵活就业人员社保待遇计算标准举例,如下:
成都市按缴费基数为4071元,计发基数为7822元,灵活就业参保人按照最低缴费基数缴纳15年,在60周岁退休可领取的养老金为:
1、基础养老金=(7822+7822×0.52)÷2×15×1%=891.7元;
2、个人账户养老金=4071×8%×12×15÷139=421.74元;
每月总养老金为891.708+421.74=1313.448元。
tip:宁夏银川养老金计算公式:养老金=基础养老金+个人账户养老金:(1)基础养老金=(全省上年度在岗职工月平均工资+本人指数化月平均缴费工资)÷2×缴费年限×1%=全省上年度在岗职工月平均工资(1+本人平均缴费指数)÷2×缴费年限×1%。(2)个人账户养老金=个人账户储存额÷计发月数(50岁为195、55岁为170、60岁为139)。(3)过渡性养老金=当年的养老金计发基数×视同缴费指数×视同缴费年限×过渡系数。
四、发现社保不够15年,咋办?2025年,社保缴费有了新的法规。除了延后退休备受关注之外,还有“最低缴费年限延长”值得让人注意。
按照之前我们一贯的理念,是缴纳15年社保,法定退休年龄满足后可以退休领取养老金。从2025年开始,这些门槛要提高。5年缓冲期后,2030年退休的职工,最低缴费年限将变成20年,这对于灵活就业人员来说,可是一个“爆炸性”消息。
社保作为一项重要的社会福利制,关乎着每个人的切身利益。如果社保没有交够时间,该怎么办?有没有什么补救的方法?2025年起可以有以下三种解决方法。
01,职工社保转居民社保
时光来到了2025年,即便是法规再变,也有职工社保转居民社保的途径可走。转成居民社保后,一般可以一次性补缴费用,在满足年限要求后,就能享受到退休待遇。
不过,居民社保的退休金要比职工社保低很多。例如,一位老职工按职工社保缴纳满15年,每月可能领取2000元左右养老金,若转为居民社保补缴满15年,每月可能只能领取几百元。
不过,话又说回来,一分耕耘一分收获,社保缴费满15年,大概是15万,领2000元养老金也能理解,要是转给居民社保补缴,同样是15年,最多只能按照每月3000元补缴,所以,从付出的费用上就少了很多,养老金也高不到哪里去。
02,首选延后退休
延后退休是一种常见的解决方式,不过,这种自己缴费不够最低年限带来的延后退休,属于无奈之举。
当参保人达到法定退休年龄,但社保缴费未达年限时,只能自己继续缴费,一直交到满足年限为止。
比如一位50岁的女职工,社保只缴纳了10年,没办,想要领取养老金,一方面在退休年龄上得延迟,另一方面最低缴费年限得缴满,全部都满足后才可以退休领取养老金。
这对于缴纳年限多,欠缴年限少的人比较合适。如果一个人仅仅缴费了三两年,一方面又不想延迟十几年退休,一方面还想领养老金,不想让之前的保险白瞎,怎么办?来看看居民社保。
03,先延迟5年后,按规一次性补缴
根据法规,如果参保人在2011年以前就已经参保,到了退休年龄但社保未缴满15年,在延迟缴费5年后仍未缴满的,就可以一次性补缴。
这是属于《社会保险法》实施以前,针对于部分不够年限的人群,设置的特殊通道。
比如某人在2011年以前就开始参保,退休年龄为60岁,但只交了8年社保,延迟5年缴纳后为13年,这时就可以一次性补缴剩余2年的费用,无需再逐年缴纳。
也就说最晚可以延后5年退休,属于比较好的选择了。
以上就是带来宁夏银川灵活就业社保缴费标准相关知识,内容及数据仅供参考,希望对你有帮助,欢迎关注/下载新社通app解锁更多社保专业资讯。