据新社通app小编了解,灵活就业人员参与社保,是依照社会平均工资的 60%至 300%之间的档次进行缴费的。由于社会平均工资上涨,相应的缴费标准亦会有所提高。那么,哈尔滨灵活就业社保一个月多少钱?下面随新社通小编一起来看看详情吧。
灵活就业社保与职工社保在参加的险种、缴费基数与比例、缴费主体与方式以及户籍限制与缴费意愿等方面都存在显著差异。因此,在选择社保类型时,应根据自身实际情况和需求进行权衡。
据新社通app数据显示,哈尔滨灵活就业人员养老保险缴费基数2024-2025年最新标准如下:
缴费基数下限暂按不低于4206元/月执行。按照个人20%的缴费费率,个人养老保险缴费金额低于841.2元/月。
(注:本文数据仅供参考,具体以当地缴费标准为准)
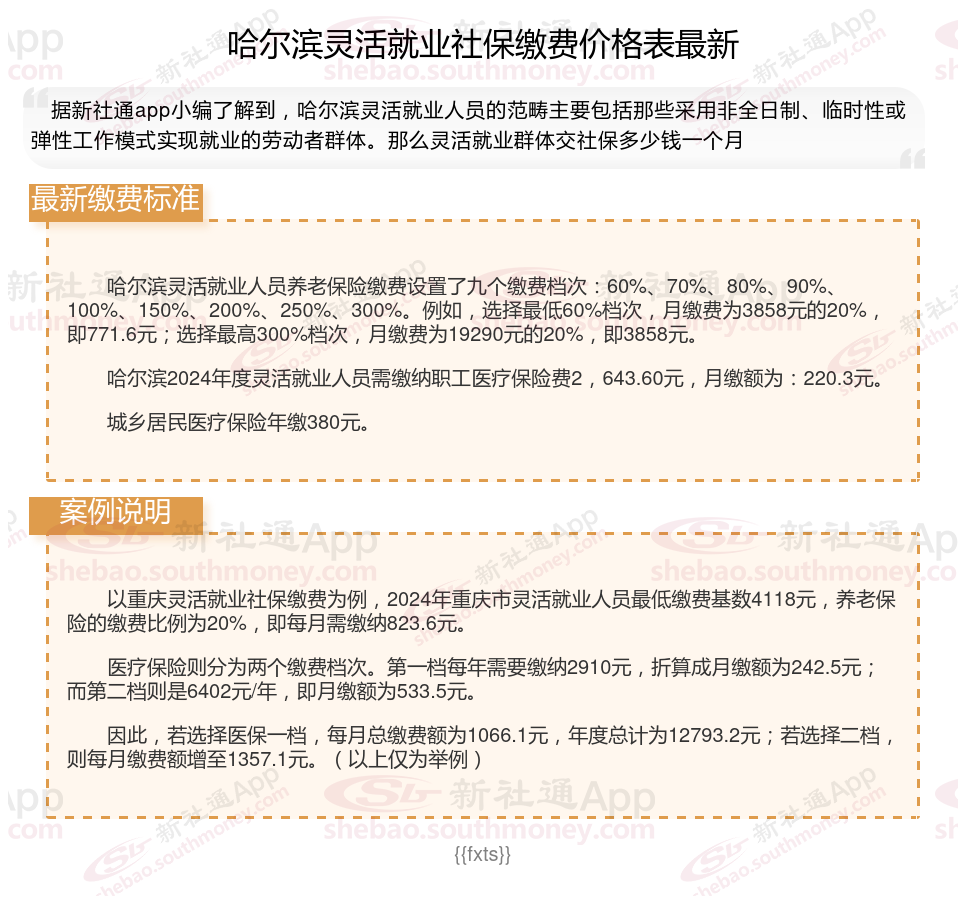
哈尔滨灵活就业社保缴费标准来了 灵活就业人员保险一个月交多少钱?根据新社通app-社保缴费查询工具提供的最新数据如下:

哈尔滨灵活就业人员养老保险缴费设置了九个缴费档次:60%、70%、80%、90%、100%、150%、200%、250%、300%。例如,选择最低60%档次,月缴费为3858元的20%,即771.6元;选择最高300%档次,月缴费为19290元的20%,即3858元。
哈尔滨2024年度灵活就业人员需缴纳职工医疗保险费2,643.60元,月缴额为:220.3元。
城乡居民医疗保险年缴380元。
》点击新社通app社保计算器,了解你的社保缴费明细!
新社通app数据所得,数据仅供参考。
社保交不起了可以退吗?能退多少?
根据社保的相关法规,社保一般是不可以退的,但也有例外情况。如果不想缴纳社保的话,可以直接不缴纳,停掉社保之后即可。所缴的社保费用会继续存在个人账户里,等到退休年龄之后就可以自动进行取出。单位所交的部分则进行充公。
如何提高养老金?
提高养老金待遇是一个综合性的问题,涉及到多个方面的因素。以下是一些具体的方法,可以帮助个人提高养老金待遇:
避免提前退休:
退休年龄越晚,缴费年限长的可能性就越大,另外计算个人账户养老金的计发月数也会越小,计算出来的个人账户养老金就会越高。
关注个人健康,延长寿命:
养老金是终身制的,只要活着就会源源不断地发放。因此,关注自己的身心健康,尽可能延长寿命,也是领取更多养老金的一个关键因素。
选择经济发达城市参保:
考虑工作地点:在经济发达的城市缴纳社保,会获得更好的养老金待遇。
社会平均工资:社会平均工资水平对养老金待遇有很大影响。
温馨提示:本数据仅供参考!仅供参考和学习交流之用,不对您构成任何决策建议。具体需以当地有关法规为准!