据新社通app数据显示,武汉灵活就业养老保险缴费基数2024-2025年最新标准如下:
2025年度,全省职工基本养老保险缴费基数上限为全口径工资的300%,即21120元/月;下限为全口径工资的60%,即4224元/月。
个人缴费比例:20%;
(注:本文数据仅供参考,具体以当地缴费标准为准)
灵活就业社保缴费价格表来了!2024-2025年武汉灵活就业人员社保需要缴费多少钱一个月?根据新社通app-社保缴费查询工具提供的最新数据如下:

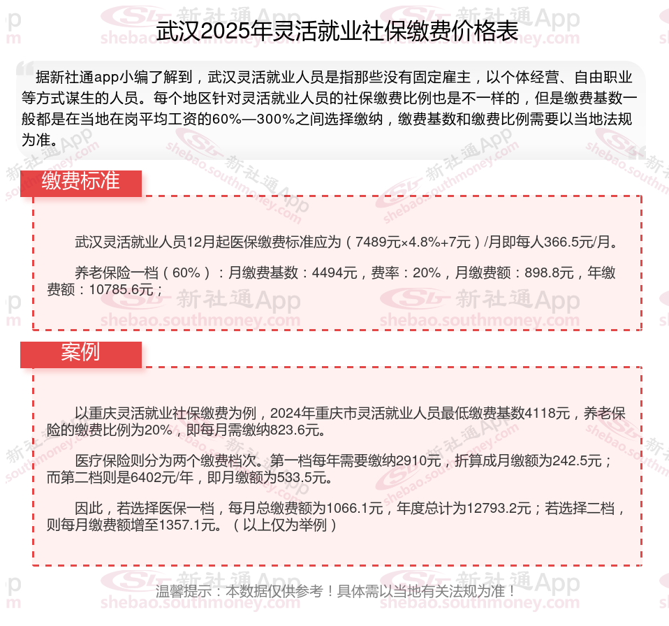
武汉灵活就业人员12月起医保缴费标准应为(7489元×4.8%+7元)/月即每人366.5元/月。
养老保险一档(60%):月缴费基数:4494元,费率:20%,月缴费额:898.8元,年缴费额:10785.6元;
若您想了解自己的社保缴费明细,可点击下方查询
新社通社保计算器计算所得,数据仅供参考。
社保续交需要哪些手续?
续交养老保险的步骤和注意事项
?选择续交?:如果目前处于在职状态,可以通过所在单位继续缴纳养老保险。如果离职或自由职业,可以选择个人续交养老保险。个人续交需要前往当地社保局办理相关手续,具体流程和所需材料可以咨询当地工作人员。
?补缴养老保险?:如果断交时间不长,可以选择补缴。补缴有时间限制,通常只能补缴近2年的断缴部分。补缴时需准备相关材料,如身份证明、工作单位证明等,并按照要求填写申请表格和缴纳相应的补缴金额。?
缴费基数通常是个人上年度的月平均工资,或者当地上年度职工月平均工资的一定比例(通常是60%至300%)。
(备注:数据仅供参考,具体以当地有关法规为准)