灵活就业人员参加养老保险费率一般为20%,其中12%进入社会统筹基金,8%计入个人账户,(8%计入个人账户),可选择社会平均工资的60%、100%、300%等各种档位作为缴费基数。
计算公式:
缴费金额=社会平均工资×档位×20%
计入个人账户=社会平均工资×档位×8%
那么,塔城灵活就业社保交多少钱?最新塔城灵活就业人员社保养老、医疗缴费标准明细,根据新社通app-社保缴费查询工具提供的2025社保缴费标准详情数据:

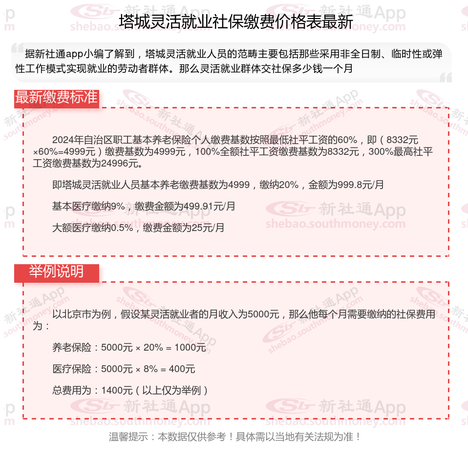
据新社通app数据显示,塔城灵活就业人员养老缴费基数2024-2025年最新标准如下:
养老保险最低缴费基数为:4999元;
个人缴费比例:20%,个人缴费金额:999.8元;
(注:本文数据仅供参考,具体以当地缴费标准为准)
2025塔城职工养老保险金计算公式如下:
塔城基础养老金+个人账户养老金+过渡性养老金=退休金额
1、基础养老金计算公式=(塔城养老金计发基数+塔城养老金计发基数×平均缴费指数)÷2×缴费年限×1%。
2、个人账户养老金计算公式=养老保险个人账户累计储存额÷退休年龄确定的计发月数(养老保险计发月数:50岁195个月、55岁170个月、60岁139个月)。
3、过渡性养老金=当年的养老金计发基数×视同缴费指数×视同缴费年限×过渡系数;
工龄29年养老金计算举例
假设,参保人A是塔城地区企业退休职工,其中参保人A工龄29年,视同缴费年限7年,视同缴费指数0.6。那么,根据消息显示,塔城养老保险月缴费基数下限标准为4999元。2024塔城城镇职工基本养老保险基本养老金计发基数确定为8332元。参保人60岁退休,退休时养老保险缴费指数0.6,据新社通app养老金计算器测算显示:退休之后每月分别所能领取的养老金为:
(1)基础养老金=(8332+8332×0.6)÷2×29×1%=1933元;
(2)个人账户养老金=139172.16÷139=1001.24元;
(3)过渡性养老金=8332×0.6×7×1.30%=454.93元;
最终可以算出个人退休金:1933+1001.24+454.93=3389.17元/月。
综上所述,养老金主要体现在缴费年限、基础养老金和个人账户养老金的积累上。虽然只有一年的差距,但这在养老金的计算和发放上可能会产生一定的影响。然而,我们也应该知道到工龄并不是确定养老金数额的唯一因素,地区计发基数、个人平均工资的不同,都是影响养老金的因素。
》快来计算您的社保缴纳计算明细,点击新社通app社保计算器,轻松测算!
新社通社保计算器计算所得,数据仅供参考。
断交灵活就业养老保险,后果你知道吗?
灵活就业养老保险可以断交。灵活就业人员为自愿参保,未就业期间的养老保险是自愿缴纳,因此可以中断。但需要注意的是,断交灵活就业养老保险可能会带来以下影响:
影响养老金待遇:
个人享受基本养老金与个人缴费年限直接相关,缴费年限越长,缴费基数越大,退休后领取的养老金就越多。如果断交养老保险,将直接影响累计缴费年限,从而降低未来领取的养老金金额。
失去社保补贴机会:
有些地区对灵活就业者提供社保补贴,但享受补贴的前提是必须处于正常参保状态。一旦中断缴费,这些补贴机会可能会溜走。
丧失医疗报销资格:
停缴社保不仅意味着养老金账户“停滞”,还会丧失医疗报销资格。在生病住院时,如果中断缴纳医疗保险,将需要自行承担全部医疗费用。
综上所述,虽然灵活就业养老保险可以断交,但考虑到养老金待遇、医疗报销资格和社保补贴机会等因素,灵活就业人员尽可能保持连续缴纳状态。如果确实无法继续缴纳,也应提前了解相关方案和补救方案,以确保自己的养老保险不受影响。
灵活就业社保和职工社保区别是什么
缴费基数和比例:
灵活就业人员的社保缴费比例是根据当地全口径城镇单位就业人员平均工资来确定的,灵活就业人员参加企业职工基本养老保险的缴费比例为20% , 其中12%计入统筹账户, 8%计入养老保险个人账户。从2024年1月开始,灵活就业人员还可以自愿选择参加工伤保险,具体缴费比例参照当地法规要求。
职工养老:单位和个人各承担一部分费用,总的来说单位承担大头,个人承担小头。单位缴纳的比例一般为缴费基数的16%,进入统筹部分。个人缴纳的部分为缴费基数的8%,进入个人养老账户余额。
险种不一样:
灵活就业社保通常只能缴纳养老保险和医疗保险。
职工社保则涵盖了养老、医疗、工伤、生育和失业五大保险,保险更为全面。
户籍限制:
灵活就业社保:一般是两险,医疗保险和养老保险。个别城市可以交三险,多交一个失业险。
职工社保不受户籍限制,可在上班所在城市购买社保。
退休年龄:
灵活就业人员基本养老保险:以城镇个体工商户、自谋职业者以及采取各种灵活方式就业的参保人员男性年龄满60周岁、女性年龄满55周岁)时累计缴费满15年且待遇领取地在本经办机构的,由参保单位(灵活就业人员由档案托管单位或个人)向社保经办机构提出核定养老金申请。不少灵活就业人员,都曾经按“企业职工”参保缴费,而企业“女工人”岗位退休年龄为50岁。对于岗位和参保身份多次变动的女性灵活就业人员,其具体退休年龄如何判定,按当地社保要求执行;
城镇职工养老保险
?正常退休年龄?:男性60周岁,女性(工人)50周岁,女性(干部)55周岁。
?特殊工种退休年龄?:男性年满55周岁,女性年满45周岁,且从事井下、高空、高温、特别繁重体力劳动或其他有害身体健康的工作。
?因病或非因工致残退休年龄?:男性年满55周岁,女性年满45周岁,且被确认完全丧失劳动能力。
生育待遇不同:
根据杭州相关法规的解释:同时具备下列条件即可申请生育津贴 (一)符合要求条件的生育或者实施计划生育手术的;(二)职工在生育或计划生育手术时,用人单位已按要求在本市为其办理参保登记手续,享受基本医疗保险待遇,并连续缴费(不含补缴)满6个月。另从2022年7月1日起参加灵活就业(失业金代缴)满足条件也可申领。
生育保险的报销主要包括生育医疗费用和生育津贴两部分。其中,生育医疗费用涵盖了女职工在孕期、产时及产后的医疗费用,如检查费、接生费、手术费、住院费和药费等。生育津贴则是对女职工因生育而离开工作岗位期间,给予的生活费用补偿。
退休后的待遇:
灵活就业人员养老保险计入统筹账户部分为缴费基数的12%;
基本养老保险:职工基本养老保险的待遇主要包括按月领取的基本养老金,该养老金根据法规要求计发,并享受正常调整待遇。
基本医疗保险:参加职工基本医疗保险的个人,达到法定退休年龄时累计缴费达到法规要求年限的,退休后不再缴纳基本医疗保险费,享受基本医疗保险待遇。这包括医疗费用中应当由基本医疗保险基金支付的部分,由社会保险经办机构与医疗机构、药品经营单位直接结算。
工伤保险:职工因工作原因受到意外伤害或者患职业病,且经工伤认定的,享受工伤保险待遇。其中,经劳动能力鉴定丧失劳动能力的,享受伤残待遇。
失业保险:为失业人员提供一定期限内的失业补助金,帮助其渡过失业期。
生育保险:为女性职工提供生育期间的医疗和津贴等。
温馨提示:本数据仅供参考!具体需以当地有关法规为准!