公司社保就是我们日常说的五险,包括包括养老保险、医疗保险、失业保险、工伤保险和生育保险。其中养老保险、医疗保险和失业保险,这三种险是由企业和个人共同缴纳的保费,工伤保险和生育保险完全是由企业承担的。
在比例方面,养老保险单位承担20%,个人承担8%,医疗保险单位承担6%,个人2%;失业保险单位承担2%,个人1%。五险是法定的,是保证劳动者的条款之一,一般公司都会为员工购买的。
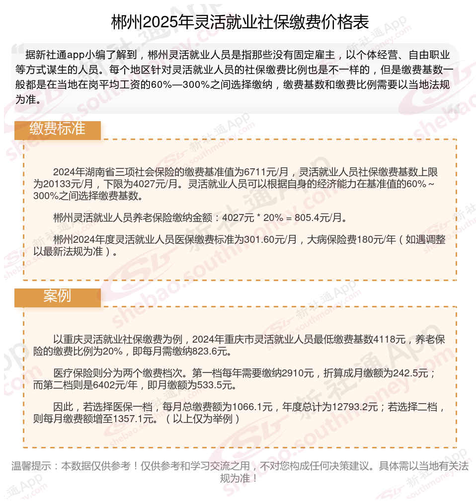
接下来了解一下,郴州灵活就业人员社保缴费标准是多少?郴州灵活就业人员社保退休能领多少钱呢?根据新社通app-社保缴费查询工具提供的2025社保缴费标准详情数据:

》社保缴费不迷茫,用新社通社保计算器,查询您的社保缴费金额!
新社通社保计算器计算所得,数据仅供参考。
据新社通app数据显示,郴州灵活就业养老缴费基数明细如下:
养老缴费缴费基数为:4027元;
个人缴费比例:20%;
(注:本文数据仅供参考,具体以当地缴费标准为准)
社保要交满多少年可以领养老金?
社保需要累计缴纳满15年才可以在你法定退休年龄之后享受社保待遇。社保交满15年后可以不再交费。如果有单位,即使缴满15年,但职工还未退休的,企业还得继续缴费,直至退休;个人缴纳社保的话,可停缴,也可继续缴纳,根据当地法规,肯定也是继续缴纳好,养老保险是遵循“多缴多得”的原则,缴费基数越高、年限越长,退休时领取养老金也越多。
退休人员退休金计算方法:
基本养老金=基础养老金+个人账户养老金+过渡性养老金+增发养老金
基础养老金=(当地上一年度的社会平均工资×社会平均工资平均缴费指数)÷2×缴费年限×1%。
这里的关键在于“本人指数化月平均缴费工资”,它反映了你的缴费水平和全省平均工资的关系。简单来说,你交得越多,工资越高,这部分养老金就越多。
个人养老金:每一个月的养老保险缴费,都会形成一部分个人账户养老金。缴费年限越长,个人账户的积累也就越丰厚。
个人账户养老金,是指根据参保人员退休时其基本养老保险个人账户储存额计算出来的养老金,个人账户养老金=个人账户储存额÷计发月数。计发月数不是指某个退休人员实际领取基本养老金的月数(因为在退休时无法预计),而是根据城镇人口平均预期寿命等因素测算出来的一个假定的指标。
过渡性养老金=(上一年郴州在岗职工月平均工资+上一年郴州在岗职工月平均工资×个人平均缴费工资指数)÷2×1995年12月31日以前未建立个人账户的累积缴费年限×1.3%。
增发养老金=上一年郴州在岗职工月平均工资×个人平均缴费工资指数×累计缴费年限(含视为缴费年限)×增发比例。
社保需要累计缴纳满15年才可以在你法定退休年龄之后享受社保待遇。社保交满15年后可以不再交费。如果有单位,即使缴满15年,但职工还未退休的,企业还得继续缴费,直至退休;个人缴纳社保的话,可停缴,也可继续缴纳,根据当地要求,肯定也是继续缴纳好,养老保险是遵循“多缴多得”的原则,缴费基数越高、年限越长,退休时领取养老金也越多。
养老金由三个部分组成:基础养老金、个人账户养老金和过渡性养老金。
基础养老金=(当地上一年度的社会平均工资×社会平均工资平均缴费指数)÷2×缴费年限×1%。
这里的关键在于“本人指数化月平均缴费工资”,它反映了你的缴费水平和全省平均工资的关系。简单来说,你交得越多,工资越高,这部分养老金就越多。
个人养老金:每一个月的养老保险缴费,都会形成一部分个人账户养老金。缴费年限越长,个人账户的积累也就越丰厚。
个人账户养老金,是指根据参保人员退休时其基本养老保险个人账户储存额计算出来的养老金,个人账户养老金=个人账户储存额÷计发月数。计发月数不是指某个退休人员实际领取基本养老金的月数(因为在退休时无法预计),而是根据城镇人口平均预期寿命等因素测算出来的一个假定的指标。
过渡性养老金=(上一年郴州在岗职工月平均工资+上一年郴州在岗职工月平均工资×个人平均缴费工资指数)÷2×1995年12月31日以前未建立个人账户的累积缴费年限×1.3%。
退休人员退休金计算方法:
基本养老金=基础养老金+个人账户养老金+过渡性养老金+增发养老金
基础养老金=(当地上一年度的社会平均工资×社会平均工资平均缴费指数)÷2×缴费年限×1%。
这里的关键在于“本人指数化月平均缴费工资”,它反映了你的缴费水平和全省平均工资的关系。简单来说,你交得越多,工资越高,这部分养老金就越多。
个人养老金:每一个月的养老保险缴费,都会形成一部分个人账户养老金。缴费年限越长,个人账户的积累也就越丰厚。
个人账户养老金,是指根据参保人员退休时其基本养老保险个人账户储存额计算出来的养老金,个人账户养老金=个人账户储存额÷计发月数。计发月数不是指某个退休人员实际领取基本养老金的月数(因为在退休时无法预计),而是根据城镇人口平均预期寿命等因素测算出来的一个假定的指标。
过渡性养老金=(上一年郴州在岗职工月平均工资+上一年郴州在岗职工月平均工资×个人平均缴费工资指数)÷2×1995年12月31日以前未建立个人账户的累积缴费年限×1.3%。
增发养老金=上一年郴州在岗职工月平均工资×个人平均缴费工资指数×累计缴费年限(含视为缴费年限)×增发比例。
退休后退休金和养老金一样吗?
资金渠道不同:
养老金的资金来源则是社会保险资金。领取养老金的人员需要在退休前缴纳养老保险费用,且缴费年限不少于15年。
退休金的资金来源主要针对未参加养老保险的退休人员。这些人员在退休之前不需要缴纳任何费用。
缴费方式不同:
社会养老保险费用一般由参保人员的单位代扣代缴,部分存入个人账户。社会养老保险的缴费标准往往遵循统一的缴费准则;
退休金是不用缴纳任何费用的。
领取方式不同:
养老金则是按月领取。领取养老金的主体主要是企事业单位的退休人员。
按退休金的支付方式可分为一次支付退休金和分期支付退休金。前者指在职工退休后一次支付退休金,企业支付退休金后对职工退休退职无任何给付义务,后者指在职工退休后分期支付退休金,直至死亡为止,如按月或按年支付退休金;
概念不同:
养老保险全称社会基本养老保险,社会根据一定的法律和法规,为解决劳动者在达到解除劳动义务的劳动年龄界限,或因年老丧失劳动能力退出劳动岗位后的基本生活而建立的一种社会保险体系;
我们常说的退休金,是按照社保体系要求,在参保人到了退休年龄了,或者丧失了劳动能力后,根据他们所享受的养老保险资格,按月份、或一次性支付货币形式的一种待遇。
(备注:数据仅供参考,具体以当地有关法规为准)