灵活就业人员在参加养老保险时,其缴纳基数通常参照当地在岗职工的平均工资。一般来说,灵活就业人员可以选择按照在岗职工月平均工资的一定比例(如20%)来缴纳基本养老保险费。此外,也有地区允许灵活就业人员按照当地职工平均工资的40%至100%为基数来计算缴费,具体比例可能因地区而异。对于医疗保险,灵活就业人员一般是按照当地上年度月平均工资的一定比例(如4.2%)来缴纳基本医疗保险费。这一比例也可能根据地方法规有所不同。
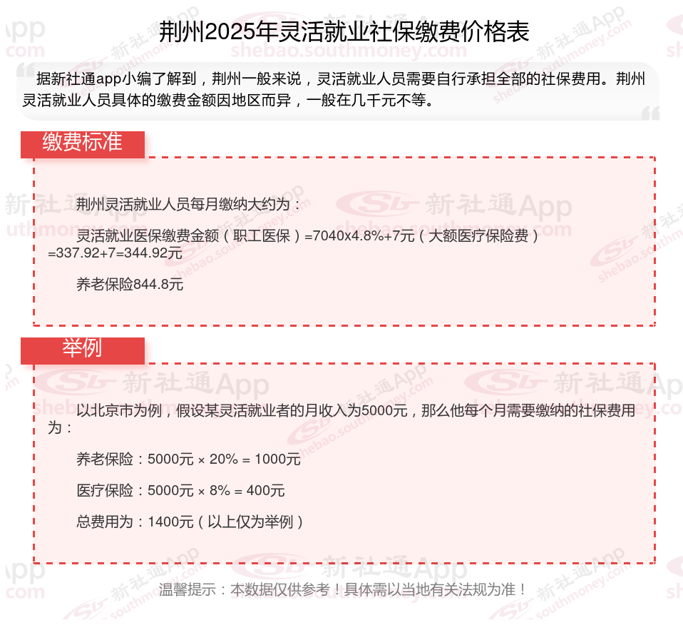
2025年灵活就业社保最低要交多少钱?灵活就业人员社保缴费最新明细来了~根据新社通app-社保缴费查询工具提供的2025社保缴费标准详情数据:

一般情况下,参加基本养老保险的个人,达到法定退休年龄时累计缴费满15年的,就可以按月领取基本养老金。例如,一位普通职工从25岁开始参保,一直正常缴费,到40岁时累计缴费满15年,在达到法定退休年龄(男性60岁、女性干部55岁、女性工人50岁)后就可以领取养老金。
提示:若您想知道更多的社保缴纳明细,可点击下方使用查询社保计算器,新社通app还为您提供社保养老规划方案。
新社通社保计算器计算所得,数据仅供参考。
交15年社保和交20年区别
社保交15年和20年的主要区别体现在养老金领取额度、医疗保险待遇以及其他相关待遇上,下面来看看详情:
养老金领取额度不同
根据养老金的计算公式,基础养老金=退休上年度社会平均工资×(1+本人平均缴费指数)÷2×缴费年限×1%,个人账户养老金=个人账户储存额÷计发月数。可以看出,缴费年限是影响养老金高低的关键因素之一。因此,在缴费基数相同的情况下,交20年社保的个人在退休后每月可领取的养老金金额会比交15年社保的个人更多。
医疗保险待遇不同
除了养老保险,社保中的医疗保险也有缴费年限的要求。一般来说,女性在退休前交满20年,男性在退休前交满25年的社保,就可以享受到终身医保待遇。这意味着,交20年社保的个人在达到退休年龄后,无需继续缴纳医疗保险费用,即可享受到医保待遇。而交15年社保的个人则可能需要继续缴纳医疗保险费用才能享受同等待遇。不过,具体年限可能因地区而异,咨询当地社保局。
其他相关待遇
抚恤金待遇:缴费年限越长,在职时或退休后去世的抚恤金待遇也可能越高。例如,一些地区法规缴费15年可领取9个月的城镇居民月人均可支配收入作为抚恤金,而缴费20年则可领取更高的抚恤金。
养老金调整:退休后养老金会每年增加,实行按缴费年限挂钩和按养老金水平挂钩两部分的调整机制。缴费年限长的人在按缴费年限挂钩部分会获得更多的增长,因此缴费20年的人在养老金增长方面具有更大的优势。
综上所述,社保交15年和20年的主要区别在于养老金待遇、医保待遇以及其他相关待遇上。缴纳年限越长,个人在退休后能够享受的社保待遇通常也会越好。因此,在经济条件允许的情况下,个人尽量延长缴费年限以提高社保待遇水平。}
养老金和退休工资是一回事吗?
缴费方式不同:
而养老保险则是我们平时所缴纳的社保中的其中一个,一般由参保人所在的单位进行代缴,部分计入参保人个人账户。
退休金由单体或企业提供,不需要受益人缴费即可享受;
领取方式不同:
养老金则是按月领取。领取养老金的主体主要是企事业单位的退休人员。
退休金可以按月领取,也可以按年领取,甚至一次性支付。领取退休金的主体通常是事业单位的退休人员。
概念不同:
养老金则是指参加基本养老保险的个人,在达到法定退休年龄时,且累计缴费满十五年后,按月领取的基本养老金。这是一种社会保险体系,旨在保证退休人员的基本生活。
退休工资通常指的是退休后领取的待遇,但这其实是一个通俗且不太规范的叫法。从严格意义上讲,工资是劳动者提供劳动后,雇主或用人单位支付的劳动报酬。退休后,大多数人并未提供劳动,因此“退休工资”的叫法并不准确。
资金渠道不同:
养老金的资金来源则是社会保险资金。领取养老金的人员需要在退休前缴纳养老保险费用,且缴费年限不少于15年。
退休金的资金来源主要针对未参加养老保险的退休人员。这些人员在退休之前不需要缴纳任何费用。
怎么样能提高自己的养老金?
在经济发达的城市缴纳社保:
社会平均工资水平对养老金待遇有很大影响。在经济发达的城市缴纳社保,会获得更好的养老金待遇。
延长缴费年限:
坚持缴费不间断,尽量取得较长的缴费时间。养老金的计算公式中,缴费年限是计算基础养老金的重要因素,时间越长,养老金越高。
提高缴费基数:
有负担能力的情况下,可以选择较高基数缴费。相同缴费年限下,缴费基数高有利于个人账户的积累,也能够提高平均缴费指数,进而影响养老金的高低。
避免提前退休:
退休年龄越晚,缴费年限长的可能性就越大,另外计算个人账户养老金的计发月数也会越小,计算出来的个人账户养老金就会越高。
关注自身健康,延长寿命:
养老金是终身制,只要活着就会持续发放。因此,关注自己的健康状况、延长寿命也是提高养老金待遇的一种方式。
退休养老金=基础养老金+个人养老金。
基本养老金=基础养老金+个人账户养老金+过渡性养老金+增发养老金
基础养老金:计算公式通常为(退休时上年度全市或全省城镇单位就业人员月平均工资+本人指数化月平均缴费工资)÷2×缴费年限×1%。其中,本人指数化月平均缴费工资是根据个人历年缴费工资与全市或全省在岗职工平均工资的比例来计算的。
个人账户养老金:根据个人账户储存额和计发月数来确定。个人账户储存额是个人在缴费期间累积的资金总额(包括本金和利息),计发月数则根据退休年龄来确定。
过渡性养老金:对于在特定时间前参加工作、特定时间后退休的参保人员,由于他们以前个人账户的积累很少,因此在发给基础养老金和个人账户养老金的基础上,再发给过渡性养老金。过渡性养老金的发放方法按所在省、直辖市、自治区具体制定的方法执行。
增发养老金=上一年荆州在岗职工月平均工资×个人平均缴费工资指数×累计缴费年限(含视为缴费年限)×增发比例。
退休人员退休金计算方法2025:
退休金计算方法的养老金计算方法,职工退休时的养老金由两部分组成:养老金=基础养老金+个人账户养老金
基础养老金:计算公式通常为(退休时上年度全市或全省城镇单位就业人员月平均工资+本人指数化月平均缴费工资)÷2×缴费年限×1%。其中,本人指数化月平均缴费工资是根据个人历年缴费工资与全市或全省在岗职工平均工资的比例来计算的。
本人指数化月平均工资=职工退休时当地上一年度在岗职工月平均工资×职工本人平均缴费工资指数
个人账户养老金:根据个人账户储存额和计发月数来确定。个人账户储存额是个人在缴费期间累积的资金总额(包括本金和利息),计发月数则根据退休年龄来确定。
计发月数不是指某个退休人员实际领取基本养老金的月数(因为在退休时无法预计),而是根据城镇人口平均预期寿命等因素测算出来的一个假定的指标。
过渡性养老金:对于在特定时间前参加工作、特定时间后退休的参保人员,由于他们以前个人账户的积累很少,因此在发给基础养老金和个人账户养老金的基础上,再发给过渡性养老金。过渡性养老金的发放方法按所在省、直辖市、自治区具体制定的方法执行。
(备注:数据仅供参考,具体以当地有关法规为准)