今天聊一下灵活就业人员社保缴费问题!
淄博灵活就业人员社保缴费最低标准来了!养老金高低由缴费基数确定,提高缴费年限更划算。选择缴费档次时应考虑个人经济状况和养老需求。下面随新社通app小编一起了解淄博灵活就业人员社保的详情吧。
据新社通app数据显示,淄博灵活就业人员养老保险缴费基数2024-2025年最新标准如下:
缴费基数下限暂按不低于4416元/月执行。按照个人20%的缴费费率,个人养老保险缴费金额低于883.2元/月。
(注:本文数据仅供参考,具体以当地缴费标准为准)
灵活就业人员自己交保险一个月多少钱?淄博个体户社保缴纳金额是怎么计算?根据新社通app-社保缴费查询工具提供的最新数据如下:

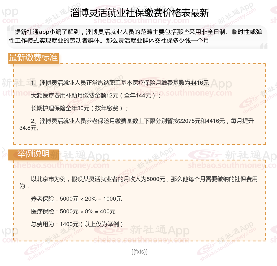
1、淄博灵活就业人员正常缴纳职工基本医疗保险月缴费基数为4416元
大额医疗费用补助月缴费金额12元(全年144元);
长期护理保险全年30元(按年缴费);
2、淄博灵活就业人员养老保险月缴费基数上下限分别暂按22078元和4416元,每月提升34.8元。
若您想了解自己的社保缴费明细,可点击下方查询
新社通社保计算器计算所得,数据仅供参考。
个人养老金能继承吗?
据新社通小编了解,退休金是可以继承的。以下是对退休金继承问题的详细介绍:
法定继承:如果没有遗嘱,则将按照法定继承的方式处理。在法定继承中,第一顺序继承人为配偶、子女、父母;第二顺序继承人为兄弟姐妹、祖父母、外祖父母。继承开始后,由第一顺序继承人继承,第二顺序继承人不继承;没有第一顺序继承人继承的,由第二顺序继承人继承。
遗嘱继承:如果退休人员在生前立有有效的遗嘱,那么其退休金将按照遗嘱的法规进行继承分割。
退休金继承的申请流程
申请领取:继承人需要向退休人员所属的社会保险管理机构或单位提出申请,提交相关证明材料。
材料证明:一般需要提供死亡证明、继承人的身份证明、亲属关系证明等资料。
审核发放:社会保险管理机构或单位会对提交的材料进行审核,审核通过后,会将未领取的退休金发放给继承人。
注意事项
未领取部分的界定:继承人需要确定退休人员去世时未领取的退休金具体数额,可以通过查阅退休人员的社保记录或向相关部门咨询了解。
继承纠纷:在多个继承人之间,可能会因为分配问题产生纠纷。在申请前,继承人之间达成一致看法,必要时可以通过法律途径解决。
法律法规不统一:不同地区和单位对退休金继承的法规不完全一致,继承人应提前了解相关法规,避免不必要的麻烦。
所以,退休金是可以继承的,但具体继承方式需根据相关法律法规进行。在继承过程中,继承人需要遵循一定的程序,并注意相关事项,以确保继承的顺利进行。
社保要交几年才可以领取养老金?
社保交满15年并且达到法定退休年龄可以领取退休金。根据《中华人民共和国社会保险法》要求,参加基本养老保险的个人,达到法定退休年龄时需累计缴费满十五年,办理退休手续,按月领取基本养老金。
法定的退休年龄为女性55周岁,男性60周岁,社保养老金即是按照这两个年龄段进行领取。相比之下,商业养老保险的领取时间则灵活得多,提供了领取时间的多种选择,并且在没有开始领取之前可以更改。年金领取的起始时间通常集中在被保险人50、55、60、65周岁这四个年龄段,也有更早或更晚的。
温馨提示:本数据仅供参考!仅供参考和学习交流之用,不对您构成任何决策建议。具体需以当地有关法规为准!