灵活就业人员参加养老保险费率一般为20%,其中12%进入社会统筹基金,8%计入个人账户,(8%计入个人账户),可选择社会平均工资的60%、100%、300%等各种档位作为缴费基数。
计算公式:
缴费金额=社会平均工资×档位×20%
计入个人账户=社会平均工资×档位×8%
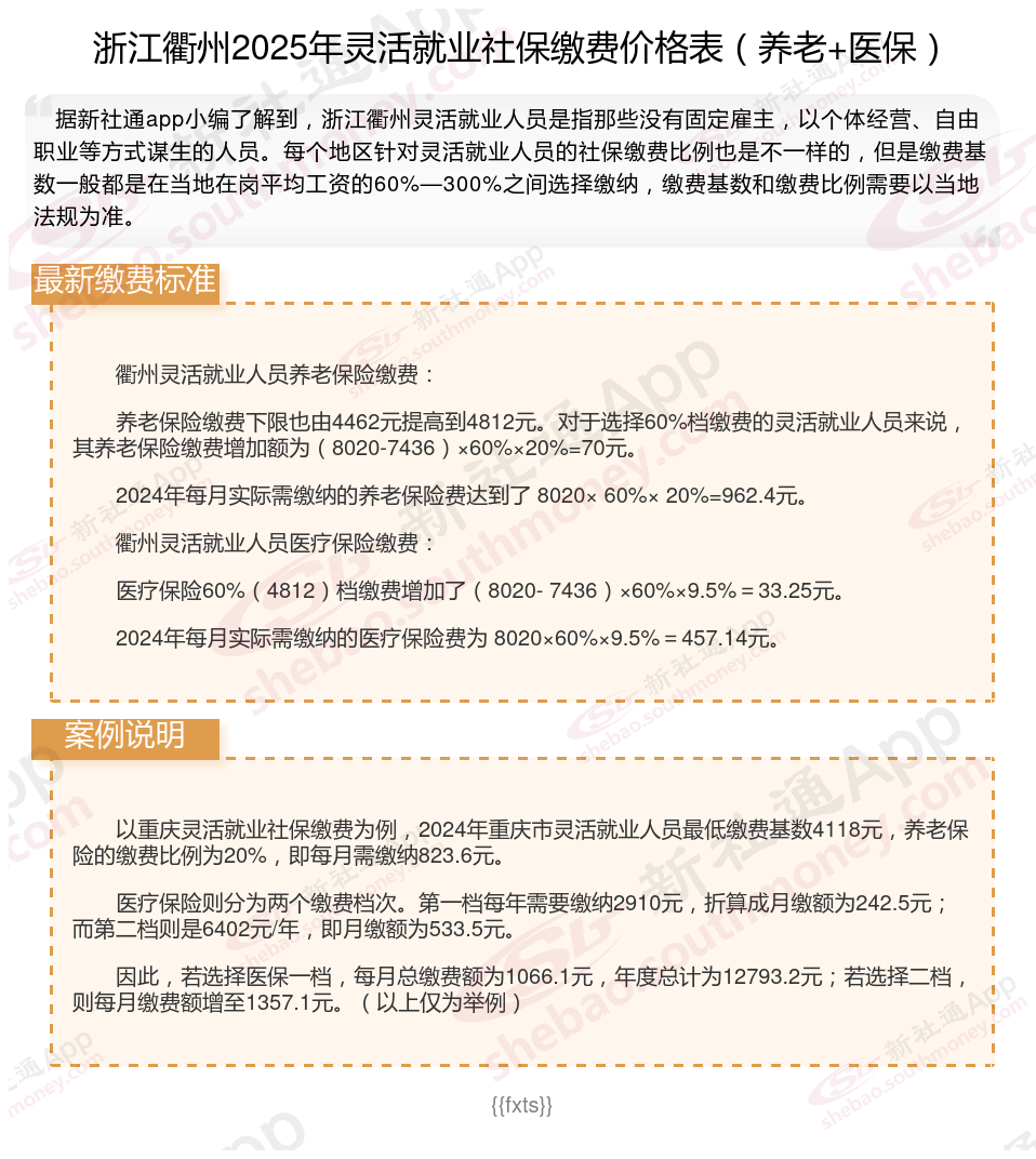
浙江衢州灵活就业社保交多少钱?最新浙江衢州灵活就业人员社保养老缴费标准明细来了,根据新社通app-社保缴费查询工具提供的2025社保缴费标准详情数据:

》快来计算您的社保缴纳计算明细,点击新社通app社保计算器,轻松测算!
新社通社保计算器计算所得,数据仅供参考。
社保要交几年才可以领取养老金?
法定退休年龄是指劳动者在符合特定条件下可以开始享受基本养老保险待遇的年龄。这一年龄限制由法律、法规,不同地区的法定退休年龄可能存在差异。法定退休年龄根据性别和工种的不同而有所区分。一般来说,男性的法定退休年龄为60周岁,而女性职工的法定退休年龄为50周岁,女性干部的法定退休年龄为55周岁。这些法规适用于大多数劳动者。然而,对于从事特殊工种的劳动者,法定退休年龄可能会有所不同。例如,从事井下、高空、高温、特别繁重体力劳动或其他有害身体健康的工作的劳动者,可能会享有提前退休的权益。此外,对于因病或非因工致残的劳动者,经过鉴定完全丧失劳动能力的,也可能会有提前退休的法规。
请注意,这些法规并非一成不变。随着社会经济的发展和人口老龄化的加剧,可能会对法定退休年龄进行适当调整。因此,具体的法定退休年龄应以当时的法律、法规和方案为准。为了获取最准确的信息,建议劳动者定期查阅相关法律法规和方案,或者咨询当地的有关部门。
浙江衢州养老保险一个月要交多少钱?随新社通app小编了解一下:
来看看浙江衢州一个同事朱某的养老保险缴费基数为3957元,个人缴费比例为20%。
据新社通app养老保险计算器显示,灵活就业个人缴费额:核定的缴费基数 ×个人缴费比例。计算为:3957元 × 20% = 791.4元。
即:朱某每月的养老保险缴费为:791.4元
请注意,这只是一个简单的计算示例,实际的养老保险缴费金额计算可能会因地区、方案、工资水平等因素有所不同。具体的计算方法和比例可能会根据当地的法规和方案进行调整,因此在实际计算时,应参考当地社保局或相关部门的法规。
此外,养老保险缴费金额还可能涉及到补缴、调整等情况,具体情况需要根据个人实际情况和当地方案进行确定。如果您有具体的计算需求或疑问,建议咨询当地社保局或相关部门以获取准确的信息。
灵活就业社保和职工社保有哪些区别
缴费比例不同:职工社保缴费的比例,除法定的比例以外,社保经办机构会根据单位的情况核定缴费比例。比如工伤保险是根据用人单位所处的行业和工伤发生的频次核定比例。而灵活就业人员的社保缴费比例和职工缴费比例是不一样的。
险种不一样:
职工社保是指在企事业单位正常工作的职工所缴纳的社保,包括养老、医疗、生育、工伤、失业保险。这类社保由企业和职工共同承担费用,且保险待遇相对较高。职工社保是强制性的,用人单位和职工都必须依法缴纳。
灵活就业社保可能只包括养老保险、医疗保险等基本险种。
生育待遇不同:
职工社保生育待遇主要包括生育津贴、生育医疗费用报销、计划生育手术费用报销以及其他相关补贴。
灵活就业人员只缴纳医疗保险费,不缴纳生育保险,生孩子后是不能享受生育津贴的,但可以报销一部分生育医疗费、或者享受一次性生育医疗补助费。但是要符合计划生育,然后在医保定点医疗机构生孩子产生的检查费、手续费、住院费等,是在医保目录里的,可以通过医保卡进行报销。
温馨提示:本数据仅供参考!具体需以当地有关法规为准!