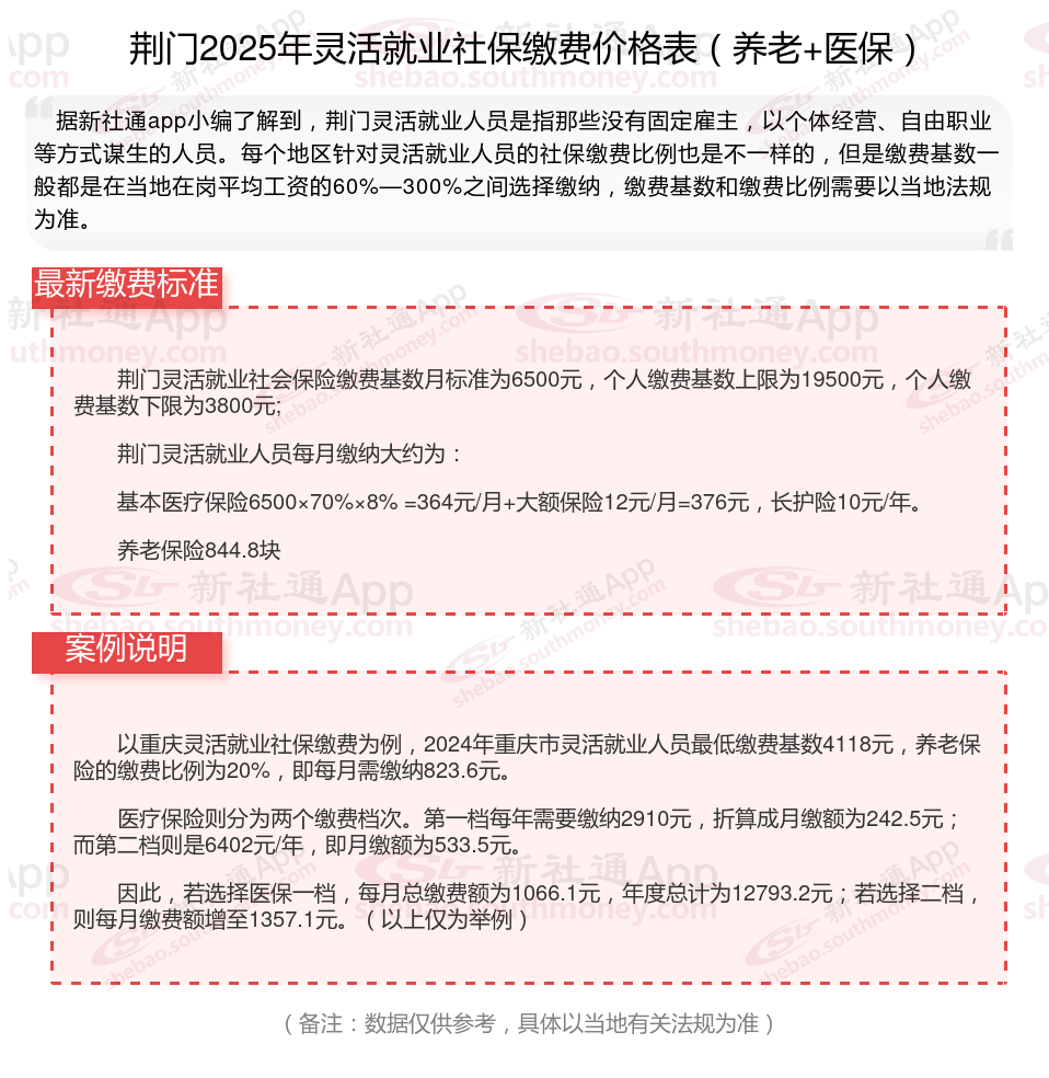
荆门灵活就业社保缴费价格表 2024-2025年荆门灵活就业养老、医保缴费标准一览表,下表是2024-2025年荆门社保费用明细参考,根据新社通app-社保缴费查询工具提供的最新数据如下:

荆门灵活就业社会保险缴费基数月标准为6500元,个人缴费基数上限为19500元,个人缴费基数下限为3800元;
荆门灵活就业人员每月缴纳大约为:
基本医疗保险6500×70%×8% =364元/月+大额保险12元/月=376元,长护险10元/年。
养老保险844.8块
据新社通app数据显示,荆门灵活就业养老保险的缴费基数为:3800元。灵活就业人员参保缴费的比例为个人20%。
另外,需要注意的是,这些缴费标准可能会随着时间和方案的变化而调整。建议查阅相关消息或咨询当地社保部门。
(注:本文数据仅供参考,具体以当地缴费标准为准)
灵活就业人员可以根据自己的实际情况来确定是否缴纳社保费用。
养老保险怎么交比较划算?
要使养老金缴纳最划算,需要考虑多个因素,包括个人的经济状况、年龄、健康状况、对未来养老需求的预期,以及当地的社保方案等。以下是一些具体的看法:
地区差异:
不同地区的养老金方案存在差异,包括基础养老金标准、有关部门补贴方案等。在选择缴费档次和地区时,应考虑这些差异对未来养老金待遇的影响。
选择适当的缴费档次:
居民养老保险通常设有多个缴费档次,从低到高不等。在经济条件允许的情况下,选择较高的缴费档次可能更有利,因为这意味着未来可能获得更多的有关部门补贴和更高的养老金待遇。但也要根据自身的经济状况来合理确定,避免造成过大的经济压力。
对于城乡居民基本养老保险,可以根据自身经济状况,灵活调整缴费档次。例如,在青岛市,今年的缴费档次有10个,从100元到12000元不等。按照不同档次,有关部门补贴也有所不同。
尽量延长缴费年限:
基本养老保险的缴费期限越长,未来领取的养老金就越高。因此,在可能的情况下,应尽量延长缴费年限,以获得更高的养老金待遇。
关注方案动态:
由于各地有关部门方案会不断调整,补贴方案、缴费基数、缴费比例等都可能发生变动。因此,定期关注方案变化,以便及时调整缴费计划,进一步优化养老收益。
综上所述,要使养老金缴纳最划算,需要综合考虑多个因素并做出合理的决策。您在做出决策前咨询当地的社保机构或专业的财务顾问以获取更具体、更个性化的。
》点击新社通app社保计算器,了解你的社保缴费明细!
新社通app数据所得,数据仅供参考。
温馨提示:本数据仅供参考!仅供参考和学习交流之用,不对您构成任何决策建议。具体需以当地有关法规为准!