灵活就业社保:通常只包括养老和医疗两种保险,在生育、工伤和失业等方面可能缺乏相应的保险。
据新社通app数据显示,荆门灵活就业人员养老缴费基数2024-2025年最新标准如下:
养老保险最低缴费基数为:3800元;
个人缴费比例:20%,个人缴费金额:760元;
(注:本文数据仅供参考,具体以当地缴费标准为准)
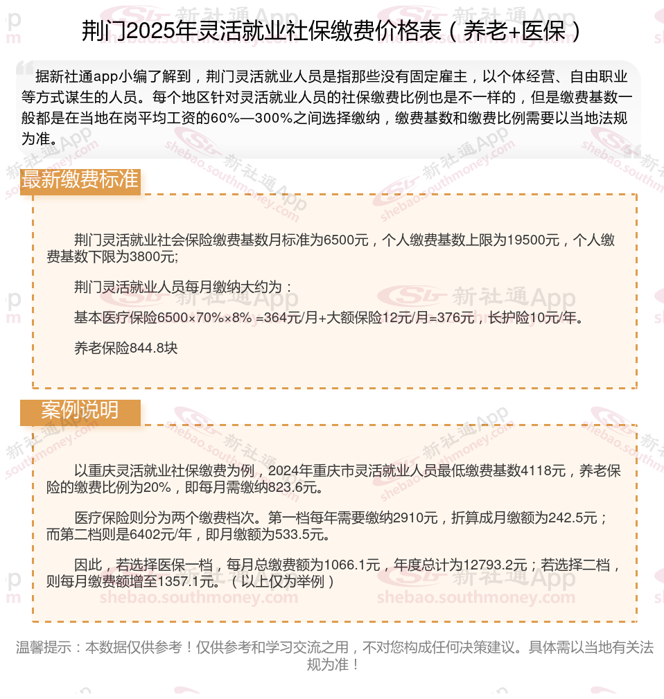
荆门灵活就业社保缴费标准,荆门社保缴费多少钱?下表是2024-2025年荆门社保费用明细参考,根据新社通app-社保缴费查询工具提供的最新数据如下:

荆门灵活就业社会保险缴费基数月标准为6500元,个人缴费基数上限为19500元,个人缴费基数下限为3800元;
荆门灵活就业人员每月缴纳大约为:
基本医疗保险6500×70%×8% =364元/月+大额保险12元/月=376元,长护险10元/年。
养老保险844.8块
相关案例计算:
假设在荆门有个亲戚希某养老保险的缴费基数为0元,个人缴费比例为0%。
据新社通app养老保险计算器显示:养老保险费=养老保险缴费基数×单位缴费比例+养老保险缴费基数×个人缴费比例。
那么,希某个人应缴养老保险费为:0元×0%=0元。
注意,这只是一个示例计算,实际缴费金额会根据具体的缴费基数和缴费比例而有所不同。此外,养老保险方案也会随时间变化,建议在实际计算时参考最新的方案法规。
灵活就业养老:缴费基数以本省全口径城镇单位就业人员平均工资为参考,灵活就业人员可以在 60% - 300% 之间选择适当的缴费基数。缴费比例一般为缴费基数的20%,其中12%进入统筹账户,8%进入个人养老账户。
若您想了解自己的社保缴费明细,可点击下方查询
新社通社保计算器计算所得,数据仅供参考。
面对生活压力,灵活就业者能否断交养老保险?
灵活就业养老保险可以断交。灵活就业人员为自愿参保,未就业期间的养老保险也是自愿缴纳,因此可以中断。但断交养老保险可能会产生以下影响:
影响养老金待遇:
个人享受基本养老金与个人缴费年限直接相关,缴费年限越长,退休后领取的养老金就越多。如果中断缴费,将减少个人的缴费年限,从而降低未来的养老金待遇。
失去社保补贴机会:
部分地区对灵活就业者提供社保补贴,但享受补贴的前提是必须处于正常参保状态。一旦中断缴费,这些补贴机会可能会溜走。
丧失医疗报销资格:
停缴社保不仅意味着养老金账户“停滞”,还会丧失医疗报销资格。在生病住院时,如果中断缴纳医疗保险,将需要自行承担全部医疗费用。
综上所述,虽然灵活就业养老保险可以断交,但考虑到养老金待遇、医疗报销资格和社保补贴机会等因素,灵活就业人员尽可能保持连续缴纳状态。如果确实无法继续缴纳,也应及时了解相关方案和补救方案,以确保自己的权益不受损失。
个人自行缴纳社保和单位交的有什么不一样?
单位公司买社保和个人买社保有什么区别?
缴费可选险种不同:在职员工由单位和个人共同缴费,可以交养老保险、医疗保险(含生育保险)、失业保险、工伤保险。灵活就业人员只能交养老保险、医疗保险,不能交生育保险、工伤保险,极少数省市可以交失业保险。
养老保险费计入统筹账户部分比例不同:灵活就业人员养老保险计入统筹账户部分为缴费基数的12%;企业员工养老保险计入统筹账户部分为缴费基数的16%。两者养老保险费计入个人账户部分都是缴费基数的8%,而计入统筹账户的部分不计算到个人退休待遇内。
退休年龄:
养老金(当地上年度职工平均工资+本人指数化月平均缴费工资)/2×[缴费年限(含视同缴费年限)×1%+个人账户存额/计发月数(50岁为195、55岁为170、60岁为139。年龄,男职工60周岁,特殊岗位55周岁,病退50周岁,女干部55周岁,女职工50周岁,特殊岗位,病退45周岁。随着新规的逐步实施,这一年龄条件可能会有所调整。
灵活就业社保:女性一般55岁退休,部分地区如杭州可以50岁退休,男性60岁退休。
(备注:数据仅供参考,具体以当地有关法规为准)