#恩施灵活就业人员社保缴费方式2025年# 下面随新社通小编一起来看看。
恩施灵活就业人员社保缴费的方式:
灵活就业人员社保缴费的方式有多种,具体如下:
1、灵活就业人员可以通过到当地社保中心窗口,提供相关资料进行缴费;
2、灵活就业人员可以通过网上缴费的方式,缴纳社保费用;
3、灵活就业人员可以通过代缴机构办理社保缴费;
4、灵活就业人员可以找挂靠公司,办理社保缴费。
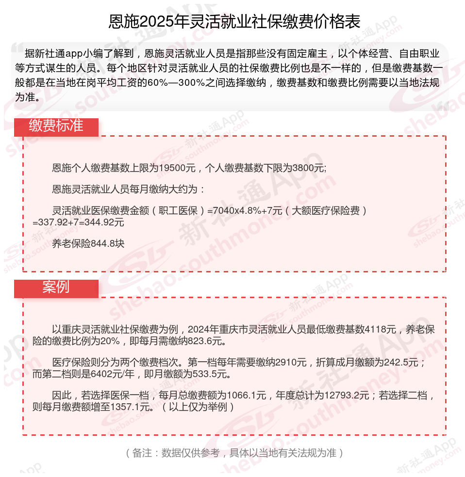
恩施灵活就业社保多少钱一个月?

》》点击新社通app社保计算器,轻松了解您的社保缴费明细!
提示:恩施灵活就业人员每个月的缴费压力还是比较大的,每个月的社保费用都是千元,缴费档次越高,灵活就业人员要缴纳的费用也越多。
当缴费档次越高,可以享受到的社保待遇也越多,退休后可以领到的养老金也越多,100%的缴费档次缴纳灵活就业社保比60%的缴费档次缴纳灵活就业社保可以领到的钱要多。