灵活就业社保通常只能缴纳养老保险和医疗保险。
据新社通app数据显示,2024-2025年西安灵活就业人员养老保险的缴费标准:
养老保险缴费基数的下限为4559元;养老保险缴费比例为20%。
(注:本文数据仅供参考,具体以当地缴费标准为准)
西安灵活就业人员社保缴费基数2024-2025年最新标准是多少 灵活就业交社保划算吗?下表是2024-2025年西安社保费用明细参考,根据新社通app-社保缴费查询工具提供的最新数据如下:

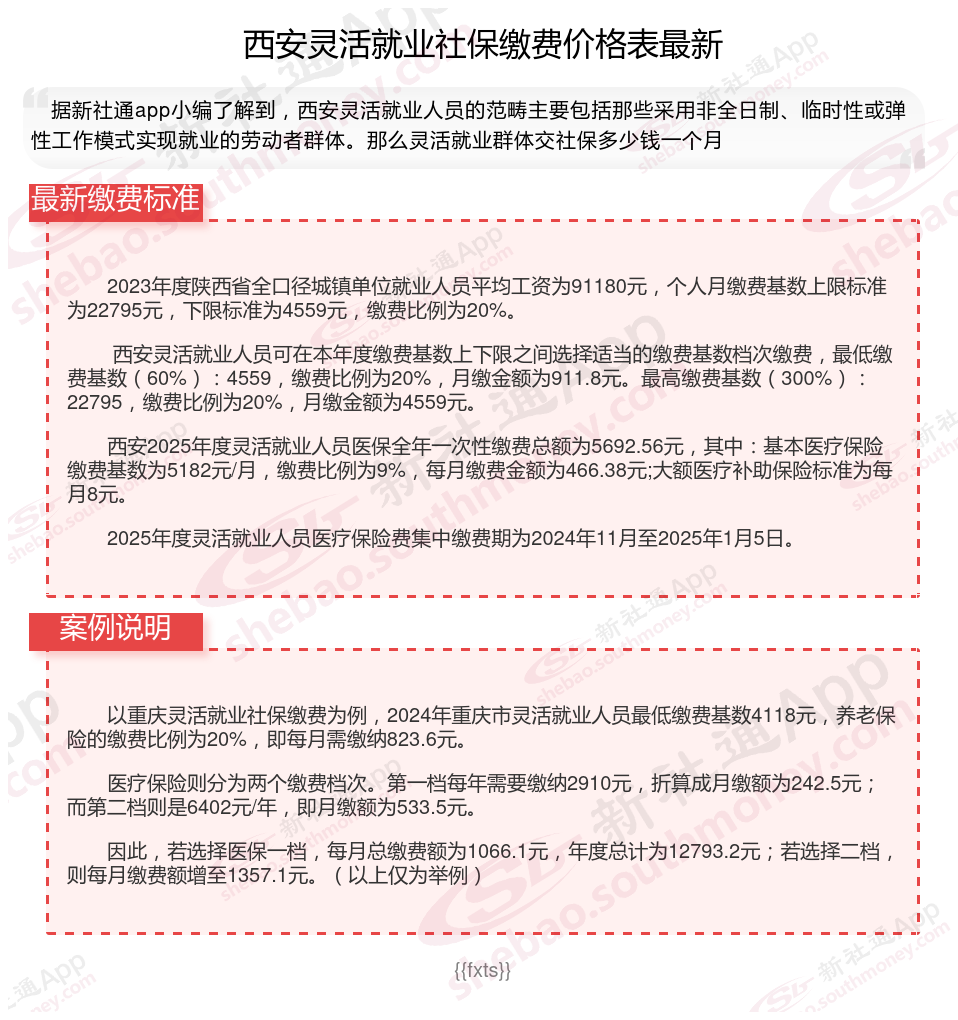
2023年度陕西省全口径城镇单位就业人员平均工资为91180元,个人月缴费基数上限标准为22795元,下限标准为4559元,缴费比例为20%。
西安灵活就业人员可在本年度缴费基数上下限之间选择适当的缴费基数档次缴费,最低缴费基数(60%):4559,缴费比例为20%,月缴金额为911.8元。最高缴费基数(300%):22795,缴费比例为20%,月缴金额为4559元。
西安2025年度灵活就业人员医保全年一次性缴费总额为5692.56元,其中:基本医疗保险缴费基数为5182元/月,缴费比例为9%,每月缴费金额为466.38元;大额医疗补助保险标准为每月8元。
2025年度灵活就业人员医疗保险费集中缴费期为2024年11月至2025年1月5日。
》点击新社通app社保计算器,了解你的社保缴费明细!
新社通app数据所得,数据仅供参考。
灵活就业人员参保的基数是可以根据档次来进行选择的,每个省都不一样,且选择性很大,就基本养老保险而言,有的有五个档,有的有七个档,有的有十个档,而基本医疗保险有的分一档,有的分二档,有的分一档,二档,有的可以一次性缴纳的。
灵活就业值不值得交?
灵活就业人员买社保在一定程度上是划算的,但这也取决于个人的经济状况、职业规划以及对未来保险的需求。以下是对灵活就业人员买社保划算性的详细介绍:
划算的方面
医疗保险:
缴纳的医疗保险可以在生病住院时享受医保报销待遇,减轻个人和家庭的经济负担。
医疗保险的报销比例和范围通常较为全面,能够覆盖大部分医疗费用。
养老保险:
灵活就业人员缴纳养老保险后,可以在达到退休年龄后领取养老金,为晚年生活提供稳定的经济保险。
养老金通常会根据经济发展、物价水平等因素进行调整,从而保险退休人员的生活质量。
其他保险:
失业保险、工伤保险和生育保险等也为灵活就业人员提供了一定的经济支持和保险。
例如,女性灵活就业人员可以在生育期间享受生育保险待遇,包括生育津贴和生育医疗费用报销。
法规优惠:
部分地区为灵活就业人员提供社保补贴或优惠法规,如缴费补贴、税收减免等。
这些法规能够减轻灵活就业人员的缴费压力,提高参保的积极性。
缴费压力与经济负担
缴费压力:
灵活就业人员需要自行承担全部社保费用,这可能会对一些收入不稳定或较低的灵活就业人员构成较大的经济压力。
如果收入波动较大,可能会导致社保缴费的连续性和稳定性受到影响。
回本周期长:
以女性灵活就业人员为例,多数省份法规参加企业职工基本养老保险的女性灵活就业人员退休年龄为55周岁,而企业女性职工法定退休年龄为50周岁。这意味着女性灵活就业人员退休时间晚,回本周期更长。并且若在领取养老金期间不幸离世,由个人负担且纳入社会统筹部分的钱不退还,遗属只能领取个人养老金账户中的剩余部分。
参保险种有限:
企事业单位人员缴纳的社保包含医疗、养老、生育、工伤和失业5项,而灵活就业人员以个人身份缴纳职工社保,往往只能享受医疗和养老,无法享受工伤保险等其他险种。
社保风险较大:
灵活就业社保的员工需要自行缴纳社保费用,而且社保待遇相对较少,一旦发生意外或者疾病等情况,可能需要承担较大的医疗费用和养老费用。
综上所述,灵活就业人员买社保是否划算取决于个人的实际情况和需求。从保险作用来看,社保为灵活就业人员提供了基本的社会保险,有助于减轻因疾病、失业、年老等风险带来的经济压力。然而,从缴费压力和经济负担来看,灵活就业人员需要自行承担全部社保费用,这可能会构成一定的经济压力。因此,在确定是否参保时,需要充分了解当地方案、评估自己的经济状况和未来需求,并咨询专业人士。
(备注:数据仅供参考,具体以当地有关法规为准)