今天聊一下灵活就业人员社保缴费问题!
克拉玛依灵活就业人员社保缴费最低标准来了!养老金高低由缴费基数确定,提高缴费年限更划算。选择缴费档次时应考虑个人经济状况和养老需求。下面随新社通app小编一起了解克拉玛依灵活就业人员社保的详情吧。
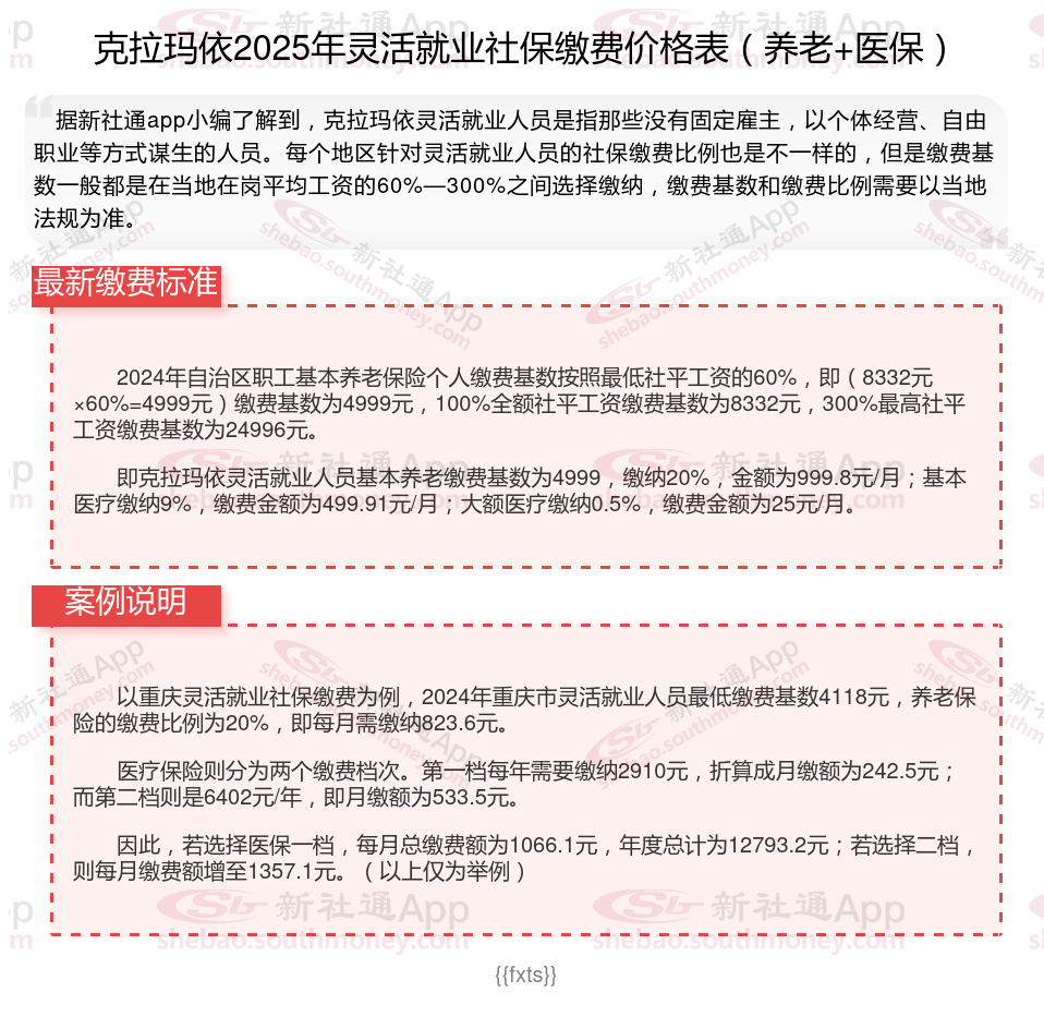
据新社通app数据显示,2024-2025年克拉玛依灵活就业人员养老保险的缴费标准是根据缴费基数来确定的:
个人养老保险缴费比例为20%,缴费基数的下限为4999元。
(注:本文数据仅供参考,具体以当地缴费标准为准)
灵活就业人员自己交保险一个月多少钱?克拉玛依个体户社保缴纳金额是怎么计算?根据新社通app-社保缴费查询工具提供的最新数据如下:

2024年自治区职工基本养老保险个人缴费基数按照最低社平工资的60%,即(8332元×60%=4999元)缴费基数为4999元,100%全额社平工资缴费基数为8332元,300%最高社平工资缴费基数为24996元。
即克拉玛依灵活就业人员基本养老缴费基数为4999,缴纳20%,金额为999.8元/月;基本医疗缴纳9%,缴费金额为499.91元/月;大额医疗缴纳0.5%,缴费金额为25元/月。
》》还不知道自己社保缴纳明细吗?点击新社通app社保计算器,查询所在城市社保缴费明细!
新社通app数据所得,数据仅供参考。
交社保的目的主要就是为了公民在年老、疾病、工伤、失业、生育等情况下依法从社会获得物质帮助的权利。社保的作用是:
养老保险:确保退休后的生活来源缴纳社保的个人在退休后,可以享受到每月领取退休金的福利。退休金是根据个人在职时缴纳的社保费用和年限来计算的,可以确保退休后的基本生活来源。
医疗保险:医疗保险可用于医疗费用的报销,减轻因疾病带来的经济负担。同时,还可以享受老年的医保待遇服务。
工伤保险:职工发生工伤时,工伤保险可用于支付工伤医疗费用、生活护理费、伤残补助以及伤残津贴,为职工提供全面的工伤保险。
失业保险:就是你被迫失业后能拿到赔偿金。由单位和职工共同缴费(单位招用农牧民合同制工人,本人不缴纳失业保险费)。
生育保险:为生育期间的女性职工提供一定的经济补偿和医疗服务。支持生育和育儿过程中的各项开支。
退休金能否继承?详细介绍您的疑问
据新社通小编了解,退休金是可以继承的。以下是对退休金继承问题的详细介绍:
有遗嘱的情况:如果退休人员在生前立有有效的遗嘱,那么其退休金(包括个人账户余额和其他形式的退休金)将按照遗嘱的法规进行继承分割。
法定继承:如果没有遗嘱,则按照法定继承的方式处理。在法定继承中,第一顺序继承人为配偶、子女、父母;第二顺序为兄弟姐妹、祖父母、外祖父母。继承开始后,由第一顺序继承人继承,第二顺序继承人不继承;没有第一顺序继承人继承的,由第二顺序继承人继承。
退休金继承的申请流程
申请领取:继承人需要向退休人员所属的社会保险管理机构或单位提出申请,提交相关证明材料。
材料证明:一般需要提供死亡证明、继承人的身份证明、亲属关系证明等资料。
审核发放:社会保险管理机构或单位会对提交的材料进行审核,审核通过后,会将未领取的退休金发放给继承人。
退休金继承的注意事项
未领取部分的界定:继承人需要确定退休人员去世时未领取的退休金具体数额,可以通过查阅退休人员的社保记录或向相关部门咨询了解。
继承纠纷的解决:在多个继承人之间,可能会因为分配问题产生纠纷。在申请前,继承人之间达成一致看法,必要时可以通过法律途径解决。
法律法规的不统一:不同地区和单位对退休金继承的法规不完全一致,继承人应提前了解相关法规,避免不必要的麻烦。
综上所述,退休金是可以继承的,但具体继承方式和法规可能因地区和单位的不同而有所差异。在申请继承退休金时,继承人需要了解当地或单位的相关法规,并按照法规的流程进行操作。
社会保险交多少年才可以领钱?
根据现行法规,职工的退休年龄如下:男性职工:一般情况下,退休年龄为60周岁。对于从事井下、高空、高温、特别繁重体力劳动或其他有害身体健康工作的男性职工,退休年龄为55周岁。此外,如果男性职工因病或非因工致残,经医院证明并经有关部门确认完全丧失劳动能力的,退休年龄也为55周岁。
女性职工:女性退休年龄因工作性质而异。女干部的退休年龄为55周岁,而女工人的退休年龄为50周岁。对于从事井下、高空、高温、特别繁重体力劳动或其他有害身体健康工作的女性职工,退休年龄为45周岁。因病或非因工致残的女性职工,如果经医院证明并经有关部门确认完全丧失劳动能力的,退休年龄也为45周岁。
请注意,部分女干部和具有高级职称的女性专业技术人员如本人申请,可以在年满55周岁时自愿退休。
请注意,退休年龄可能随着方案的调整而有所变化,因此,具体的退休年龄可能会根据最新的法律法规和方案而有所变动。建议您关注有关部门公布的最新方案,以获取最准确的信息。
温馨提示:本数据仅供参考!仅供参考和学习交流之用,不对您构成任何决策建议。具体需以当地有关法规为准!