灵活就业社保是指那些未与用人单位签订正式劳动合同,采取弹性工时、弹性收入、非固定工作场所等灵活就业形式的劳动者所参加的社会保险。
据新社通app数据显示,丽江灵活就业人员养老保险缴费基数2024-2025年最新标准如下:
缴费基数下限暂按不低于4306.2元/月执行。按照个人20%的缴费费率,个人养老保险缴费金额低于861.24元/月。
(注:本文数据仅供参考,具体以当地缴费标准为准)
丽江社保缴费多少钱?下表是2024-2025年丽江社保费用明细参考,根据新社通app-社保缴费查询工具提供的最新数据如下:

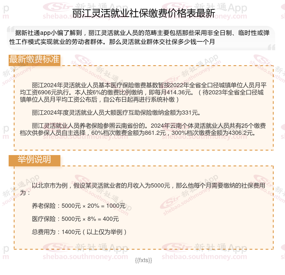
丽江2024年灵活就业人员基本医疗保险缴费基数暂按2022年全省全口径城镇单位人员月平均工资6906元执行。本人按6%的缴费比例缴纳,即每月414.36元。(待2023年全省全口径城镇单位人员月平均工资公布后,自公布日起再进行系统补缴)
丽江2024年度灵活就业人员大额医疗互助保险缴纳金额为331元。
丽江灵活就业人员养老保险参照云南省份的。2024年云南个体灵活就业人员共有25个缴费档次供参保人员自主选择,60%档次缴费金额为861.2元,300%档次缴费金额为4306.2元。
2024年度山东社会保险费个人月缴费基数的上限为22078元,下限为4416元,灵活就业参保人员可以在4416元-22078元之间任意选择缴费基数。月缴费额=缴费基数×缴费比例,养老保险缴费比例为20%,工伤保险缴费比例为0.9%。自2024年1月开始,参加企业职工基本养老保险的灵活就业人员可自愿参加工伤保险。不参加工伤保险的,发生工伤后不享受医疗费、一次性伤残补助金、一次性工亡补助金、供养亲属抚恤金等相关待遇。
》》还不知道自己社保缴纳明细吗?点击新社通app社保计算器,查询所在城市社保缴费明细!
新社通app数据所得,数据仅供参考。
解密:灵活就业者如何确定是否断交养老保险?
灵活就业养老保险可以断交。灵活就业人员为自愿参保,未就业期间的养老保险也是自愿缴纳,因此可以中断。但断交养老保险可能会产生以下影响:
丧失医疗报销资格:
停缴社保不仅意味着养老金账户“停滞”,还会丧失医疗报销资格。在生病住院时,如果中断缴费,将无法享受医疗保险待遇,所有医疗费用都需自行承担。
影响养老金待遇:
个人享受基本养老金与个人缴费年限直接相关,缴费年限越长,缴费基数越大,退休后领取的养老金就越多。如果断交养老保险,将直接影响累计缴费年限,从而降低未来领取的养老金金额。
失去社保补贴机会:
有些地区对灵活就业者提供社保补贴,但享受补贴的前提是必须处于正常参保状态。一旦中断缴费,这些补贴机会可能会溜走。
因此,虽然灵活就业养老保险可以断交,但灵活就业人员尽可能保持连续缴纳,以确保退休后能够享受到更高的养老金待遇和更全面的社保。如果确实无法继续缴纳,也应及时了解相关方案和法规,以便在后续需要时能够顺利恢复缴费并享受相应的社保待遇。
个人自行缴纳社保和单位交的有什么不一样?
个人缴纳社保与单位缴纳社保有什么区别
险种不一样:
灵活就业社保通常只涵盖养老保险和医疗保险,不参与工伤保险、生育保险,尽管部分地区也允许参加失业保险。
职工社保和灵活就业社保的缴费险种不同。职工社保包括养老保险、医疗保险、工伤保险、失业保险和生育保险。
缴费基数和比例:
灵活就业社保缴费比例与方式:需要个人全额承担,缴费比例通常较低,因为灵活就业人员的收入往往不稳定且可能较低。他们可以根据自己的经济状况选择缴费档次,具有一定的灵活性。
职工养老:单位和个人各承担一部分费用,总的来说单位承担大头,个人承担小头。单位缴纳的比例一般为缴费基数的16%,进入统筹部分。个人缴纳的部分为缴费基数的8%,进入个人养老账户余额。
户籍限制:
灵活就业社保:面向的是自由职业或灵活就业的群体,个人可以办理,费用全部由个人承担。根据社保法规,灵活就业人员可以自愿缴纳灵活就业养老保险和灵活就业医疗保险。
职工社保则不受户籍限制,职工可在工作所在地购买社保。
(备注:数据仅供参考,具体以当地有关法规为准)